Suppr超能文献

一种源自诱导多能干细胞的人类脑微生理系统,用于研究神经疾病和毒性。

A human brain microphysiological system derived from induced pluripotent stem cells to study neurological diseases and toxicity.

作者信息

Pamies David, Barreras Paula, Block Katharina, Makri Georgia, Kumar Anupama, Wiersma Daphne, Smirnova Lenna, Zang Ce, Bressler Joseph, Christian Kimberly M, Harris Georgina, Ming Guo-Li, Berlinicke Cindy J, Kyro Kelly, Song Hongjun, Pardo Carlos A, Hartung Thomas, Hogberg Helena T

机构信息

Center for Alternatives to Animal Testing, Johns Hopkins University, Baltimore, USA.

Department of Neurology, Johns Hopkins University, Baltimore, USA.

出版信息

ALTEX. 2017;34(3):362-376. doi: 10.14573/altex.1609122. Epub 2016 Nov 24.

Abstract

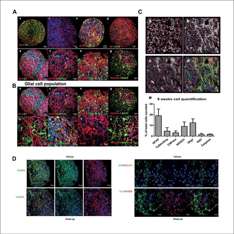
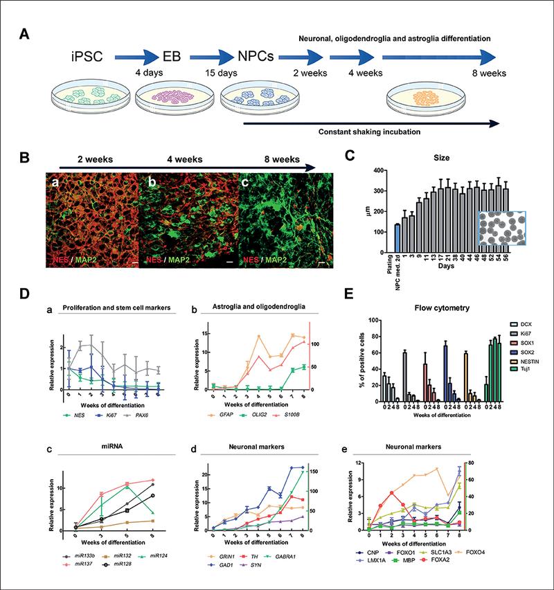
Human in vitro models of brain neurophysiology are needed to investigate molecular and cellular mechanisms associated with neurological disorders and neurotoxicity. We have developed a reproducible iPSC-derived human 3D brain microphysiological system (BMPS), comprised of differentiated mature neurons and glial cells (astrocytes and oligodendrocytes) that reproduce neuronal-glial interactions and connectivity. BMPS mature over eight weeks and show the critical elements of neuronal function: synaptogenesis and neuron-to-neuron (e.g., spontaneous electric field potentials) and neuronal-glial interactions (e.g., myelination), which mimic the microenvironment of the central nervous system, rarely seen in vitro before. The BMPS shows 40% overall myelination after 8 weeks of differentiation. Myelin was observed by immunohistochemistry and confirmed by confocal microscopy 3D reconstruction and electron microscopy. These findings are of particular relevance since myelin is crucial for proper neuronal function and development. The ability to assess oligodendroglial function and mechanisms associated with myelination in this BMPS model provide an excellent tool for future studies of neurological disorders such as multiple sclerosis and other demyelinating diseases. The BMPS provides a suitable and reliable model to investigate neuron-neuroglia function as well as pathogenic mechanisms in neurotoxicology.

摘要

需要人类脑神经生理学的体外模型来研究与神经疾病和神经毒性相关的分子和细胞机制。我们开发了一种可重复的诱导多能干细胞衍生的人类三维脑微生理系统(BMPS),它由分化的成熟神经元和神经胶质细胞(星形胶质细胞和少突胶质细胞)组成,能够重现神经元与神经胶质细胞的相互作用和连接。BMPS在八周内成熟,并展现出神经元功能的关键要素:突触形成、神经元与神经元之间的相互作用(如自发电场电位)以及神经元与神经胶质细胞之间的相互作用(如髓鞘形成),这些要素模拟了中枢神经系统的微环境,这在以前的体外研究中很少见到。分化八周后,BMPS的总体髓鞘形成率为40%。通过免疫组织化学观察到髓磷脂,并通过共聚焦显微镜三维重建和电子显微镜得到证实。这些发现尤为重要,因为髓磷脂对神经元的正常功能和发育至关重要。在这个BMPS模型中评估少突胶质细胞功能和与髓鞘形成相关机制的能力,为未来研究诸如多发性硬化症和其他脱髓鞘疾病等神经疾病提供了一个极好的工具。BMPS为研究神经毒理学中的神经元 - 神经胶质细胞功能以及致病机制提供了一个合适且可靠的模型。

https://cdn.ncbi.nlm.nih.gov/pmc/blobs/495d/6047513/5d9f7c55b89d/nihms-977950-f0001.jpg

文献AI研究员

20分钟写一篇综述,助力文献阅读效率提升50倍。

立即体验

用中文搜PubMed

大模型驱动的PubMed中文搜索引擎

马上搜索

文档翻译

学术文献翻译模型,支持多种主流文档格式。

立即体验