Suppr超能文献

肝细胞癌中的基因改变:最新进展

Genetic alterations in hepatocellular carcinoma: An update.

作者信息

Niu Zhao-Shan, Niu Xiao-Jun, Wang Wen-Hong

机构信息

Zhao-Shan Niu, Laboratory of Micromorphology, School of Basic Medicine, Medical Department of Qingdao University, Qingdao 266071, Shandong Province, China.

出版信息

World J Gastroenterol. 2016 Nov 7;22(41):9069-9095. doi: 10.3748/wjg.v22.i41.9069.

Abstract

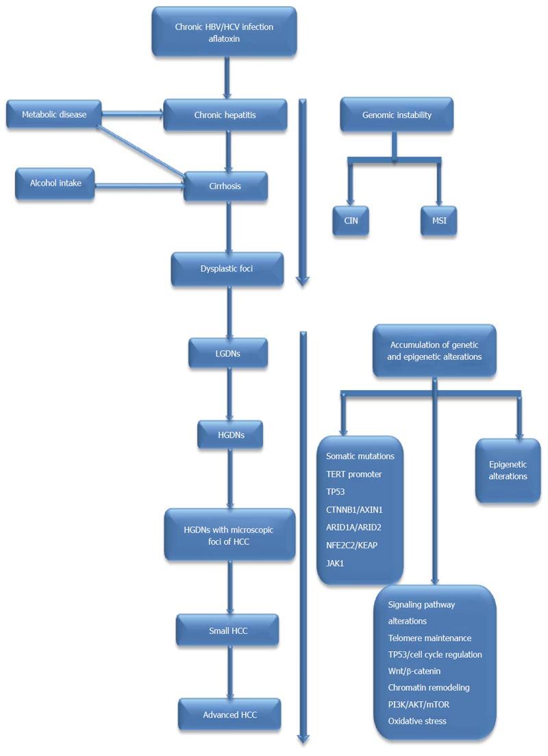
Hepatocellular carcinoma (HCC) is one of the leading causes of cancer-related deaths worldwide. Although recent advances in therapeutic approaches for treating HCC have improved the prognoses of patients with HCC, this cancer is still associated with a poor survival rate mainly due to late diagnosis. Therefore, a diagnosis must be made sufficiently early to perform curative and effective treatments. There is a need for a deeper understanding of the molecular mechanisms underlying the initiation and progression of HCC because these mechanisms are critical for making early diagnoses and developing novel therapeutic strategies. Over the past decade, much progress has been made in elucidating the molecular mechanisms underlying hepatocarcinogenesis. In particular, recent advances in next-generation sequencing technologies have revealed numerous genetic alterations, including recurrently mutated genes and dysregulated signaling pathways in HCC. A better understanding of the genetic alterations in HCC could contribute to identifying potential driver mutations and discovering novel therapeutic targets in the future. In this article, we summarize the current advances in research on the genetic alterations, including genomic instability, single-nucleotide polymorphisms, somatic mutations and deregulated signaling pathways, implicated in the initiation and progression of HCC. We also attempt to elucidate some of the genetic mechanisms that contribute to making early diagnoses of and developing molecularly targeted therapies for HCC.

摘要

肝细胞癌(HCC)是全球癌症相关死亡的主要原因之一。尽管近年来肝癌治疗方法的进展改善了肝癌患者的预后,但这种癌症的生存率仍然很低,主要原因是诊断较晚。因此,必须尽早做出诊断,以便进行根治性和有效的治疗。有必要更深入地了解HCC发生和发展的分子机制,因为这些机制对于早期诊断和开发新的治疗策略至关重要。在过去十年中,在阐明肝癌发生的分子机制方面取得了很大进展。特别是,新一代测序技术的最新进展揭示了许多基因改变,包括HCC中反复突变的基因和失调的信号通路。更好地了解HCC中的基因改变可能有助于未来识别潜在的驱动突变并发现新的治疗靶点。在本文中,我们总结了目前关于基因改变的研究进展,包括基因组不稳定性、单核苷酸多态性、体细胞突变和失调的信号通路,这些改变与HCC的发生和发展有关。我们还试图阐明一些有助于早期诊断HCC和开发分子靶向治疗的遗传机制。

https://cdn.ncbi.nlm.nih.gov/pmc/blobs/1c25/5107590/1e723af0be1e/WJG-22-9069-g001.jpg

文献AI研究员

20分钟写一篇综述,助力文献阅读效率提升50倍。

立即体验

用中文搜PubMed

大模型驱动的PubMed中文搜索引擎

马上搜索

文档翻译

学术文献翻译模型,支持多种主流文档格式。

立即体验