Suppr超能文献

一种克服P-糖蛋白介导的耐药性的机制:通过使用Dp44mT或DpC使溶酶体通透化,从溶酶体中释放储存的阿霉素的新型联合疗法。

A mechanism for overcoming P-glycoprotein-mediated drug resistance: novel combination therapy that releases stored doxorubicin from lysosomes via lysosomal permeabilization using Dp44mT or DpC.

作者信息

Seebacher Nicole A, Richardson Des R, Jansson Patric J

机构信息

Molecular Pharmacology and Pathology Program, Department of Pathology, University of Sydney, Blackburn Building (D06), Sydney, New South Wales, Australia.

出版信息

Cell Death Dis. 2016 Dec 1;7(12):e2510. doi: 10.1038/cddis.2016.381.

Abstract

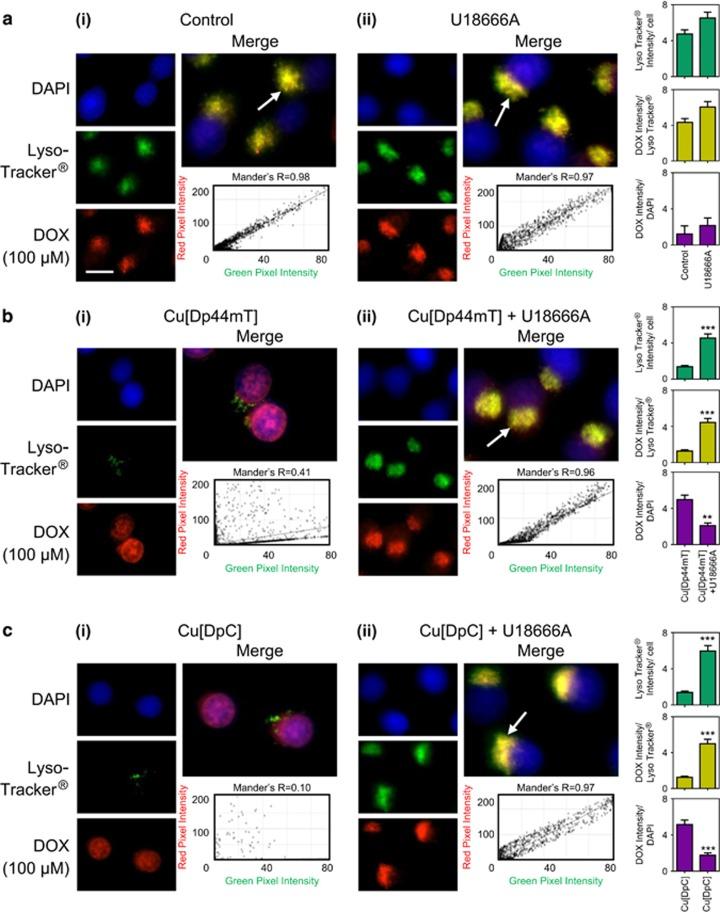
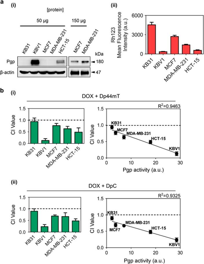
The intracellular distribution of a drug can cause significant variability in both activity and selectivity. Herein, we investigate the mechanism by which the anti-cancer agents, di-2-pyridylketone 4,4-dimethyl-3-thiosemicarbazone (Dp44mT) and the clinically trialed, di-2-pyridylketone 4-cyclohexyl-4-methyl-3-thiosemicarbazone (DpC), re-instate the efficacy of doxorubicin (DOX), in drug-resistant P-glycoprotein (Pgp)-expressing cells. Both Dp44mT and DpC potently target and kill Pgp-expressing tumors, while DOX effectively kills non-Pgp-expressing cancers. Thus, the combination of these agents should be considered as an effective rationalized therapy for potently treating advanced and resistant tumors that are often heterogeneous in terms of Pgp-expression. These studies demonstrate that both Dp44mT and DpC are transported into lysosomes via Pgp transport activity, where they induce lysosomal-membrane permeabilization to release DOX trapped within lysosomes. This novel strategy of loading lysosomes with DOX, followed by permeabilization with Dp44mT or DpC, results in the relocalization of stored DOX from its lysosomal 'safe house' to its nuclear targets, markedly enhancing cellular toxicity against resistant tumor cells. Notably, the combination of Dp44mT or DpC with DOX showed a very high level of synergism in multiple Pgp-expressing cell types, for example, cervical, breast and colorectal cancer cells. These studies revealed that the level of drug synergy was proportional to Pgp activity. Interestingly, synergism was ablated by inhibiting Pgp using the pharmacological inhibitor, Elacridar, or by inhibiting Pgp-expression using Pgp-silencing, demonstrating the importance of Pgp in the synergistic interaction. Furthermore, lysosomal-membrane stabilization inhibited the relocalization of DOX from lysosomes to the nucleus upon combination with Dp44mT or DpC, preventing synergism. This latter observation demonstrated the importance of lysosomal-membrane permeabilization to the synergistic interaction between these agents. The synergistic and potent anti-tumor efficacy observed between DOX and thiosemicarbazones represents a promising treatment combination for advanced cancers, which are heterogeneous and composed of non-Pgp- and Pgp-expressing tumor cells.

摘要

药物的细胞内分布可导致活性和选择性方面的显著差异。在此,我们研究抗癌药物二 - 2 - 吡啶基酮4,4 - 二甲基 - 3 - 硫代半卡巴腙(Dp44mT)以及临床试用的二 - 2 - 吡啶基酮4 - 环己基 - 4 - 甲基 - 3 - 硫代半卡巴腙(DpC)恢复阿霉素(DOX)在表达耐药P - 糖蛋白(Pgp)的细胞中的疗效的机制。Dp44mT和DpC都能有效靶向并杀死表达Pgp的肿瘤,而DOX能有效杀死不表达Pgp的癌症。因此,这些药物的联合应用应被视为一种有效的合理治疗方法,用于有效治疗在Pgp表达方面通常具有异质性的晚期和耐药肿瘤。这些研究表明,Dp44mT和DpC都通过Pgp转运活性被转运到溶酶体中,在那里它们诱导溶酶体膜通透性增加,以释放被困在溶酶体内的DOX。这种先将DOX加载到溶酶体中,然后用Dp44mT或DpC使其通透性增加的新策略,导致储存的DOX从其溶酶体“安全屋”重新定位到其核靶点,显著增强了对耐药肿瘤细胞的细胞毒性。值得注意的是Dp44mT或DpC与DOX的联合在多种表达Pgp的细胞类型中,如宫颈、乳腺和结肠癌细胞中,显示出非常高的协同作用水平。这些研究表明药物协同作用的水平与Pgp活性成正比。有趣的是,使用药理学抑制剂艾拉司群抑制Pgp或通过Pgp沉默抑制Pgp表达可消除协同作用,这证明了Pgp在协同相互作用中的重要性。此外,溶酶体膜稳定化抑制了DOX在与Dp44mT或DpC联合时从溶酶体向细胞核的重新定位,从而阻止了协同作用。后一观察结果证明了溶酶体膜通透性对这些药物之间协同相互作用的重要性。DOX与硫代半卡巴腙之间观察到的协同和强效抗肿瘤疗效代表了一种有前途的晚期癌症治疗组合,晚期癌症具有异质性,由不表达Pgp和表达Pgp的肿瘤细胞组成。

https://cdn.ncbi.nlm.nih.gov/pmc/blobs/0139/5261000/f01a78c433ab/cddis2016381f1.jpg

文献AI研究员

20分钟写一篇综述,助力文献阅读效率提升50倍。

立即体验

用中文搜PubMed

大模型驱动的PubMed中文搜索引擎

马上搜索

文档翻译

学术文献翻译模型,支持多种主流文档格式。

立即体验