Suppr超能文献

肽酰精氨酸脱亚氨酶 1 催化的组蛋白瓜氨酸化对于早期胚胎发育至关重要。

Peptidylarginine deiminase 1-catalyzed histone citrullination is essential for early embryo development.

机构信息

State Key Laboratory of Reproductive Medicine, Nanjing Medical University, Nanjing, China.

Key Laboratory of Pathogen Biology of Jiangsu Province, Nanjing Medical University, Nanjing, China.

出版信息

Sci Rep. 2016 Dec 8;6:38727. doi: 10.1038/srep38727.

Abstract

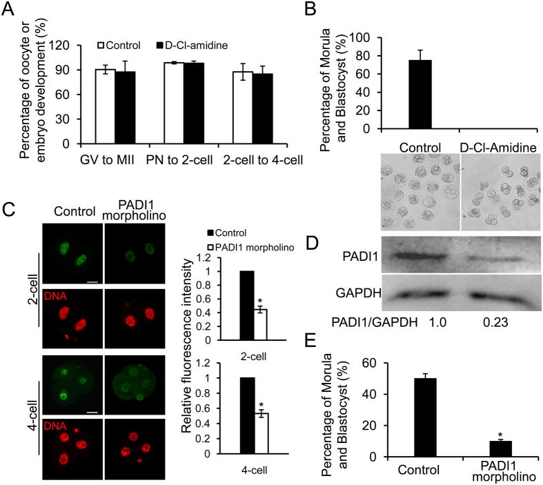
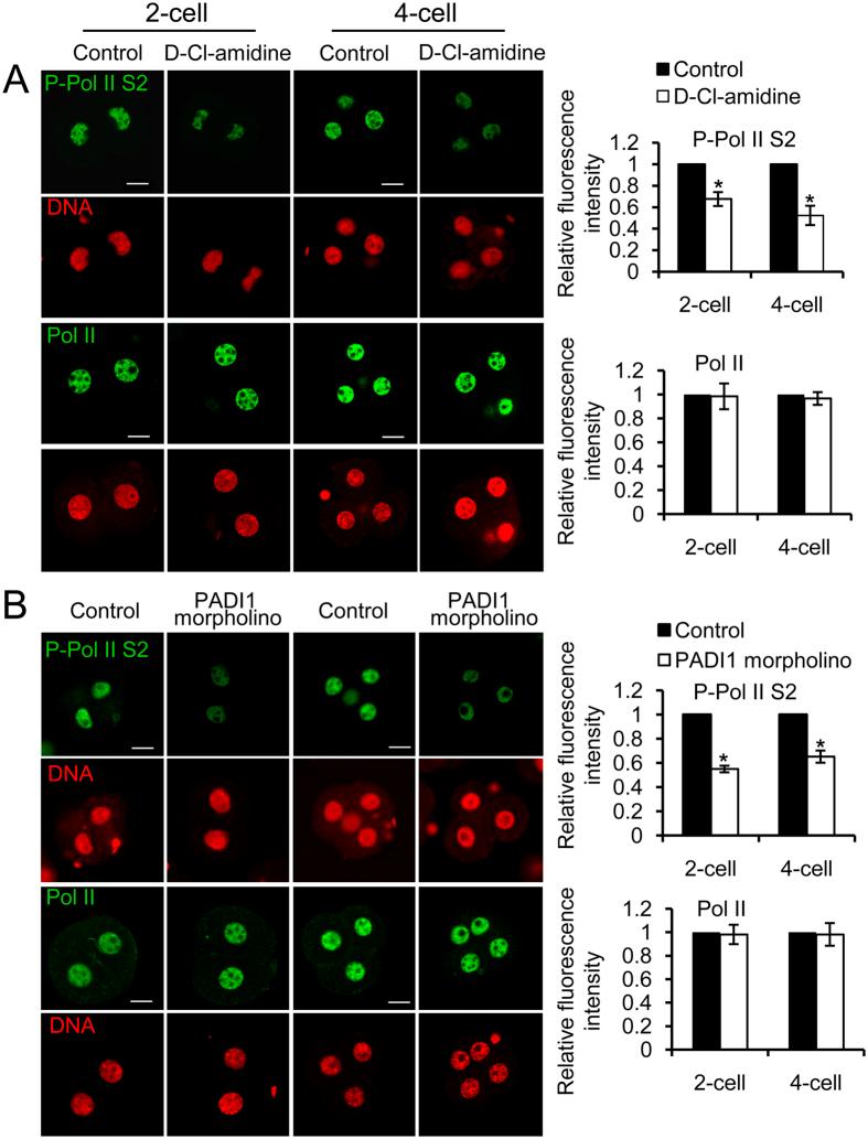
Peptidylarginine deiminase (PADI) enzymes are increasingly being associated with the regulation of chromatin structure and gene activity via histone citrullination. As one of the PADI family members, PADI1 has been mainly reported to be expressed in the epidermis and uterus, where the protein in keratinocytes is thought to promote differentiation by citrullinating filament proteins. However, the roles of PADI1 in preimplantation development have not been addressed. Using a PADI1-specific inhibitor and Padi1-morpholino knockdown, we found that citrullination of histone tails at H4R3 and H3R2/8/17 were markedly reduced in the 2- and 4-cell embryos. Consistent with this observation, early embryo development was also arrested at the 4-cell stage upon depletion of PADI1 or inhibition of PADI1 enzyme activity. Additionally, by employing 5-ethynyl uridine (EU) incorporation analysis, ablation of PADI1 function led to a dramatic decrease in overall transcriptional activity, correlating well with the reduced levels of phosphorylation of RNA Pol II at Ser2 observed at 2- or 4-cell stage of embryos under Padi1 knockdown or inhibiting PADI1. Thus, our data reveal a novel function of PADI1 during early embryo development transitions by catalyzing histone tail citrullination, which facilitates early embryo genome transactivation.

摘要

肽基精氨酸脱亚氨酶(PADI)酶通过组蛋白瓜氨酸化,越来越多地与染色质结构和基因活性的调节相关联。作为 PADI 家族成员之一,PADI1 主要在表皮和子宫中表达,角质形成细胞中的蛋白质被认为通过瓜氨酸化丝氨酸来促进分化。然而,PADI1 在着床前发育中的作用尚未得到解决。使用 PADI1 特异性抑制剂和 Padi1- 吗啉代寡核苷酸敲低,我们发现 H4R3 和 H3R2/8/17 组蛋白尾部的瓜氨酸化在 2- 和 4- 细胞胚胎中明显减少。与这一观察结果一致,在 PADI1 耗尽或抑制 PADI1 酶活性时,早期胚胎发育也在 4- 细胞阶段停滞。此外,通过 5- 乙炔基尿苷(EU)掺入分析,PADI1 功能的缺失导致整体转录活性显著下降,与在 Padi1 敲低或抑制 PADI1 时在 2- 或 4- 细胞期胚胎中观察到的 RNA Pol II Ser2 磷酸化水平降低密切相关。因此,我们的数据揭示了 PADI1 在早期胚胎发育过渡中通过催化组蛋白尾部瓜氨酸化的新功能,从而促进早期胚胎基因组转录激活。

https://cdn.ncbi.nlm.nih.gov/pmc/blobs/df0a/5144008/f7790e1919fb/srep38727-f1.jpg

文献AI研究员

20分钟写一篇综述,助力文献阅读效率提升50倍。

立即体验

用中文搜PubMed

大模型驱动的PubMed中文搜索引擎

马上搜索

文档翻译

学术文献翻译模型,支持多种主流文档格式。

立即体验