Suppr超能文献

23-羟基桦木酸的哌嗪衍生物诱导线粒体源性活性氧爆发,从而触发肝癌细胞的凋亡性细胞死亡。

A piperazidine derivative of 23-hydroxy betulinic acid induces a mitochondria-derived ROS burst to trigger apoptotic cell death in hepatocellular carcinoma cells.

作者信息

Yao Nan, Li Ying-Jie, Lei Yu-He, Hu Nan, Chen Wei-Min, Yao Zhe, Yu Miao, Liu Jun-Shan, Ye Wen-Cai, Zhang Dong-Mei

机构信息

College of Pharmacy, Jinan University, No.601 West Huangpu Avenue, Guangzhou, 510632, China.

School of Traditional Chinese Medicine, Southern Medical University, Guangzhou, 510515, China.

出版信息

J Exp Clin Cancer Res. 2016 Dec 8;35(1):192. doi: 10.1186/s13046-016-0457-1.

Abstract

BACKGROUND

Elevated production of reactive oxygen species (ROS) and an altered redox state have frequently been observed in hepatocellular carcinoma (HCC); therefore, selective killing of HCC cells by chemotherapeutic agents that stimulate ROS generation or impair antioxidant systems may be a feasible approach in HCC chemotherapy. Recently, betulinic acid and its derivatives have attracted attention because they showed anti-cancer effects via a ROS- and mitochondria-related mechanism. However, the source of ROS overproduction and the role of mitochondria were poorly identified, and the weak in vivo antitumour activity of these compounds limits their development as drugs.

METHODS

Cytotoxicity was detected using MTT assays. In vivo anti-HCC effects were assessed using nude mice bearing HepG2 tumour xenografts. Cell cycle analysis, apoptosis rate and mitochondrial membrane potential were measured by flow cytometry. ROS production was detected using a microplate reader or a fluorescence microscope. Changes in gene and protein levels were measured by RT-PCR and western blotting, respectively. Other assays were performed using related detection kits.

RESULTS

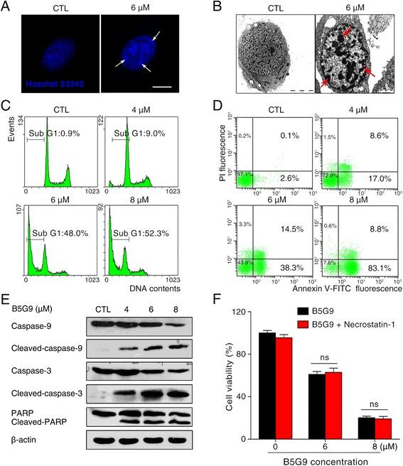
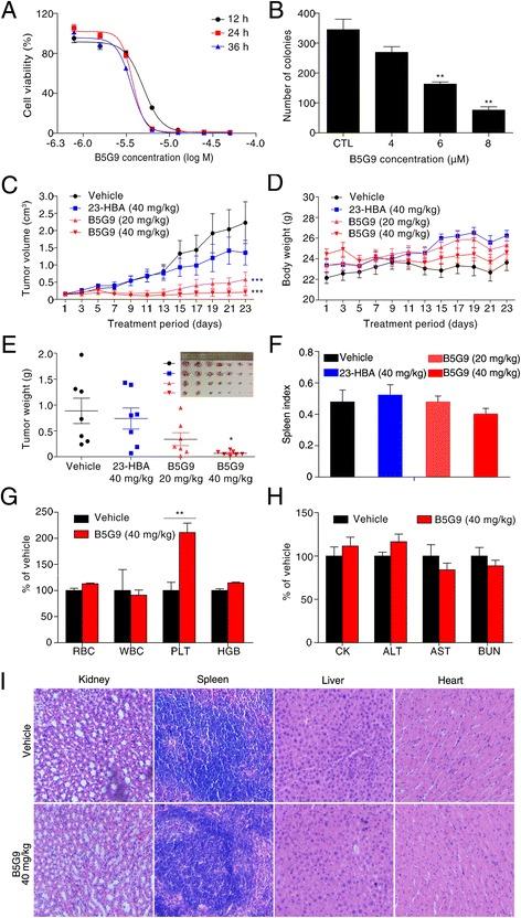
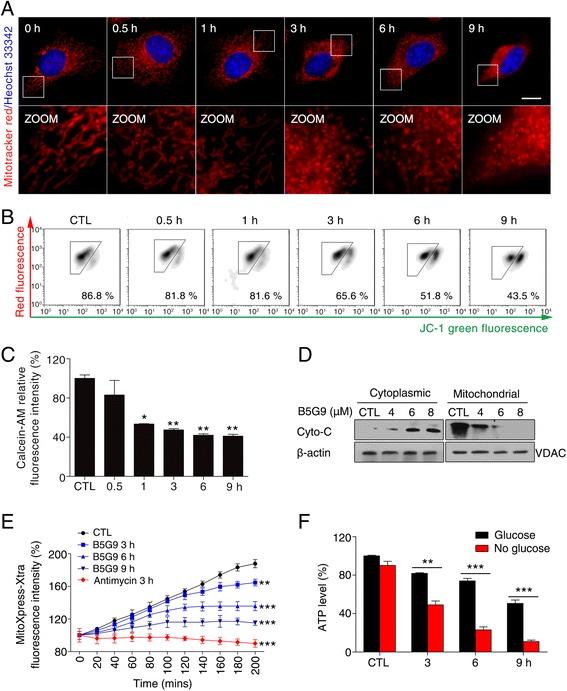
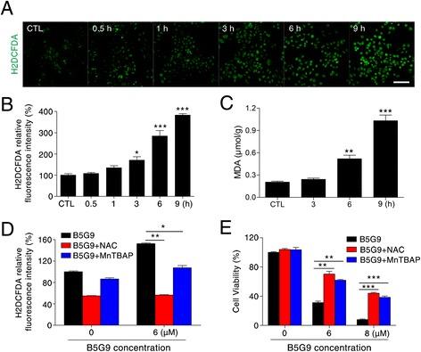
B5G9, a piperazidine derivative of 23-hydroxy betulinic acid (23-HBA), showed excellent in vivo anti-HCC effects, with a tumour growth inhibitory rate of greater than 80%, and no significant side effects. B5G9 stimulated the production of ROS, which were derived from the mitochondria, but it had no effect on various other antioxidant systems. Moreover, B5G9 induced mitochondrial dysfunction, which was characterized by morphological changes, membrane potential collapse, membrane permeabilization, and decreases in the O consumption rate and ATP production. Furthermore, mtDNA-depleted ρ0 HepG2 cells were less sensitive to B5G9 treatment than wt HepG2 cells, indicating the importance of mitochondria in B5G9-induced cell death.

CONCLUSION

We discovered a piperazidine derivative of 23-HBA, B5G9, with excellent anti-HCC effects both in vivo and in vitro and no obvious toxic effects. The underlying mechanism was associated with mitochondria-derived ROS overproduction, and mitochondria played essential roles in B5G9-induced cell death. This study identified a potential agent for anti-HCC therapy and elucidated the mitochondria-related mechanism of BA and its derivatives.

摘要

背景

在肝细胞癌(HCC)中经常观察到活性氧(ROS)生成增加和氧化还原状态改变;因此,通过刺激ROS生成或损害抗氧化系统的化疗药物选择性杀伤HCC细胞可能是HCC化疗的一种可行方法。最近,桦木酸及其衍生物因其通过ROS和线粒体相关机制显示出抗癌作用而受到关注。然而,ROS过度产生的来源和线粒体的作用尚未明确,这些化合物在体内的抗肿瘤活性较弱限制了它们作为药物的开发。

方法

使用MTT法检测细胞毒性。使用携带HepG2肿瘤异种移植的裸鼠评估体内抗HCC作用。通过流式细胞术测量细胞周期分析、凋亡率和线粒体膜电位。使用酶标仪或荧光显微镜检测ROS生成。分别通过RT-PCR和蛋白质印迹法测量基因和蛋白质水平的变化。使用相关检测试剂盒进行其他检测。

结果

B5G9是23-羟基桦木酸(23-HBA)的哌嗪衍生物,在体内显示出优异的抗HCC作用,肿瘤生长抑制率大于80%,且无明显副作用。B5G9刺激了源自线粒体的ROS生成,但对其他各种抗氧化系统没有影响。此外,B5G9诱导线粒体功能障碍,其特征为形态变化、膜电位崩溃、膜通透性增加以及氧消耗率和ATP生成减少。此外,线粒体DNA缺失的ρ0 HepG2细胞对B5G9处理的敏感性低于野生型HepG2细胞,表明线粒体在B5G9诱导的细胞死亡中起重要作用。

结论

我们发现了一种23-HBA的哌嗪衍生物B5G9,在体内和体外均具有优异的抗HCC作用且无明显毒性作用。其潜在机制与线粒体来源的ROS过度产生有关,线粒体在B5G9诱导的细胞死亡中起重要作用。本研究确定了一种潜在的抗HCC治疗药物,并阐明了桦木酸及其衍生物与线粒体相关的机制。

https://cdn.ncbi.nlm.nih.gov/pmc/blobs/40a9/5146873/db60ab63efcf/13046_2016_457_Fig1_HTML.jpg

文献AI研究员

20分钟写一篇综述,助力文献阅读效率提升50倍。

立即体验

用中文搜PubMed

大模型驱动的PubMed中文搜索引擎

马上搜索

文档翻译

学术文献翻译模型,支持多种主流文档格式。

立即体验