Suppr超能文献

用于乳腺癌细胞靶向光疗的抗HER2吲哚菁绿包裹的聚乙二醇包被聚乳酸-羟基乙酸共聚物纳米粒的合成、表征及生物学评价

Synthesis, Characterization, and Biological Evaluation of Anti-HER2 Indocyanine Green-Encapsulated PEG-Coated PLGA Nanoparticles for Targeted Phototherapy of Breast Cancer Cells.

作者信息

Lee Yu-Hsiang, Lai Yun-Han

机构信息

Department of Biomedical Sciences and Engineering, National Central University, Taoyuan City, Taiwan R.O.C.

Department of Chemical and Materials Engineering, National Central University, Taoyuan City, Taiwan R.O.C.

出版信息

PLoS One. 2016 Dec 12;11(12):e0168192. doi: 10.1371/journal.pone.0168192. eCollection 2016.

Abstract

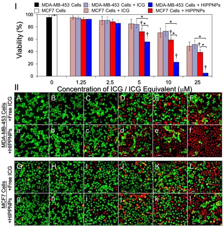
Human epidermal growth factor receptor 2 (HER2)-overexpressed breast cancer is known to be more aggressive and resistant to medicinal treatment and therefore to whom an alternative therapeutics is needed. Indocyanine green (ICG) has been widely exploited in breast cancer phototherapy. However, drawbacks of accelerated degradation and short half-life (2-4 min) in blood seriously hamper its use in the clinic. To overcome these challenges, an anti-HER2 ICG-encapsulated polyethylene glycol-coated poly(lactic-co-glycolic acid) nanoparticles (HIPPNPs) were developed in this study. Through the analyses of degradation rate coefficients of ICG with and without polymeric encapsulation, the photostability of HIPPNP-entrapped ICG significantly enhanced 4 folds (P < 0.05) while its thermal stabilities at 4 and 37°C significantly enhanced 5 and 3 (P < 0.05 for each) folds, respectively, under equal lighting and/or heating treatment for 48 h. The target specificity of HIPPNPs to HER2-positive cells was demonstrated based on a 6-fold (P < 0.05) enhancement of uptake efficiency of HIPPNPs in MDA-MB-453/HER2(+) cells within 4 h as compared with that in MCF7/HER2(-) cells. Moreover, the HIPPNPs with ≤ 25 μM ICG equivalent were nontoxic to cells in the absence of light illumination, and enabled to generate similar amount of singlet oxygen and hyperthermia effect as compared with that used by free ICG upon NIR irradiation. After 808 nm-laser irradiation with intensity of 6 W/cm2 for 5 min, the viability of MDA-MB-453 cells pre-treated by HIPPNPs with ≥ 5 μM ICG equivalent for 4 h significantly reduced as compared with that treated by equal concentration of free ICG (P < 0.05) and > 90% of the cells were eradicated while the dose of HIPPNPs was increased to 25 μM ICG equivalent. In summary, the developed HIPPNPs are anticipated as a feasible tool for use in phototherapy of breast cancer cells with HER2 expression.

摘要

人表皮生长因子受体2(HER2)过表达的乳腺癌具有更强的侵袭性且对药物治疗耐药,因此需要替代疗法。吲哚菁绿(ICG)已广泛应用于乳腺癌光疗。然而,ICG在血液中加速降解和半衰期短(2 - 4分钟)的缺点严重阻碍了其在临床中的应用。为克服这些挑战,本研究开发了一种抗HER2的、包裹ICG的聚乙二醇包被的聚乳酸-羟基乙酸共聚物纳米颗粒(HIPPNPs)。通过分析有无聚合物包裹时ICG的降解速率系数,在48小时的同等光照和/或加热处理下,HIPPNP包裹的ICG的光稳定性显著提高了4倍(P < 0.05),其在4℃和37℃的热稳定性分别显著提高了5倍和3倍(各P < 0.05)。与MCF7/HER2(-)细胞相比,MDA-MB-453/HER2(+)细胞在4小时内对HIPPNPs的摄取效率提高了6倍(P < 0.05),证明了HIPPNPs对HER2阳性细胞的靶向特异性。此外,ICG当量≤25μM的HIPPNPs在无光照时对细胞无毒,并且在近红外照射下与游离ICG相比能够产生相似量的单线态氧和热疗效果。在用强度为6 W/cm²的808 nm激光照射5分钟后,用ICG当量≥5μM的HIPPNPs预处理4小时的MDA-MB-453细胞的活力与用同等浓度的游离ICG处理相比显著降低(P < 0.05),当HIPPNPs的剂量增加到ICG当量25μM时,超过90%的细胞被根除。总之,所开发的HIPPNPs有望成为用于HER2表达的乳腺癌细胞光疗的可行工具。

https://cdn.ncbi.nlm.nih.gov/pmc/blobs/6e63/5152925/1f3924b4f29c/pone.0168192.g001.jpg

文献AI研究员

20分钟写一篇综述,助力文献阅读效率提升50倍。

立即体验

用中文搜PubMed

大模型驱动的PubMed中文搜索引擎

马上搜索

文档翻译

学术文献翻译模型,支持多种主流文档格式。

立即体验