Suppr超能文献

乳腺癌免疫浸润模式及其临床意义:一项基于基因表达的回顾性研究。

Patterns of Immune Infiltration in Breast Cancer and Their Clinical Implications: A Gene-Expression-Based Retrospective Study.

作者信息

Ali H Raza, Chlon Leon, Pharoah Paul D P, Markowetz Florian, Caldas Carlos

机构信息

Cancer Research UK Cambridge Institute, University of Cambridge, Cambridge, United Kingdom.

Department of Pathology, University of Cambridge, Cambridge, United Kingdom.

出版信息

PLoS Med. 2016 Dec 13;13(12):e1002194. doi: 10.1371/journal.pmed.1002194. eCollection 2016 Dec.

Abstract

BACKGROUND

Immune infiltration of breast tumours is associated with clinical outcome. However, past work has not accounted for the diversity of functionally distinct cell types that make up the immune response. The aim of this study was to determine whether differences in the cellular composition of the immune infiltrate in breast tumours influence survival and treatment response, and whether these effects differ by molecular subtype.

METHODS AND FINDINGS

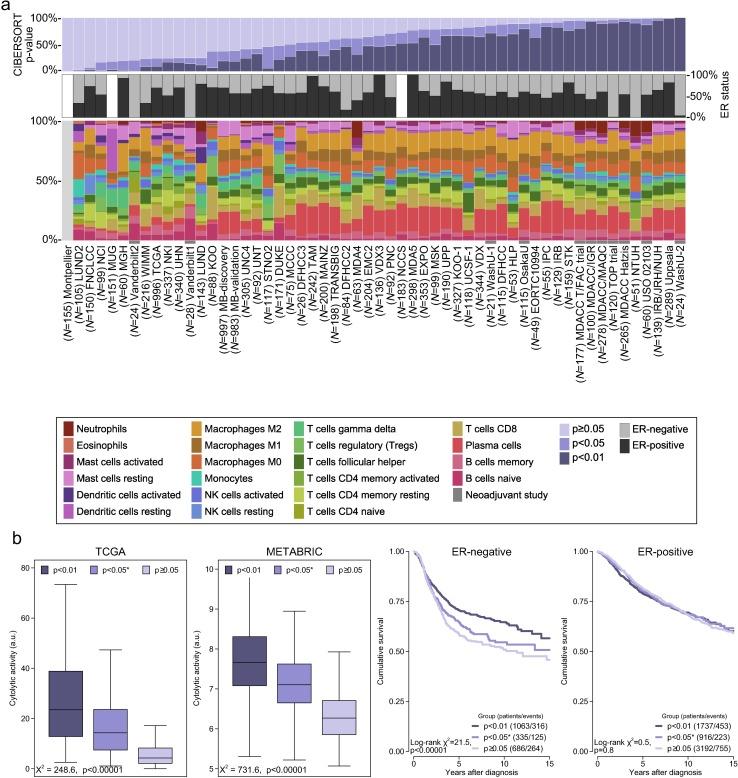
We applied an established computational approach (CIBERSORT) to bulk gene expression profiles of almost 11,000 tumours to infer the proportions of 22 subsets of immune cells. We investigated associations between each cell type and survival and response to chemotherapy, modelling cellular proportions as quartiles. We found that tumours with little or no immune infiltration were associated with different survival patterns according to oestrogen receptor (ER) status. In ER-negative disease, tumours lacking immune infiltration were associated with the poorest prognosis, whereas in ER-positive disease, they were associated with intermediate prognosis. Of the cell subsets investigated, T regulatory cells and M0 and M2 macrophages emerged as the most strongly associated with poor outcome, regardless of ER status. Among ER-negative tumours, CD8+ T cells (hazard ratio [HR] = 0.89, 95% CI 0.80-0.98; p = 0.02) and activated memory T cells (HR 0.88, 95% CI 0.80-0.97; p = 0.01) were associated with favourable outcome. T follicular helper cells (odds ratio [OR] = 1.34, 95% CI 1.14-1.57; p < 0.001) and memory B cells (OR = 1.18, 95% CI 1.0-1.39; p = 0.04) were associated with pathological complete response to neoadjuvant chemotherapy in ER-negative disease, suggesting a role for humoral immunity in mediating response to cytotoxic therapy. Unsupervised clustering analysis using immune cell proportions revealed eight subgroups of tumours, largely defined by the balance between M0, M1, and M2 macrophages, with distinct survival patterns by ER status and associations with patient age at diagnosis. The main limitations of this study are the use of diverse platforms for measuring gene expression, including some not previously used with CIBERSORT, and the combined analysis of different forms of follow-up across studies.

CONCLUSIONS

Large differences in the cellular composition of the immune infiltrate in breast tumours appear to exist, and these differences are likely to be important determinants of both prognosis and response to treatment. In particular, macrophages emerge as a possible target for novel therapies. Detailed analysis of the cellular immune response in tumours has the potential to enhance clinical prediction and to identify candidates for immunotherapy.

摘要

背景

乳腺肿瘤的免疫浸润与临床结局相关。然而,过去的研究并未考虑构成免疫反应的功能不同细胞类型的多样性。本研究的目的是确定乳腺肿瘤免疫浸润的细胞组成差异是否会影响生存和治疗反应,以及这些影响是否因分子亚型而异。

方法与结果

我们将一种既定的计算方法(CIBERSORT)应用于近11000个肿瘤的批量基因表达谱,以推断22种免疫细胞亚群的比例。我们研究了每种细胞类型与生存及化疗反应之间的关联,将细胞比例建模为四分位数。我们发现,根据雌激素受体(ER)状态,免疫浸润很少或没有的肿瘤与不同的生存模式相关。在ER阴性疾病中,缺乏免疫浸润的肿瘤预后最差,而在ER阳性疾病中,它们与中等预后相关。在所研究的细胞亚群中,无论ER状态如何,调节性T细胞以及M0和M2巨噬细胞与不良结局的关联最为强烈。在ER阴性肿瘤中,CD8 + T细胞(风险比[HR]=0.89,95%可信区间0.80 - 0.98;p = 0.02)和活化记忆T细胞(HR 0.88,95%可信区间0.80 - 0.97;p = 0.01)与良好结局相关。滤泡辅助性T细胞(优势比[OR]=1.34,95%可信区间1.14 - 1.57;p < 0.001)和记忆B细胞(OR = 1.18,95%可信区间1.0 - 1.39;p = 0.04)与ER阴性疾病中新辅助化疗的病理完全缓解相关,提示体液免疫在介导对细胞毒性治疗的反应中起作用。使用免疫细胞比例的无监督聚类分析揭示了八个肿瘤亚组,主要由M0、M1和M2巨噬细胞之间的平衡定义,具有不同的ER状态生存模式以及与诊断时患者年龄的关联。本研究的主要局限性在于使用了多种测量基因表达的平台,包括一些以前未与CIBERSORT一起使用的平台,以及对不同研究中不同形式随访的综合分析。

结论

乳腺肿瘤免疫浸润的细胞组成似乎存在很大差异,这些差异可能是预后和治疗反应的重要决定因素。特别是,巨噬细胞成为新型疗法的可能靶点。对肿瘤细胞免疫反应的详细分析有可能增强临床预测并识别免疫治疗的候选者。

https://cdn.ncbi.nlm.nih.gov/pmc/blobs/aa86/5154505/5d5b536e1e6f/pmed.1002194.g001.jpg

文献AI研究员

20分钟写一篇综述,助力文献阅读效率提升50倍。

立即体验

用中文搜PubMed

大模型驱动的PubMed中文搜索引擎

马上搜索

文档翻译

学术文献翻译模型,支持多种主流文档格式。

立即体验