Suppr超能文献

多细胞肿瘤球体中缺氧和坏死的诱导与化疗耐药相关。

Induction of hypoxia and necrosis in multicellular tumor spheroids is associated with resistance to chemotherapy treatment.

作者信息

Däster Silvio, Amatruda Nunzia, Calabrese Diego, Ivanek Robert, Turrini Eleonora, Droeser Raoul A, Zajac Paul, Fimognari Carmela, Spagnoli Giulio C, Iezzi Giandomenica, Mele Valentina, Muraro Manuele G

机构信息

Department of Surgery, University Hospital Basel, Basel, Switzerland.

Department of Biomedicine, University of Basel, Basel, Switzerland.

出版信息

Oncotarget. 2017 Jan 3;8(1):1725-1736. doi: 10.18632/oncotarget.13857.

Abstract

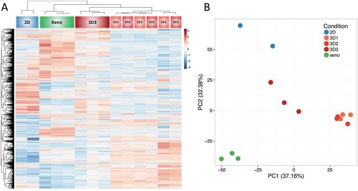
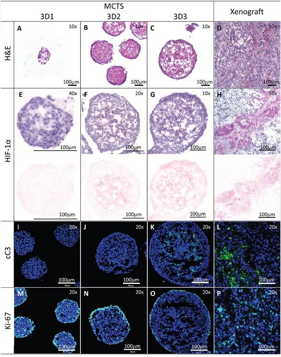
Culture of cancerous cells in standard monolayer conditions poorly mirrors growth in three-dimensional architectures typically observed in a wide majority of cancers of different histological origin. Multicellular tumor spheroid (MCTS) culture models were developed to mimic these features. However, in vivo tumor growth is also characterized by the presence of ischemic and necrotic areas generated by oxygenation gradients and differential access to nutrients. Hypoxia and necrosis play key roles in tumor progression and resistance to treatment. To provide in vitro models recapitulating these events in highly controlled and standardized conditions, we have generated colorectal cancer (CRC) cell spheroids of different sizes and analyzed their gene expression profiles and sensitivity to treatment with 5FU, currently used in therapeutic protocols. Here we identify three MCTS stages, corresponding to defined spheroid sizes, characterized by normoxia, hypoxia, and hypoxia plus necrosis, respectively. Importantly, we show that MCTS including both hypoxic and necrotic areas most closely mimic gene expression profiles of in vivo-developing tumors and display the highest resistance to 5FU. Taken together, our data indicate that MCTS may mimic in vitro generation of ischemic and necrotic areas in highly standardized and controlled conditions, thereby qualifying as relevant models for drug screening purposes.

摘要

在标准单层条件下培养癌细胞,很难反映出大多数不同组织学来源癌症中常见的三维结构中的生长情况。多细胞肿瘤球体(MCTS)培养模型就是为模拟这些特征而开发的。然而,体内肿瘤生长的特征还包括由氧梯度和营养物质获取差异产生的缺血和坏死区域。缺氧和坏死在肿瘤进展和治疗抗性中起关键作用。为了在高度可控和标准化的条件下提供重现这些事件的体外模型,我们生成了不同大小的结直肠癌(CRC)细胞球体,并分析了它们的基因表达谱以及对目前治疗方案中使用的5-氟尿嘧啶(5FU)治疗的敏感性。在这里,我们确定了三个MCTS阶段,分别对应特定的球体大小,其特征分别为常氧、缺氧以及缺氧加坏死。重要的是,我们表明包含缺氧和坏死区域的MCTS最接近体内发育肿瘤的基因表达谱,并且对5FU显示出最高抗性。综上所述,我们的数据表明,MCTS可以在高度标准化和可控的条件下模拟体外缺血和坏死区域的生成,从而有资格作为药物筛选的相关模型。

https://cdn.ncbi.nlm.nih.gov/pmc/blobs/d963/5352092/154b3033c977/oncotarget-08-1725-g001.jpg

文献AI研究员

20分钟写一篇综述,助力文献阅读效率提升50倍。

立即体验

用中文搜PubMed

大模型驱动的PubMed中文搜索引擎

马上搜索

文档翻译

学术文献翻译模型,支持多种主流文档格式。

立即体验