Suppr超能文献

人卵巢癌中TRAP1的下调增强侵袭及上皮-间质转化。

TRAP1 downregulation in human ovarian cancer enhances invasion and epithelial-mesenchymal transition.

作者信息

Amoroso Maria R, Matassa Danilo S, Agliarulo Ilenia, Avolio Rosario, Lu Haonan, Sisinni Lorenza, Lettini Giacomo, Gabra Hani, Landriscina Matteo, Esposito Franca

机构信息

Dipartimento di Medicina Molecolare e Biotecnologie Mediche, Università di Napoli 'Federico II', Napoli, Italy.

Imperial College London, Ovarian Cancer Action Research Centre, Department of Cancer and Surgery, Institute of Reproductive and Developmental Biology, London, UK.

出版信息

Cell Death Dis. 2016 Dec 15;7(12):e2522. doi: 10.1038/cddis.2016.400.

Abstract

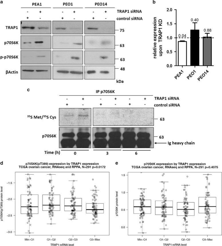
Ovarian cancer (OC) is the second leading cause of gynecological cancer death worldwide. Although the list of biomarkers is still growing, molecular mechanisms involved in OC development and progression remain elusive. We recently demonstrated that lower expression of the molecular chaperone TRAP1 in OC patients correlates with higher tumor grade and stage, and platinum resistance. Herein we show that TRAP1 is often deleted in high-grade serous OC patients (N=579), and that TRAP1 expression is correlated with the copy number, suggesting this could be one of the driving mechanisms for the loss of TRAP1 expression in OC. At molecular level, downregulation of TRAP1 associates with higher expression of p70S6K, a kinase frequently active in OC with emerging roles in cell migration and tumor metastasis. Indeed, TRAP1 silencing in different OC cells induces upregulation of p70S6K expression and activity, enhancement of cell motility and epithelial-mesenchymal transition (EMT). Consistently, in a large cohort of OC patients, TRAP1 expression is reduced in tumor metastases and directly correlates with the epithelial marker E-Cadherin, whereas it inversely correlates with the transcription factor Slug and the matrix metallopeptidases 2 and 9. Strikingly, pharmacological inhibition of p70S6K reverts the high motility phenotype of TRAP1 knock-down cells. However, although p70S6K inhibition or silencing reduces the expression of the transcription factors Snail and Slug, thus inducing upregulation of E-Cadherin expression, it is unable to revert EMT induced by TRAP1 silencing; furthermore, p70S6K did not show any significant correlation with EMT genes in patients, nor with overall survival or tumor stage, suggesting an independent and predominant role for TRAP1 in OC progression. Altogether, these results may provide novel approaches in OC with reduced TRAP1 expression, which could be resistant to therapeutic strategies based on the inhibition of the p70S6K pathway, with potential future intervention in OC invasion and metastasis.

摘要

卵巢癌(OC)是全球妇科癌症死亡的第二大主要原因。尽管生物标志物的清单仍在不断增加,但OC发生和发展所涉及的分子机制仍不清楚。我们最近证明,OC患者中分子伴侣TRAP1的低表达与更高的肿瘤分级和分期以及铂耐药性相关。在此我们表明,TRAP1在高级别浆液性OC患者(N = 579)中经常缺失,并且TRAP1表达与拷贝数相关,这表明这可能是OC中TRAP1表达缺失的驱动机制之一。在分子水平上,TRAP1的下调与p70S6K的高表达相关,p70S6K是一种在OC中经常活跃且在细胞迁移和肿瘤转移中起新作用的激酶。事实上,在不同的OC细胞中沉默TRAP1会诱导p70S6K表达和活性上调,增强细胞运动性和上皮-间质转化(EMT)。一致地,在一大群OC患者中,TRAP1表达在肿瘤转移中降低,并且与上皮标志物E-钙黏蛋白直接相关,但与转录因子Slug以及基质金属蛋白酶2和9呈负相关。令人惊讶的是,p70S6K的药理学抑制可逆转TRAP1敲低细胞的高运动性表型。然而,尽管p70S6K抑制或沉默会降低转录因子Snail和Slug的表达,从而诱导E-钙黏蛋白表达上调,但它无法逆转由TRAP1沉默诱导的EMT;此外,p70S6K在患者中与EMT基因、总生存期或肿瘤分期均无显著相关性,这表明TRAP1在OC进展中具有独立且主要的作用。总之,这些结果可能为TRAP1表达降低的OC提供新的治疗方法,这些OC可能对基于抑制p70S6K途径的治疗策略耐药,有望在未来干预OC的侵袭和转移。

https://cdn.ncbi.nlm.nih.gov/pmc/blobs/28a8/5260997/f035eed027c2/cddis2016400f1.jpg

文献AI研究员

20分钟写一篇综述,助力文献阅读效率提升50倍。

立即体验

用中文搜PubMed

大模型驱动的PubMed中文搜索引擎

马上搜索

文档翻译

学术文献翻译模型,支持多种主流文档格式。

立即体验