Suppr超能文献

香烟烟雾提取物通过ROS/MAPK(ERK-1/2)/Egr-1轴诱导人支气管上皮细胞释放胎盘生长因子。

Cigarette smoke extract induces placental growth factor release from human bronchial epithelial cells via ROS/MAPK (ERK-1/2)/Egr-1 axis.

作者信息

Wu Dong, Yuan Yalian, Lin Zhixiu, Lai Tianwen, Chen Min, Li Wen, Lv Quanchao, Yuan Binfan, Li Dongmin, Wu Bin

机构信息

Department of Respiratory, Institute of Respiratory Diseases.

Department of Pharmacy, The Affiliated Hospital of Guangdong Medical University, Zhanjiang, People's Republic of China.

出版信息

Int J Chron Obstruct Pulmon Dis. 2016 Dec 2;11:3031-3042. doi: 10.2147/COPD.S120849. eCollection 2016.

Abstract

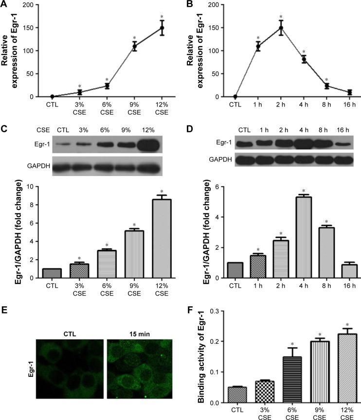
Etiological evidence demonstrates that there is a significant association between cigarette smoking and chronic airway inflammatory disease. Abnormal expression of placental growth factor (PlGF) has been reported in COPD, and its downstream signaling molecules have been reported to contribute to the pathogenesis of airway epithelial cell apoptosis and emphysema. However, the signaling mechanisms underlying cigarette smoke extract (CSE)-induced PlGF expression in airway microenvironment remain unclear. Herein, we investigated the effects of reactive oxygen species (ROS)-dependent activation of the mitogen-activated protein kinase (MAPK) (extracellular signal-regulated kinase1/2 [ERK-1/2])/early growth response-1 (Egr-1) pathway on CSE-induced PlGF upregulation in human bronchial epithelium (HBE). The data obtained with quantitative reverse transcription polymerase chain reaction, Western blot, enzyme-linked immunosorbent assay (ELISA) and immunofluorescence staining analyses showed that CSE-induced Egr-1 activation was mainly mediated through production of ROS and activation of the MAPK (ERK-1/2) cascade. The binding of Egr-1 to the PlGF promoter was corroborated by an ELISA-based DNA binding activity assay. These results demonstrate that ROS activation of the MAPK (ERK-1/2)/Egr-1 pathway is a main player in the regulatory mechanism for CSE-induced PlGF production and that the use of an antioxidant could partly abolish these effects. Understanding the mechanisms of PlGF upregulation by CSE in the airway microenvironment may provide rational therapeutic interventions for cigarette smoking-related airway inflammatory diseases.

摘要

病因学证据表明,吸烟与慢性气道炎症性疾病之间存在显著关联。慢性阻塞性肺疾病(COPD)中已报道胎盘生长因子(PlGF)表达异常,并且据报道其下游信号分子有助于气道上皮细胞凋亡和肺气肿的发病机制。然而,香烟烟雾提取物(CSE)在气道微环境中诱导PlGF表达的信号机制仍不清楚。在此,我们研究了丝裂原活化蛋白激酶(MAPK)(细胞外信号调节激酶1/2 [ERK-1/2])/早期生长反应-1(Egr-1)途径的活性氧(ROS)依赖性激活对人支气管上皮细胞(HBE)中CSE诱导的PlGF上调的影响。通过定量逆转录聚合酶链反应、蛋白质免疫印迹、酶联免疫吸附测定(ELISA)和免疫荧光染色分析获得的数据表明,CSE诱导的Egr-1激活主要通过ROS的产生和MAPK(ERK-1/2)级联反应的激活介导。基于ELISA的DNA结合活性测定证实了Egr-1与PlGF启动子的结合。这些结果表明,MAPK(ERK-1/2)/Egr-1途径的ROS激活是CSE诱导的PlGF产生调节机制中的主要因素,并且使用抗氧化剂可以部分消除这些影响。了解CSE在气道微环境中上调PlGF的机制可能为吸烟相关气道炎症性疾病提供合理的治疗干预措施。

https://cdn.ncbi.nlm.nih.gov/pmc/blobs/29d8/5144910/06f98c85d80d/copd-11-3031Fig1.jpg

文献AI研究员

20分钟写一篇综述,助力文献阅读效率提升50倍。

立即体验

用中文搜PubMed

大模型驱动的PubMed中文搜索引擎

马上搜索

文档翻译

学术文献翻译模型,支持多种主流文档格式。

立即体验