Suppr超能文献

来自未培养微生物的新型CRISPR-Cas系统。

New CRISPR-Cas systems from uncultivated microbes.

作者信息

Burstein David, Harrington Lucas B, Strutt Steven C, Probst Alexander J, Anantharaman Karthik, Thomas Brian C, Doudna Jennifer A, Banfield Jillian F

机构信息

Department of Earth and Planetary Sciences, University of California, Berkeley, California 94720, USA.

Department of Molecular and Cell Biology, University of California, Berkeley, California 94720, USA.

出版信息

Nature. 2017 Feb 9;542(7640):237-241. doi: 10.1038/nature21059. Epub 2016 Dec 22.

Abstract

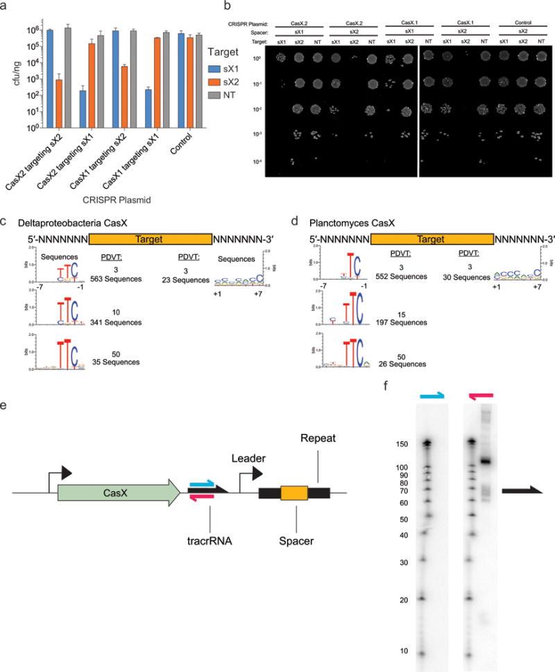
CRISPR-Cas systems provide microbes with adaptive immunity by employing short DNA sequences, termed spacers, that guide Cas proteins to cleave foreign DNA. Class 2 CRISPR-Cas systems are streamlined versions, in which a single RNA-bound Cas protein recognizes and cleaves target sequences. The programmable nature of these minimal systems has enabled researchers to repurpose them into a versatile technology that is broadly revolutionizing biological and clinical research. However, current CRISPR-Cas technologies are based solely on systems from isolated bacteria, leaving the vast majority of enzymes from organisms that have not been cultured untapped. Metagenomics, the sequencing of DNA extracted directly from natural microbial communities, provides access to the genetic material of a huge array of uncultivated organisms. Here, using genome-resolved metagenomics, we identify a number of CRISPR-Cas systems, including the first reported Cas9 in the archaeal domain of life, to our knowledge. This divergent Cas9 protein was found in little-studied nanoarchaea as part of an active CRISPR-Cas system. In bacteria, we discovered two previously unknown systems, CRISPR-CasX and CRISPR-CasY, which are among the most compact systems yet discovered. Notably, all required functional components were identified by metagenomics, enabling validation of robust in vivo RNA-guided DNA interference activity in Escherichia coli. Interrogation of environmental microbial communities combined with in vivo experiments allows us to access an unprecedented diversity of genomes, the content of which will expand the repertoire of microbe-based biotechnologies.

摘要

CRISPR-Cas系统通过利用短DNA序列(称为间隔序列)为微生物提供适应性免疫,这些间隔序列引导Cas蛋白切割外源DNA。2类CRISPR-Cas系统是简化版本,其中单个RNA结合的Cas蛋白识别并切割靶序列。这些最小系统的可编程性质使研究人员能够将它们重新用于一种通用技术,该技术正在广泛地革新生物学和临床研究。然而,目前的CRISPR-Cas技术仅基于从分离细菌中获得的系统,使得来自未培养生物的绝大多数酶未被开发利用。宏基因组学,即直接从自然微生物群落中提取的DNA测序,为获取大量未培养生物的遗传物质提供了途径。在这里,我们使用基因组解析宏基因组学,鉴定了许多CRISPR-Cas系统,据我们所知,其中包括在古菌生命域中首次报道的Cas9。这种不同的Cas9蛋白是在研究较少的纳古菌中作为一个活跃的CRISPR-Cas系统的一部分被发现的。在细菌中,我们发现了两个以前未知的系统,CRISPR-CasX和CRISPR-CasY,它们是迄今发现的最紧凑的系统之一。值得注意的是,通过宏基因组学鉴定了所有必需的功能成分,从而能够在大肠杆菌中验证强大的体内RNA引导的DNA干扰活性。对环境微生物群落的研究与体内实验相结合,使我们能够获取前所未有的基因组多样性,其内容将扩大基于微生物的生物技术的范围。

https://cdn.ncbi.nlm.nih.gov/pmc/blobs/882b/5300952/b2fcce599e0f/nihms837428f1.jpg

文献AI研究员

20分钟写一篇综述,助力文献阅读效率提升50倍。

立即体验

用中文搜PubMed

大模型驱动的PubMed中文搜索引擎

马上搜索

文档翻译

学术文献翻译模型,支持多种主流文档格式。

立即体验