Suppr超能文献

缺氧诱导的Bcl-2/Twist1复合物促进口腔鳞状细胞癌的肿瘤细胞侵袭。

Hypoxia induced Bcl-2/Twist1 complex promotes tumor cell invasion in oral squamous cell carcinoma.

作者信息

Duan Yuansheng, He Qinghua, Yue Kai, Si Haishan, Wang Jiaxin, Zhou Xuan, Wang Xudong

机构信息

Department of Maxillofacial and E.N.T Oncology, Tianjin Medical University Cancer Institute and Hospital, Tianjin 300060, China.

National Clinical Research Center for Cancer, Key Laboratory of Cancer Preventionand Therapy, Tianjin 300060, China.

出版信息

Oncotarget. 2017 Jan 31;8(5):7729-7739. doi: 10.18632/oncotarget.13890.

Abstract

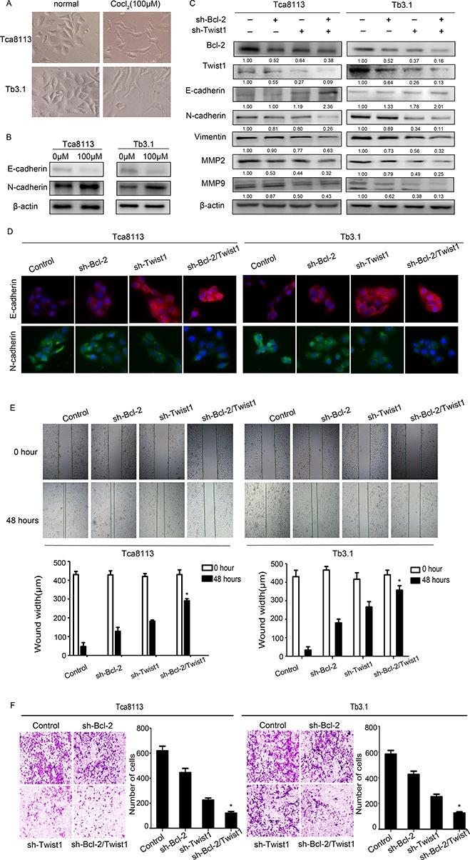
Bcl-2 and Twist1 can be coactivated by hypoxia in hepatocellular carcinoma to promote tumor cell metastasis and vasculogenic mimicry, but their function in oral squamous cell carcinoma (OSCC) remains undefined. We employed a cohort of 82 cases of OSCC samples to examine the coexpression of Bcl-2 and Twist1 by immunohistochemistry and demonstrate the interaction between Bcl-2 and Twist1 by coimmunoprecipitation. Bcl-2 and Twist1 overexpression was associated with a poor pathological grade and tumor prognosis, and the two factors functions as a complex. Knocking down Bcl-2/Twist1 inhibited cell migration, decreased cell invasion and inversed cell epithelial-mesenchymal transition (EMT) procession. An animal model derived from the Tca8113 cell line was used to further validate the role of Bcl-2/Twist1 depletion in suppressing tumor EMT and growth. In conclusion, Bcl-2/Twist1 complex can be treated as a potential therapeutic target for OSCC.

摘要

在肝细胞癌中,Bcl-2和Twist1可被缺氧共同激活,以促进肿瘤细胞转移和血管生成拟态,但它们在口腔鳞状细胞癌(OSCC)中的功能仍不明确。我们采用82例OSCC样本队列,通过免疫组织化学检测Bcl-2和Twist1的共表达,并通过免疫共沉淀证明Bcl-2和Twist1之间的相互作用。Bcl-2和Twist1的过表达与病理分级差和肿瘤预后不良相关,且这两个因子作为一个复合体发挥作用。敲低Bcl-2/Twist1可抑制细胞迁移、减少细胞侵袭并逆转细胞上皮-间质转化(EMT)进程。利用源自Tca8113细胞系的动物模型进一步验证了Bcl-2/Twist1缺失在抑制肿瘤EMT和生长中的作用。总之,Bcl-2/Twist1复合体可被视为OSCC的潜在治疗靶点。

https://cdn.ncbi.nlm.nih.gov/pmc/blobs/6a43/5352356/849ddae88247/oncotarget-08-7729-g001.jpg

文献AI研究员

20分钟写一篇综述,助力文献阅读效率提升50倍。

立即体验

用中文搜PubMed

大模型驱动的PubMed中文搜索引擎

马上搜索

文档翻译

学术文献翻译模型,支持多种主流文档格式。

立即体验