Suppr超能文献

长链非编码RNA牛磺酸上调基因1通过抑制MCF-7细胞中的微小RNA-9促进细胞增殖。

LncRNA Taurine-Upregulated Gene 1 Promotes Cell Proliferation by Inhibiting MicroRNA-9 in MCF-7 Cells.

作者信息

Zhao Xiao-Bo, Ren Guo-Sheng

机构信息

Chongqing Key Laboratory of Molecular Oncology and Epigenetics, The First Affiliated Hospital of Chongqing Medical University, Chongqing, China.; Department of Breast Surgery, Affiliated Hospital of North Sichuan Medical College, Nanchong, China.

Department of Endocrine and Breast Surgery, The First Affiliated Hospital of Chongqing Medical University, Chongqing, China.

出版信息

J Breast Cancer. 2016 Dec;19(4):349-357. doi: 10.4048/jbc.2016.19.4.349. Epub 2016 Dec 23.

Abstract

PURPOSE

This study was designed to investigate the role of taurine-upregulated gene 1 () in MCF-7 breast cancer cells and the molecular mechanism involved in the regulation of microRNA-9 (miR-9).

METHODS

The expression of in breast cancer tissues and cells was evaluated using quantitative reverse transcription polymerase chain reaction. Cell viability was examined using a 3-(4,5-dimethyl-2-thiazolyl)-2,5-diphenyl-2-H-tetrazolium bromide (MTT) assay; cell cycle progression and apoptosis were analyzed using flow cytometry. A dual luciferase reporter assay was used to detect the relationship between and miR-9. The expression of methylenetetrahydrofolate dehydrogenase 2 (MTHFD2) was measured by western blot.

RESULTS

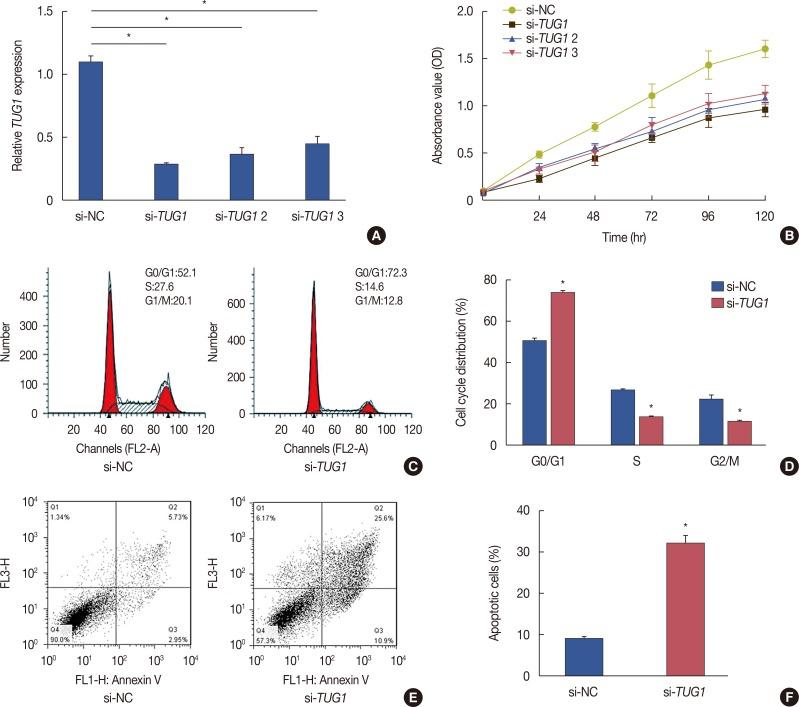
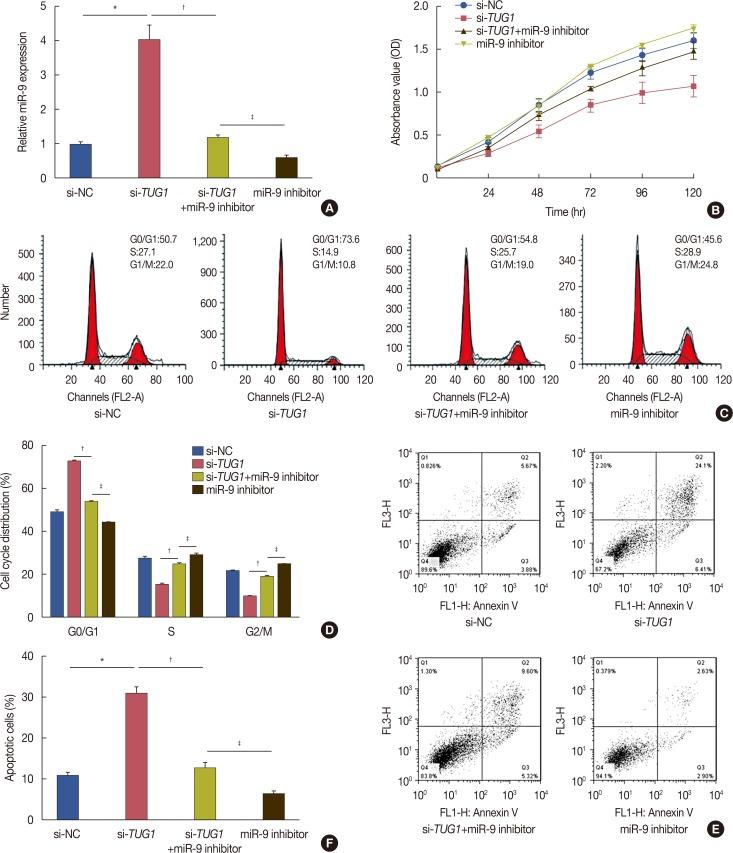
Higher expression of was observed in breast cancer tissues and cell lines than in the corresponding controls. knockdown reduced proliferation, suppressed cell cycle progression, and promoted apoptosis of MCF-7 cells. The dual luciferase reporter assay showed that could negatively regulate the expression of miR-9. MiR-9 inhibition abrogated the effect of knockdown on the proliferation, cell cycle progression, and apoptosis of MCF-7 cells. positively regulated the expression of MTHFD2 in breast cancer cells.

CONCLUSION

knockdown was significantly associated with decreased cell proliferation and it promoted apoptosis of breast cancer cells through the regulation of miR-9.

摘要

目的

本研究旨在探讨牛磺酸上调基因1()在MCF-7乳腺癌细胞中的作用以及参与调控微小RNA-9(miR-9)的分子机制。

方法

采用定量逆转录聚合酶链反应评估乳腺癌组织和细胞中 的表达。使用3-(4,5-二甲基-2-噻唑基)-2,5-二苯基-2-H-四氮唑溴盐(MTT)法检测细胞活力;通过流式细胞术分析细胞周期进程和凋亡情况。采用双荧光素酶报告基因检测法检测 与miR-9之间的关系。通过蛋白质免疫印迹法检测亚甲基四氢叶酸脱氢酶2(MTHFD2)的表达。

结果

与相应对照相比,在乳腺癌组织和细胞系中观察到 表达更高。 敲低可降低MCF-7细胞的增殖,抑制细胞周期进程,并促进其凋亡。双荧光素酶报告基因检测显示 可负向调控miR-9的表达。抑制miR-9可消除 敲低对MCF-7细胞增殖、细胞周期进程和凋亡的影响。 在乳腺癌细胞中正向调控MTHFD2的表达。

结论

敲低与细胞增殖减少显著相关,并且通过调控miR-9促进乳腺癌细胞凋亡。

https://cdn.ncbi.nlm.nih.gov/pmc/blobs/2d17/5204041/9ddb782834f9/jbc-19-349-g001.jpg

文献AI研究员

20分钟写一篇综述,助力文献阅读效率提升50倍。

立即体验

用中文搜PubMed

大模型驱动的PubMed中文搜索引擎

马上搜索

文档翻译

学术文献翻译模型,支持多种主流文档格式。

立即体验