Suppr超能文献

侵入中枢神经系统的免疫细胞上缺乏x系统可减轻实验性自身免疫性脑脊髓炎。

Absence of system x on immune cells invading the central nervous system alleviates experimental autoimmune encephalitis.

作者信息

Merckx Ellen, Albertini Giulia, Paterka Magdalena, Jensen Cathy, Albrecht Philipp, Dietrich Michael, Van Liefferinge Joeri, Bentea Eduard, Verbruggen Lise, Demuyser Thomas, Deneyer Lauren, Lewerenz Jan, van Loo Geert, De Keyser Jacques, Sato Hideyo, Maher Pamela, Methner Axel, Massie Ann

机构信息

Center for Neurosciences (C4N), Department of Pharmaceutical Biotechnology and Molecular Biology, Vrije Universiteit Brussel, Laarbeeklaan 103, 1090, Brussels, Belgium.

Center for Neurosciences (C4N), Department of Pharmaceutical Chemistry and Drug Analysis, Vrije Universiteit Brussel, Brussels, Belgium.

出版信息

J Neuroinflammation. 2017 Jan 13;14(1):9. doi: 10.1186/s12974-016-0787-0.

Abstract

BACKGROUND

Multiple sclerosis (MS) is an autoimmune demyelinating disease that affects the central nervous system (CNS), leading to neurodegeneration and chronic disability. Accumulating evidence points to a key role for neuroinflammation, oxidative stress, and excitotoxicity in this degenerative process. System x or the cystine/glutamate antiporter could tie these pathological mechanisms together: its activity is enhanced by reactive oxygen species and inflammatory stimuli, and its enhancement might lead to the release of toxic amounts of glutamate, thereby triggering excitotoxicity and neurodegeneration.

METHODS

Semi-quantitative Western blotting served to study protein expression of xCT, the specific subunit of system x, as well as of regulators of xCT transcription, in the normal appearing white matter (NAWM) of MS patients and in the CNS and spleen of mice exposed to experimental autoimmune encephalomyelitis (EAE), an accepted mouse model of MS. We next compared the clinical course of the EAE disease, the extent of demyelination, the infiltration of immune cells and microglial activation in xCT-knockout (xCT) mice and irradiated mice reconstituted in xCT bone marrow (BM), to their proper wild type (xCT) controls.

RESULTS

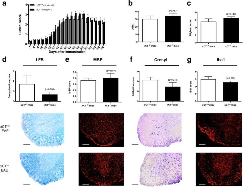
xCT protein expression levels were upregulated in the NAWM of MS patients and in the brain, spinal cord, and spleen of EAE mice. The pathways involved in this upregulation in NAWM of MS patients remain unresolved. Compared to xCT mice, xCT mice were equally susceptible to EAE, whereas mice transplanted with xCT BM, and as such only exhibiting loss of xCT in their immune cells, were less susceptible to EAE. In none of the above-described conditions, demyelination, microglial activation, or infiltration of immune cells were affected.

CONCLUSIONS

Our findings demonstrate enhancement of xCT protein expression in MS pathology and suggest that system x on immune cells invading the CNS participates to EAE. Since a total loss of system x had no net beneficial effects, these results have important implications for targeting system x for treatment of MS.

摘要

背景

多发性硬化症(MS)是一种自身免疫性脱髓鞘疾病,会影响中枢神经系统(CNS),导致神经退行性变和慢性残疾。越来越多的证据表明神经炎症、氧化应激和兴奋性毒性在这一退行性过程中起关键作用。系统x或胱氨酸/谷氨酸反向转运体可能将这些病理机制联系在一起:其活性会因活性氧和炎症刺激而增强,而这种增强可能导致有毒量的谷氨酸释放,从而引发兴奋性毒性和神经退行性变。

方法

采用半定量蛋白质印迹法研究xCT(系统x的特异性亚基)以及xCT转录调节因子在MS患者正常外观白质(NAWM)、实验性自身免疫性脑脊髓炎(EAE,一种公认的MS小鼠模型)小鼠的中枢神经系统和脾脏中的蛋白表达。接下来,我们比较了xCT基因敲除(xCT)小鼠和经xCT骨髓(BM)重建的辐照小鼠与相应野生型(xCT)对照的EAE疾病临床进程、脱髓鞘程度、免疫细胞浸润和小胶质细胞活化情况。

结果

xCT蛋白表达水平在MS患者的NAWM以及EAE小鼠的脑、脊髓和脾脏中上调。MS患者NAWM中这种上调所涉及的途径仍未明确。与xCT小鼠相比,xCT小鼠对EAE同样易感,而移植了xCT BM的小鼠,因此仅免疫细胞中表现出xCT缺失,则对EAE较不易感。在上述任何情况下,脱髓鞘、小胶质细胞活化或免疫细胞浸润均未受影响。

结论

我们的研究结果表明在MS病理过程中xCT蛋白表达增强,并提示侵入中枢神经系统的免疫细胞上的系统x参与了EAE。由于系统x完全缺失没有产生净有益效应,这些结果对于将系统x作为MS治疗靶点具有重要意义。

https://cdn.ncbi.nlm.nih.gov/pmc/blobs/1e13/5237180/bd44d28309d2/12974_2016_787_Fig1_HTML.jpg

文献AI研究员

20分钟写一篇综述,助力文献阅读效率提升50倍。

立即体验

用中文搜PubMed

大模型驱动的PubMed中文搜索引擎

马上搜索

文档翻译

学术文献翻译模型,支持多种主流文档格式。

立即体验