Suppr超能文献

靶向 GLI1 抑制 PI3K/AKT 通路增强急性髓系白血病细胞对药物的敏感性。

Targeting the PI3K/AKT pathway via GLI1 inhibition enhanced the drug sensitivity of acute myeloid leukemia cells.

机构信息

Department of Hematology, Xiangya Hospital, Central South University, Changsha, Hunan, China.

Department of Hematology, Third Xiangya Hospital, Central South University, China.

出版信息

Sci Rep. 2017 Jan 18;7:40361. doi: 10.1038/srep40361.

Abstract

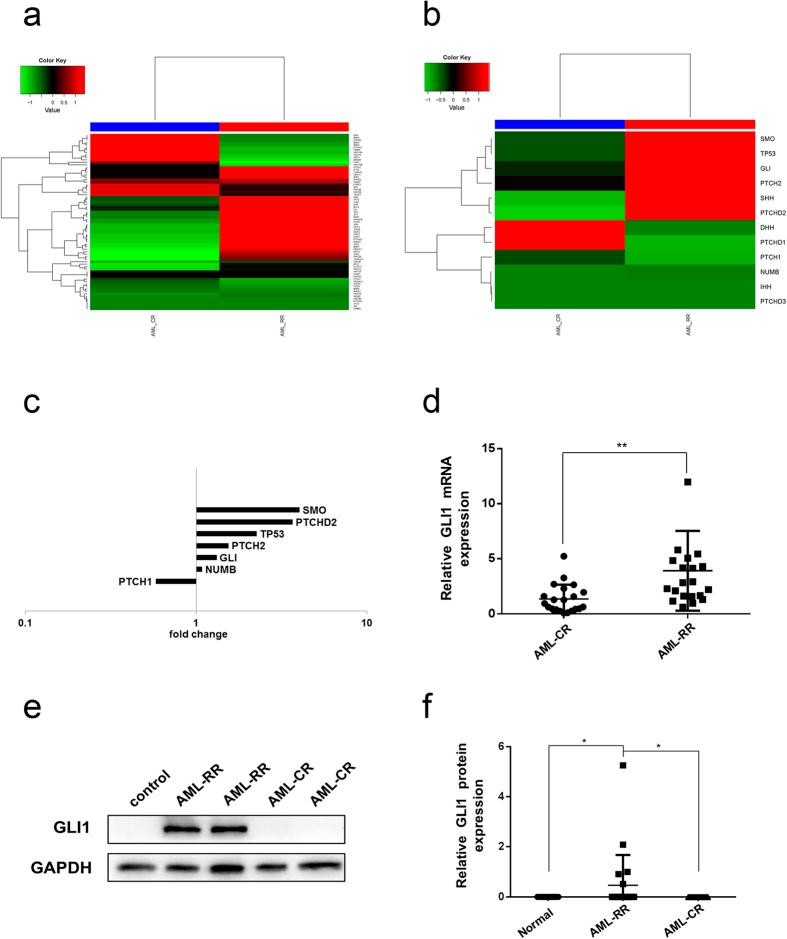
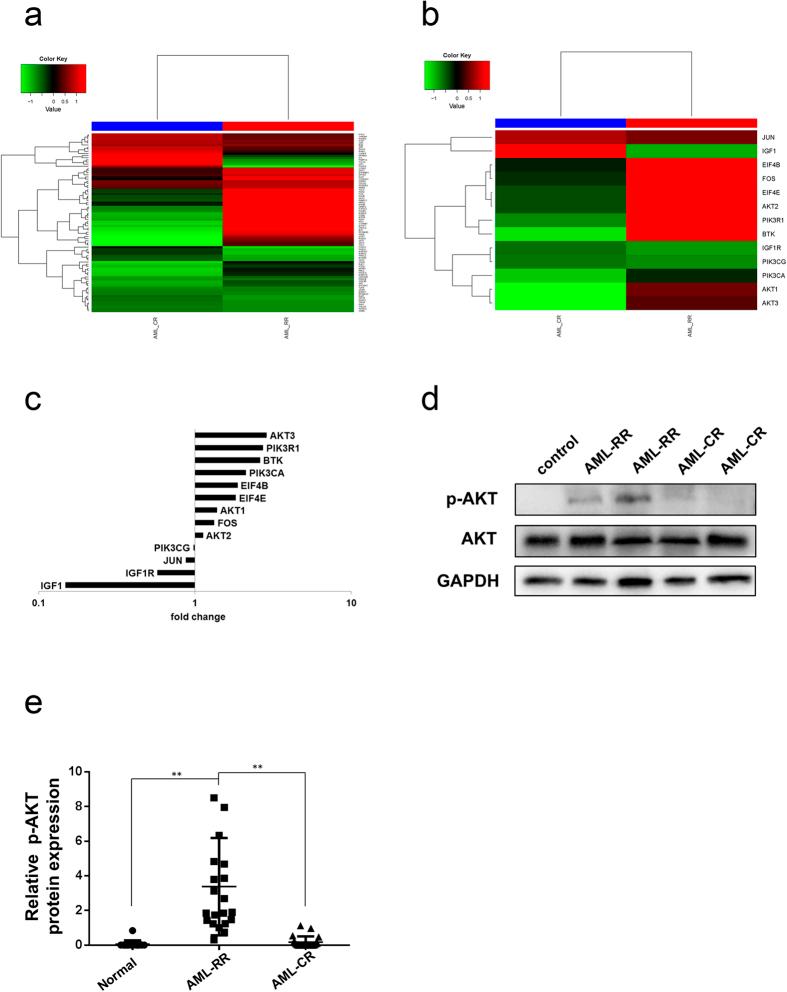
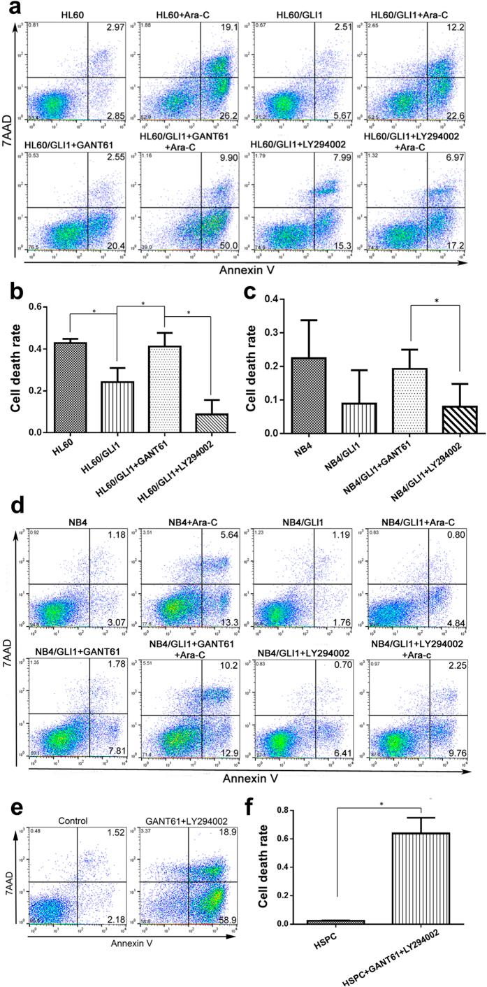
Combination targeted therapy is commonly used to treat acute myeloid leukemia (AML) patients, particularly in refractory/relapse (RR) population. However, concerns have been raised regarding the safety and patient tolerance of combination chemotherapy. It is critical to choose the appropriate treatment for precision therapy. We performed genome-wide RNA profiling using RNA-Seq to compare the RR group and the complete remission (CR) group (a total of 42 adult AML patients). The Hedgehog (Hh) and PI3K/AKT pathways were upregulated in the RR population, which was further confirmed by western blot and/or qPCR. Overexpression of GLI1 in AML cells led to increased AKT phosphorylation and decreased drug sensitivity, which was attenuated by GLI1 inhibition. By contrast, neither the expression of GLI1 nor apoptosis in response to Ara-C treatment of AML cells was significantly affected by PI3K inhibition. Furthermore, co-inhibition of GLI1 and PI3K induced apoptosis of hematopoietic stem/progenitor cells (HSPCs), which raised serious concerns about the side effects of this treatment. These results indicated that GLI1 inhibition alone, but not combined inhibition, is sufficient to enhance AML drug sensitivity, which provides a novel therapeutic strategy for AML treatment.

摘要

联合靶向治疗通常用于治疗急性髓系白血病(AML)患者,尤其是在难治/复发(RR)人群中。然而,人们对联合化疗的安全性和患者耐受性提出了担忧。为了进行精准治疗,选择合适的治疗方法至关重要。我们使用 RNA-Seq 进行全基因组 RNA 谱分析,比较 RR 组和完全缓解(CR)组(共 42 例成人 AML 患者)。RR 人群中 Hedgehog(Hh)和 PI3K/AKT 通路上调,Western blot 和/或 qPCR 进一步证实了这一点。在 AML 细胞中过表达 GLI1 导致 AKT 磷酸化增加和药物敏感性降低,而 GLI1 抑制可减弱这种作用。相比之下,PI3K 抑制既不影响 GLI1 的表达,也不影响 AML 细胞对 Ara-C 治疗的凋亡。此外,GLI1 和 PI3K 的联合抑制诱导造血干/祖细胞(HSPC)凋亡,这引起了对这种治疗副作用的严重担忧。这些结果表明,单独抑制 GLI1 而不是联合抑制足以增强 AML 药物敏感性,为 AML 治疗提供了一种新的治疗策略。

https://cdn.ncbi.nlm.nih.gov/pmc/blobs/c558/5241777/64ac3a2f54bd/srep40361-f1.jpg

文献AI研究员

20分钟写一篇综述,助力文献阅读效率提升50倍。

立即体验

用中文搜PubMed

大模型驱动的PubMed中文搜索引擎

马上搜索

文档翻译

学术文献翻译模型,支持多种主流文档格式。

立即体验