Suppr超能文献

弥漫性大B细胞淋巴瘤中与临床分子亚型及预后相关的免疫相关长链非编码RNA生物标志物的发现与验证

Discovery and validation of immune-associated long non-coding RNA biomarkers associated with clinically molecular subtype and prognosis in diffuse large B cell lymphoma.

作者信息

Zhou Meng, Zhao Hengqiang, Xu Wanying, Bao Siqi, Cheng Liang, Sun Jie

机构信息

College of Bioinformatics Science and Technology, Harbin Medical University, Harbin, 150081, People's Republic of China.

出版信息

Mol Cancer. 2017 Jan 19;16(1):16. doi: 10.1186/s12943-017-0580-4.

Abstract

BACKGROUND

Diffuse large B-cell lymphoma (DLBCL) is an aggressive and complex disease characterized by wide clinical, phenotypic and molecular heterogeneities. The expression pattern and clinical implication of long non-coding RNAs (lncRNAs) between germinal center B-cell-like (GCB) and activated B-cell-like (ABC) subtypes in DLBCL remain unclear. This study aims to determine whether lncRNA can serve as predictive biomarkers for subtype classification and prognosis in DLBCL.

METHODS

Genome-wide comparative analysis of lncRNA expression profiles were performed in a large number of DLBCL patients from Gene Expression Omnibus (GEO), including GSE31312 cohort (N = 426), GSE10846 (N = 350) cohort and GSE4475 cohort (N = 129). Novel lncRNA biomarkers associated with clinically molecular subtype and prognosis were identified in the discovery cohort using differential expression analyses and weighted voting algorithm. The predictive value of the lncRNA signature was then assessed in two independent cohorts. The functional implication of lncRNA signature was also analyzed by integrative analysis of lncRNA and mRNA.

RESULTS

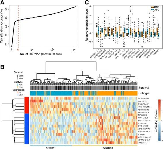
Seventeen of the 156 differentially expressed lncRNAs between GCB and ABC subtypes were identified as candidate biomarkers and integrated into form a lncRNA-based signature (termed SubSigLnc-17) which was able to discriminate between GCB and ABC subtypes with AUC of 0.974, specificity of 89.6% and sensitivity of 92.5%. Furthermore, subgroups of patients characterized by the SubSigLnc-17 demonstrated significantly different clinical outcome. The reproducible predictive power of SubSigLnc-17 in subtype classification and prognosis was successfully validated in the internal validation cohort and another two independent patient cohorts. Integrative analysis of lncRNA-mRNA suggested that these candidate lncRNA biomarkers were mainly related to immune-associated processes, such as T cell activation, leukocyte activation, lymphocyte activation and Chemokine signaling pathway.

CONCLUSIONS

Our study uncovered differentiated lncRNA expression pattern between GCB and ABC DLBCL and identified a 17-lncRNA signature for subtype classification and prognosis prediction. With further prospective validation, our study will improve the understanding of underlying molecular heterogeneities in DLBCL and provide candidate lncRNA biomarkers in DLBCL classification and prognosis.

摘要

背景

弥漫性大B细胞淋巴瘤(DLBCL)是一种侵袭性且复杂的疾病,具有广泛的临床、表型和分子异质性。生发中心B细胞样(GCB)和活化B细胞样(ABC)亚型之间长链非编码RNA(lncRNA)的表达模式及临床意义尚不清楚。本研究旨在确定lncRNA是否可作为DLBCL亚型分类和预后的预测生物标志物。

方法

对来自基因表达综合数据库(GEO)的大量DLBCL患者进行lncRNA表达谱的全基因组比较分析,包括GSE31312队列(N = 426)、GSE10846队列(N = 350)和GSE4475队列(N = 129)。使用差异表达分析和加权投票算法在发现队列中鉴定与临床分子亚型和预后相关的新型lncRNA生物标志物。然后在两个独立队列中评估lncRNA特征的预测价值。还通过lncRNA和mRNA的综合分析来分析lncRNA特征的功能意义。

结果

在GCB和ABC亚型之间差异表达的156种lncRNA中,有17种被鉴定为候选生物标志物,并整合形成基于lncRNA的特征(称为SubSigLnc - 17),其能够区分GCB和ABC亚型,曲线下面积(AUC)为0.974,特异性为89.6%,敏感性为92.5%。此外,以SubSigLnc - 17为特征的患者亚组表现出显著不同的临床结局。SubSigLnc - 17在亚型分类和预后方面可重复的预测能力在内部验证队列和另外两个独立患者队列中得到成功验证。lncRNA - mRNA的综合分析表明,这些候选lncRNA生物标志物主要与免疫相关过程有关,如T细胞活化、白细胞活化、淋巴细胞活化和趋化因子信号通路。

结论

我们的研究揭示了GCB和ABC DLBCL之间lncRNA的差异表达模式,并鉴定了一种用于亚型分类和预后预测的17 - lncRNA特征。通过进一步的前瞻性验证,我们的研究将增进对DLBCL潜在分子异质性的理解,并为DLBCL分类和预后提供候选lncRNA生物标志物。

https://cdn.ncbi.nlm.nih.gov/pmc/blobs/dcbe/5248456/cda1847cd08e/12943_2017_580_Fig1_HTML.jpg

文献AI研究员

20分钟写一篇综述,助力文献阅读效率提升50倍。

立即体验

用中文搜PubMed

大模型驱动的PubMed中文搜索引擎

马上搜索

文档翻译

学术文献翻译模型,支持多种主流文档格式。

立即体验