Suppr超能文献

双相情感障碍个体发育过程中炎症的早期发作:NLRP2炎性小体基因在诱导多能干细胞与神经干细胞阶段的转变过程中,能显著区分患者与健康对照。

Early onset of inflammation during ontogeny of bipolar disorder: the NLRP2 inflammasome gene distinctly differentiates between patients and healthy controls in the transition between iPS cell and neural stem cell stages.

作者信息

Vizlin-Hodzic D, Zhai Q, Illes S, Södersten K, Truvé K, Parris T Z, Sobhan P K, Salmela S, Kosalai S T, Kanduri C, Strandberg J, Seth H, Bontell T O, Hanse E, Ågren H, Funa K

机构信息

Sahlgrenska Cancer Center, Institute of Biomedicine, Sahlgrenska Academy, University of Gothenburg, Gothenburg, Sweden.

Institute of Neuroscience and Physiology, Department of Physiology, Sahlgrenska Academy, University of Gothenburg, Gothenburg, Sweden.

出版信息

Transl Psychiatry. 2017 Jan 24;7(1):e1010. doi: 10.1038/tp.2016.284.

Abstract

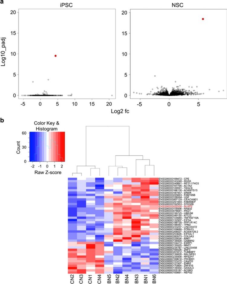
Neuro-inflammation and neuronal communication are considered as mis-regulated processes in the aetiology and pathology of bipolar disorder (BD). Which and when specific signal pathways become abnormal during the ontogeny of bipolar disorder patients is unknown. To address this question, we applied induced pluripotent stem cell (iPSC) technology followed by cortical neural differentiation on adipocyte-derived cells from BD type I patients (with psychotic episodes in psychiatric history) and healthy volunteers (controls). RNA sequencing in iPSC and cortical neural stem cell (NSC) lines were used to examine alterations between the transcriptomes from BD I and control samples during transition from the pluripotent stage towards the neural developmental stage. At the iPSC stage, the most highly significant differentially expressed gene (DEG) was the NLRP2 inflammasome (P=2.66 × 10). Also among 42 DEGs at the NSC stage, NLRP2 showed the strongest statistical significance (P=3.07 × 10). In addition, we have also identified several cytoskeleton-associated genes as DEGs from the NSC stage, such as TMP2, TAGLN and ACTA2; the former two genes are recognised for the first time to be associated with BD. Our results also suggest that iPSC-derived BD-cortical NSCs carry several abnormalities in dopamine and GABA receptor canonical pathways, underlining that our in vitro BD model reflects pathology in the central nervous system. This would indicate that mis-regulated gene expression of inflammatory, neurotransmitter and cytoskeletal signalling occurs during early fetal brain development of BD I patients.

摘要

神经炎症和神经元通讯被认为是双相情感障碍(BD)病因和病理中失调的过程。在双相情感障碍患者个体发育过程中,哪些特定信号通路以及何时变得异常尚不清楚。为了解决这个问题,我们应用诱导多能干细胞(iPSC)技术,随后对来自I型双相情感障碍患者(有精神病史中的精神病发作)和健康志愿者(对照)的脂肪细胞衍生细胞进行皮质神经分化。利用iPSC和皮质神经干细胞(NSC)系中的RNA测序来检查从多能阶段向神经发育阶段转变过程中BD I样本和对照样本转录组之间的变化。在iPSC阶段,最显著差异表达基因(DEG)是NLRP2炎性小体(P = 2.66×10)。在NSC阶段的42个DEG中,NLRP2也显示出最强的统计学意义(P = 3.07×10)。此外,我们还从NSC阶段鉴定出几个与细胞骨架相关的基因作为DEG,如TMP2、TAGLN和ACTA2;前两个基因首次被认为与BD相关。我们的结果还表明,iPSC衍生的BD皮质NSC在多巴胺和GABA受体经典途径中存在多种异常,这突出表明我们的体外BD模型反映了中枢神经系统的病理情况。这表明在I型双相情感障碍患者的早期胎儿脑发育过程中发生了炎症、神经递质和细胞骨架信号的基因表达失调。

https://cdn.ncbi.nlm.nih.gov/pmc/blobs/9749/5545741/f7ca32b9654f/tp2016284f1.jpg

文献AI研究员

20分钟写一篇综述,助力文献阅读效率提升50倍。

立即体验

用中文搜PubMed

大模型驱动的PubMed中文搜索引擎

马上搜索

文档翻译

学术文献翻译模型,支持多种主流文档格式。

立即体验