Suppr超能文献

肠道共生菌增强了重要害虫东方果实蝇(Bactrocera dorsalis(Hendel))对杀虫剂的抗性。

Gut symbiont enhances insecticide resistance in a significant pest, the oriental fruit fly Bactrocera dorsalis (Hendel).

机构信息

Department of Entomology, South China Agricultural University, Guangzhou, 510640, China.

Hawkesbury Institute for the Environment, Western Sydney University, Penrith, NSW, 2751, Australia.

出版信息

Microbiome. 2017 Feb 1;5(1):13. doi: 10.1186/s40168-017-0236-z.

Abstract

BACKGROUND

Symbiotic bacteria affect insect physiology and ecology. They may also mediate insecticide resistance within their hosts and thereby impact pest and vector control practices. Here, we document a novel mechanism of insecticide resistance in which a gut symbiont of the tephritid pest fruit fly Bactrocera dorsalis enhances resistance to the organophosphate insecticide trichlorphon.

RESULTS

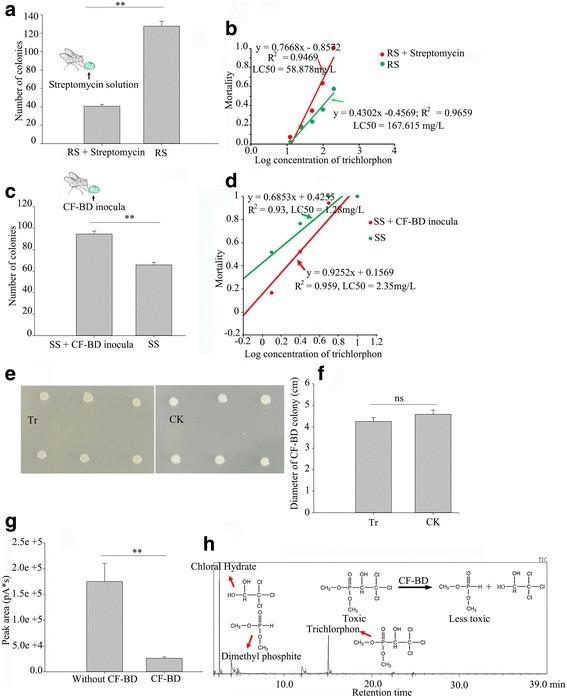
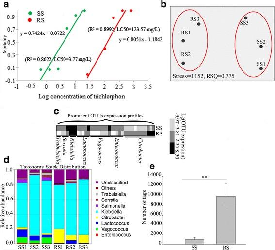
We demonstrated that the gut symbiont Citrobacter sp. (CF-BD) plays a key role in the degradation of trichlorphon. Based on a comparative genomics analysis with other Citrobacter species, phosphatase hydrolase genes were identified in CF-BD. These CF-BD genes had higher expression when trichlorphon was present. Bactrocera dorsalis inoculated with isolated CF-BD obtained higher trichlorphon resistance, while antibiotic-treated flies were less resistant confirming the key role of CF-BD in insecticide resistance.

CONCLUSIONS

Our findings suggest that symbiont-mediated insecticide resistance can readily develop in B. dorsalis and may represent a more widely relevant insecticide resistance mechanism than previously recognized.

摘要

背景

共生细菌会影响昆虫的生理和生态。它们也可能在宿主体内介导杀虫剂抗性,从而影响害虫和病媒的控制实践。在这里,我们记录了一种新的杀虫剂抗性机制,其中一种实蝇害虫果实蝇 Bactrocera dorsalis 的肠道共生菌Citrobacter sp.(CF-BD)增强了对有机磷杀虫剂三氯膦的抗性。

结果

我们证明了肠道共生菌Citrobacter sp.(CF-BD)在三氯膦的降解中起着关键作用。通过与其他Citrobacter 物种的比较基因组学分析,在 CF-BD 中鉴定出了磷酸酶水解酶基因。当存在三氯膦时,这些 CF-BD 基因的表达水平更高。与单独分离的 CF-BD 一起接种的 Bactrocera dorsalis 获得了更高的三氯膦抗性,而经过抗生素处理的苍蝇抗性较低,这证实了 CF-BD 在杀虫剂抗性中的关键作用。

结论

我们的研究结果表明,共生体介导的杀虫剂抗性在 B. dorsalis 中很容易发展,并且可能代表一种比以前认识到的更广泛相关的杀虫剂抗性机制。

https://cdn.ncbi.nlm.nih.gov/pmc/blobs/cff5/5286733/0093e215b505/40168_2017_236_Fig1_HTML.jpg

文献AI研究员

20分钟写一篇综述,助力文献阅读效率提升50倍。

立即体验

用中文搜PubMed

大模型驱动的PubMed中文搜索引擎

马上搜索

文档翻译

学术文献翻译模型,支持多种主流文档格式。

立即体验