Suppr超能文献

寨卡病毒在人类树突状细胞感染过程中拮抗I型干扰素反应。

Zika Virus Antagonizes Type I Interferon Responses during Infection of Human Dendritic Cells.

作者信息

Bowen James R, Quicke Kendra M, Maddur Mohan S, O'Neal Justin T, McDonald Circe E, Fedorova Nadia B, Puri Vinita, Shabman Reed S, Pulendran Bali, Suthar Mehul S

机构信息

Department of Pediatrics, Division of Infectious Diseases, Emory University School of Medicine, Atlanta, Georgia, United States of America.

Emory Vaccine Center, Yerkes National Primate Research Center, Atlanta, Georgia, United States of America.

出版信息

PLoS Pathog. 2017 Feb 2;13(2):e1006164. doi: 10.1371/journal.ppat.1006164. eCollection 2017 Feb.

Abstract

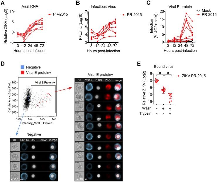
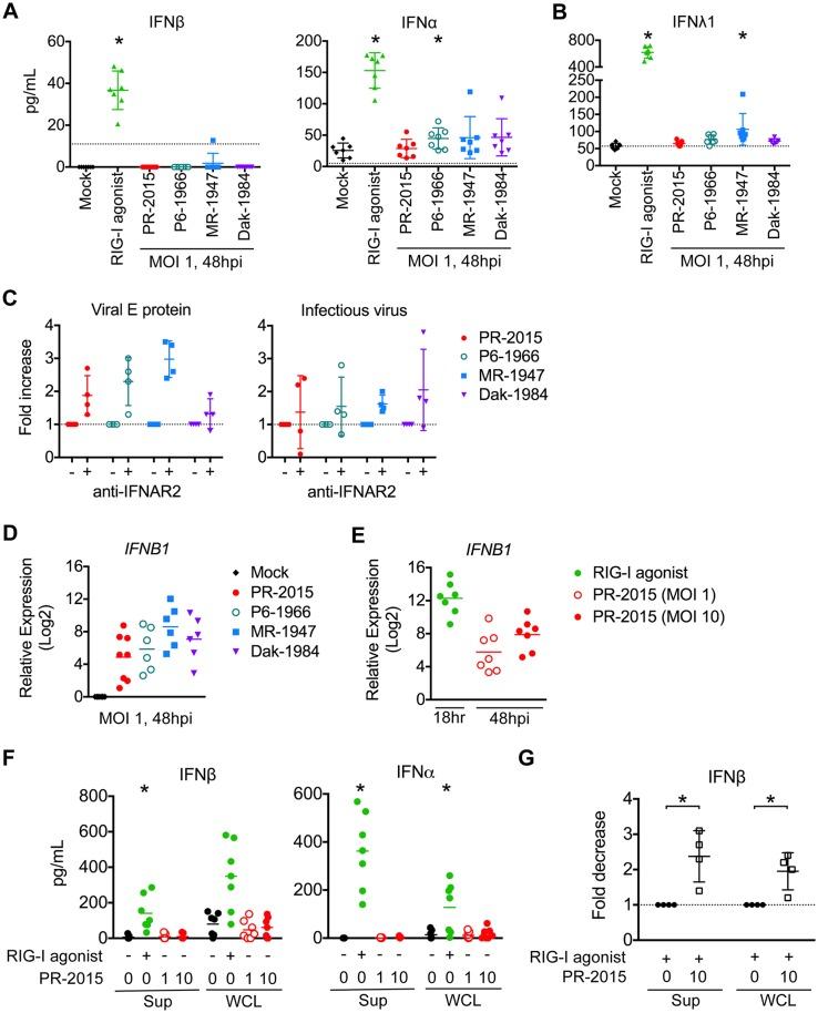
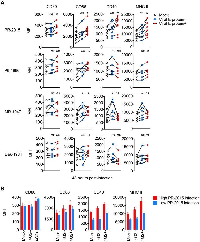
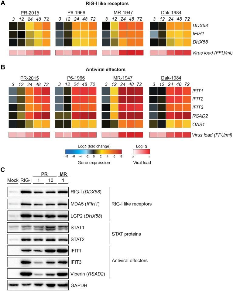
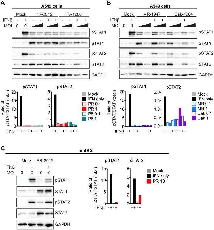
Zika virus (ZIKV) is an emerging mosquito-borne flavivirus that is causally linked to severe neonatal birth defects, including microcephaly, and is associated with Guillain-Barre syndrome in adults. Dendritic cells (DCs) are an important cell type during infection by multiple mosquito-borne flaviviruses, including dengue virus, West Nile virus, Japanese encephalitis virus, and yellow fever virus. Despite this, the interplay between ZIKV and DCs remains poorly defined. Here, we found human DCs supported productive infection by a contemporary Puerto Rican isolate with considerable variability in viral replication, but not viral binding, between DCs from different donors. Historic isolates from Africa and Asia also infected DCs with distinct viral replication kinetics between strains. African lineage viruses displayed more rapid replication kinetics and infection magnitude as compared to Asian lineage viruses, and uniquely induced cell death. Infection of DCs with both contemporary and historic ZIKV isolates led to minimal up-regulation of T cell co-stimulatory and MHC molecules, along with limited secretion of inflammatory cytokines. Inhibition of type I interferon (IFN) protein translation was observed during ZIKV infection, despite strong induction at the RNA transcript level and up-regulation of other host antiviral proteins. Treatment of human DCs with RIG-I agonist potently restricted ZIKV replication, while type I IFN had only modest effects. Mechanistically, we found all strains of ZIKV antagonized type I IFN-mediated phosphorylation of STAT1 and STAT2. Combined, our findings show that ZIKV subverts DC immunogenicity during infection, in part through evasion of type I IFN responses, but that the RLR signaling pathway is still capable of inducing an antiviral state, and therefore may serve as an antiviral therapeutic target.

摘要

寨卡病毒(ZIKV)是一种新出现的蚊媒黄病毒,与包括小头畸形在内的严重新生儿出生缺陷存在因果关系,且与成人吉兰-巴雷综合征有关。树突状细胞(DCs)是包括登革病毒、西尼罗河病毒、日本脑炎病毒和黄热病病毒在内的多种蚊媒黄病毒感染过程中的一种重要细胞类型。尽管如此,ZIKV与DCs之间的相互作用仍不清楚。在此,我们发现人类DCs支持一种当代波多黎各分离株的有效感染,不同供体的DCs之间在病毒复制方面存在相当大的变异性,但在病毒结合方面没有差异。来自非洲和亚洲的历史分离株也能感染DCs,不同毒株之间具有不同的病毒复制动力学。与亚洲谱系病毒相比,非洲谱系病毒显示出更快的复制动力学和感染强度,并且独特地诱导细胞死亡。用当代和历史ZIKV分离株感染DCs导致T细胞共刺激分子和MHC分子的上调最少,同时炎症细胞因子的分泌有限。在ZIKV感染期间,尽管在RNA转录水平有强烈诱导且其他宿主抗病毒蛋白上调,但观察到I型干扰素(IFN)蛋白翻译受到抑制。用RIG-I激动剂处理人类DCs可有效限制ZIKV复制,而I型干扰素只有适度的作用。从机制上讲,我们发现所有ZIKV毒株都拮抗I型干扰素介导的STAT1和STAT2磷酸化。综合来看,我们的研究结果表明,ZIKV在感染期间破坏DC的免疫原性,部分是通过逃避I型干扰素反应,但RLR信号通路仍能够诱导抗病毒状态,因此可能作为抗病毒治疗靶点。

https://cdn.ncbi.nlm.nih.gov/pmc/blobs/9360/5289613/e3870d0506fc/ppat.1006164.g001.jpg

文献AI研究员

20分钟写一篇综述,助力文献阅读效率提升50倍。

立即体验

用中文搜PubMed

大模型驱动的PubMed中文搜索引擎

马上搜索

文档翻译

学术文献翻译模型,支持多种主流文档格式。

立即体验