Suppr超能文献

GPR155 可作为胃癌患者血行转移的预测性生物标志物。

GPR155 Serves as a Predictive Biomarker for Hematogenous Metastasis in Patients with Gastric Cancer.

机构信息

Department of Gastroenterological Surgery (Surgery II), Nagoya University Graduate School of Medicine, Nagoya, Japan.

出版信息

Sci Rep. 2017 Feb 6;7:42089. doi: 10.1038/srep42089.

Abstract

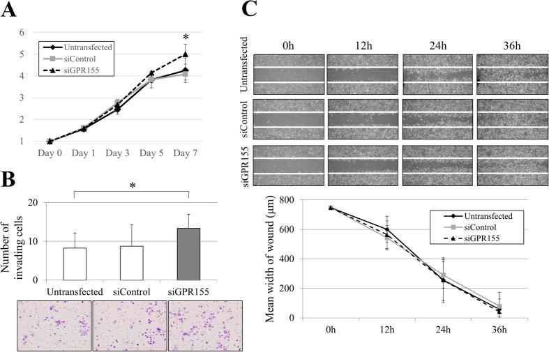
The prognosis of patients with gastric cancer (GC) with hematogenous metastasis is dismal. Identification of biomarkers specific for hematogenous metastasis is required to develop personalized treatments that improve patients' outcomes. Global expression profiling of GC tissues with synchronous hepatic metastasis without metastasis to the peritoneal cavity or distant lymph nodes was conducted using next-generation sequencing and identified the G protein-coupled receptor 155 (GPR155) as a candidate biomarker. GPR155 transcription was suppressed in GC cell lines compared with a nontumorigenic cell line. DNA methylation of the GPR155 promoter region was not detected, albeit 20% of GC cell lines harbored copy number loss at GPR155 locus. The expression levels of GPR155 mRNA correlated inversely with those of TWIST1 and WNT5B. Inhibition of GPR155 expression increased the levels of p-ERK1/2 and p-STAT1, significantly increased cell proliferation, and increased the invasiveness of a GC cell lines. GPR155 mRNA levels in GC clinical samples correlated with hematogenous metastasis and recurrence. Multivariate analysis revealed that reduced expression of GPR155 mRNA was an independent predictive marker of hematogenous metastasis. GPR155 may represent a biomarker for diagnosing and predicting hematogenous metastasis of GC.

摘要

患有胃癌(GC)血行转移的患者预后较差。需要识别特定于血行转移的生物标志物,以制定改善患者预后的个体化治疗方案。采用下一代测序技术对无腹膜或远处淋巴结转移的同步肝转移 GC 组织进行了全局表达谱分析,鉴定出 G 蛋白偶联受体 155(GPR155)作为候选生物标志物。与非致瘤细胞系相比,GPR155 在 GC 细胞系中的转录受到抑制。尽管 20%的 GC 细胞系在 GPR155 基因座存在拷贝数缺失,但未检测到 GPR155 启动子区域的 DNA 甲基化。GPR155 mRNA 的表达水平与 TWIST1 和 WNT5B 的表达水平呈负相关。抑制 GPR155 表达可增加 p-ERK1/2 和 p-STAT1 的水平,显著增加细胞增殖,并增加 GC 细胞系的侵袭性。GC 临床样本中的 GPR155 mRNA 水平与血行转移和复发相关。多变量分析显示,GPR155 mRNA 表达降低是血行转移的独立预测标志物。GPR155 可能代表用于诊断和预测 GC 血行转移的生物标志物。

https://cdn.ncbi.nlm.nih.gov/pmc/blobs/467a/5292715/d371b6c5ab3d/srep42089-f1.jpg

文献AI研究员

20分钟写一篇综述,助力文献阅读效率提升50倍。

立即体验

用中文搜PubMed

大模型驱动的PubMed中文搜索引擎

马上搜索

文档翻译

学术文献翻译模型,支持多种主流文档格式。

立即体验