Suppr超能文献

转录延伸复合物中BRD4和CDK9的协同活性是TGFβ诱导Nox4表达和成肌纤维细胞转分化所必需的。

Coordinate activities of BRD4 and CDK9 in the transcriptional elongation complex are required for TGFβ-induced Nox4 expression and myofibroblast transdifferentiation.

作者信息

Ijaz Talha, Jamaluddin Mohammad, Zhao Yingxin, Zhang Yueqing, Jay Jayson, Finnerty Celeste C, Herndon David N, Tilton Ronald G, Brasier Allan R

机构信息

Department of Biochemistry and Molecuilar Biology, University of Texas Medical Branch, Galveston, TX, USA.

MD-PhD Program, University of Texas Medical Branch, Galveston, TX, USA.

出版信息

Cell Death Dis. 2017 Feb 9;8(2):e2606. doi: 10.1038/cddis.2016.434.

Abstract

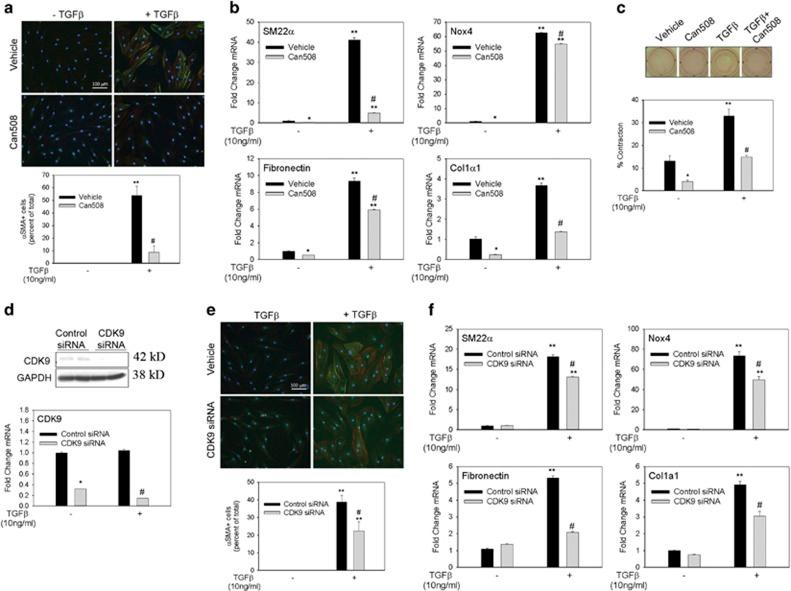
Transdifferentiation of quiescent dermal fibroblasts to secretory myofibroblasts has a central role in wound healing and pathological scar formation. This myofibroblast transdifferentiation process involves TGFβ-induced de novo synthesis of alpha smooth muscle cell actin (αSMA)+ fibers that enhance contractility as well as increased expression of extracellular matrix (ECM) proteins, including collagen and fibronectin. These processes are mediated upstream by the reactive oxygen species (ROS)-producing enzyme Nox4, whose induction by TGFβ is incompletely understood. In this study, we demonstrate that Nox4 is involved in αSMA+ fiber formation and collagen production in primary human dermal fibroblasts (hDFs) using a small-molecule inhibitor and siRNA-mediated silencing. Furthermore, TGFβ-induced signaling via Smad3 is required for myofibroblast transformation and Nox4 upregulation. Immunoprecipitation-selected reaction monitoring (IP-SRM) assays of the activated Smad3 complex suggest that it couples with the epigenetic reader and transcription co-activator bromodomain and extraterminal (BET) domain containing protein 4 (BRD4) to promote Nox4 transcription. In addition, cyclin-dependent kinase 9 (CDK9), a component of positive transcription elongation factor, binds to BRD4 after TGFβ stimulation and is also required for RNA polymerase II phosphorylation and Nox4 transcription regulation. Surprisingly, BRD4 depletion decreases myofibroblast differentiation but does not affect collagen or fibronectin expression in primary skin fibroblasts, whereas knockdown of CDK9 decreases all myofibroblast genes. We observe enhanced numbers and persistence of myofibroblast formation and TGFβ signaling in hypertrophic scars. BRD4 inhibition reverses hypertrophic skin fibroblast transdifferentiation to myofibroblasts. Our data indicate that BRD4 and CDK9 have independent, coordinated roles in promoting the myofibroblast transition and suggest that inhibition of the Smad3-BRD4 pathway may be a useful strategy to limit hypertrophic scar formation after burn injury.

摘要

静止的真皮成纤维细胞向分泌性肌成纤维细胞的转分化在伤口愈合和病理性瘢痕形成中起核心作用。这种肌成纤维细胞转分化过程涉及转化生长因子β(TGFβ)诱导的α平滑肌肌动蛋白(αSMA)+纤维的从头合成,这些纤维增强了收缩力,同时细胞外基质(ECM)蛋白(包括胶原蛋白和纤连蛋白)的表达也增加。这些过程由产生活性氧(ROS)的酶Nox4在上游介导,TGFβ对其诱导作用尚不完全清楚。在本研究中,我们使用小分子抑制剂和siRNA介导的沉默证明Nox4参与原代人真皮成纤维细胞(hDFs)中αSMA+纤维的形成和胶原蛋白的产生。此外,TGFβ通过Smad3诱导的信号传导是肌成纤维细胞转化和Nox4上调所必需的。对活化的Smad3复合物进行免疫沉淀选择反应监测(IP-SRM)分析表明,它与表观遗传阅读器和转录共激活因子含溴结构域和额外末端(BET)结构域蛋白4(BRD4)结合以促进Nox4转录。此外,细胞周期蛋白依赖性激酶9(CDK9)是正转录延伸因子的一个组成部分,在TGFβ刺激后与BRD4结合,并且也是RNA聚合酶II磷酸化和Nox4转录调控所必需的。令人惊讶的是,BRD4的缺失会降低肌成纤维细胞的分化,但不影响原代皮肤成纤维细胞中胶原蛋白或纤连蛋白的表达,而CDK9的敲低会降低所有肌成纤维细胞基因的表达。我们观察到肥厚性瘢痕中肌成纤维细胞形成的数量增加和持续存在以及TGFβ信号增强。BRD4抑制可逆转肥厚性皮肤成纤维细胞向肌成纤维细胞的转分化。我们的数据表明,BRD4和CDK9在促进肌成纤维细胞转变中具有独立、协调的作用,并表明抑制Smad3-BRD4途径可能是限制烧伤后肥厚性瘢痕形成的一种有用策略。

https://cdn.ncbi.nlm.nih.gov/pmc/blobs/8106/5386453/8dab6e2d69d2/cddis2016434f1.jpg

文献AI研究员

20分钟写一篇综述,助力文献阅读效率提升50倍。

立即体验

用中文搜PubMed

大模型驱动的PubMed中文搜索引擎

马上搜索

文档翻译

学术文献翻译模型,支持多种主流文档格式。

立即体验