Suppr超能文献

抑制转化生长因子-β信号可延缓细胞衰老并维持人多能干细胞来源的内皮细胞的功能。

Suppression of Transforming Growth Factor-β Signaling Delays Cellular Senescence and Preserves the Function of Endothelial Cells Derived from Human Pluripotent Stem Cells.

机构信息

Division of Hematology, Johns Hopkins University School of Medicine, Baltimore, Maryland, USA.

State Key Laboratory of Experimental Hematology, Institute of Hematology and Blood Disease Hospital, Chinese Academy of Medical Sciences, Tianjin, People's Republic of China.

出版信息

Stem Cells Transl Med. 2017 Feb;6(2):589-600. doi: 10.5966/sctm.2016-0089. Epub 2016 Sep 20.

Abstract

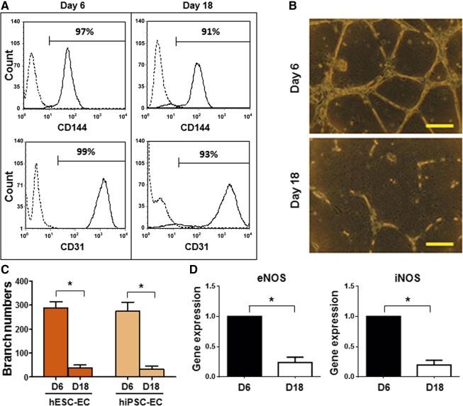
Transplantation of vascular cells derived from human pluripotent stem cells (hPSCs) offers an attractive noninvasive method for repairing the ischemic tissues and for preventing the progression of vascular diseases. Here, we found that in a serum-free condition, the proliferation rate of hPSC-derived endothelial cells is quickly decreased, accompanied with an increased cellular senescence, resulting in impaired gene expression of endothelial nitric oxide synthase (eNOS) and impaired vessel forming capability in vitro and in vivo. To overcome the limited expansion of hPSC-derived endothelial cells, we screened small molecules for specific signaling pathways and found that inhibition of transforming growth factor-β (TGF-β) signaling significantly retarded cellular senescence and increased a proliferative index of hPSC-derived endothelial cells. Inhibition of TGF-β signaling extended the life span of hPSC-derived endothelial and improved endothelial functions, including vascular network formation on Matrigel, acetylated low-density lipoprotein uptake, and eNOS expression. Exogenous transforming growth factor-β1 increased the gene expression of cyclin-dependent kinase inhibitors, p15 , p16 , and p21 , in endothelial cells. Conversely, inhibition of TGF-β reduced the gene expression of p15 , p16 , and p21 . Our findings demonstrate that the senescence of newly generated endothelial cells from hPSCs is mediated by TGF-β signaling, and manipulation of TGF-β signaling offers a potential target to prevent vascular aging. Stem Cells Translational Medicine 2017;6:589-600.

摘要

人多能干细胞(hPSCs)衍生的血管细胞移植为修复缺血组织和防止血管疾病进展提供了一种有吸引力的非侵入性方法。在这里,我们发现,在无血清条件下,hPSC 衍生的内皮细胞的增殖速度迅速下降,伴随着细胞衰老的增加,导致内皮型一氧化氮合酶(eNOS)的基因表达受损,体外和体内血管形成能力受损。为了克服 hPSC 衍生的内皮细胞的有限扩增,我们筛选了小分子特定信号通路,并发现转化生长因子-β(TGF-β)信号的抑制显著延缓了细胞衰老,并增加了 hPSC 衍生的内皮细胞的增殖指数。TGF-β信号的抑制延长了 hPSC 衍生的内皮细胞的寿命,并改善了内皮功能,包括在 Matrigel 上形成血管网络、摄取乙酰化低密度脂蛋白和表达 eNOS。外源性转化生长因子-β1 增加了内皮细胞中环细胞依赖性激酶抑制剂 cyclin-dependent kinase inhibitors、p15、p16 和 p21 的基因表达。相反,TGF-β 的抑制降低了 p15、p16 和 p21 的基因表达。我们的研究结果表明,hPSCs 新生成的内皮细胞的衰老由 TGF-β 信号介导,而 TGF-β 信号的操纵为防止血管衰老提供了一个潜在的目标。《干细胞转化医学》2017;6:589-600.

https://cdn.ncbi.nlm.nih.gov/pmc/blobs/3ad7/5442820/997330c688b3/SCT3-6-589-g001.jpg

文献AI研究员

20分钟写一篇综述,助力文献阅读效率提升50倍。

立即体验

用中文搜PubMed

大模型驱动的PubMed中文搜索引擎

马上搜索

文档翻译

学术文献翻译模型,支持多种主流文档格式。

立即体验