Suppr超能文献

利用RNA测序分析鸡肌肉前脂肪细胞分化过程中的长链非编码RNA和信使核糖核酸

Analysis of long noncoding RNA and mRNA using RNA sequencing during the differentiation of intramuscular preadipocytes in chicken.

作者信息

Zhang Tao, Zhang Xiangqian, Han Kunpeng, Zhang Genxi, Wang Jinyu, Xie Kaizhou, Xue Qian, Fan Xiaomei

机构信息

College of Animal Science and Technology, Yangzhou University, Yangzhou, Jiangsu, China.

Key Laboratory for Animal Genetics, Breeding, Reproduction and Molecular Design of Jiangsu Province, Yangzhou, Jiangsu, China.

出版信息

PLoS One. 2017 Feb 15;12(2):e0172389. doi: 10.1371/journal.pone.0172389. eCollection 2017.

Abstract

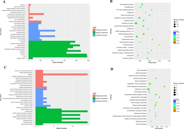
Long noncoding RNAs (lncRNAs) regulate metabolic tissue development and function, including adipogenesis. However, little is known about the function and profile of lncRNAs in intramuscular preadipocyte differentiation in chicken. Here, we identified lncRNAs in chicken intramuscular preadipocytes at different differentiation stages using RNA sequencing. A total of 1,311,382,604 clean reads and 25,435 lncRNAs were obtained from 12 samples. In total, 7,433 differentially expressed genes (4,698 lncRNAs and 2,735 mRNAs) were identified by pairwise comparison. These 7,433 differentially expressed genes were grouped into 11 clusters based on their expression patterns by K-means clustering. Using Weighted Gene Coexpression Network Analysis, we identified four stage-specific modules positively related to I0, I2, I4, and I6 stages and two stage-specific modules negatively related to I0 and I2 stages, respectively. Many well-known and novel pathways associated with intramuscular preadipocyte differentiation were identified. We also identified hub genes in each stage-specific module and visualized them in Cytoscape. Our analysis revealed many highly-connected genes, including XLOC_058593, BMP3, MYOD1, and LAMP3. This study provides a valuable resource for chicken lncRNA study and improves our understanding of the biology of preadipocyte differentiation in chicken.

摘要

长链非编码RNA(lncRNAs)可调节代谢组织的发育和功能,包括脂肪生成。然而,关于lncRNAs在鸡肌内前脂肪细胞分化中的功能和概况却知之甚少。在此,我们利用RNA测序鉴定了鸡肌内前脂肪细胞在不同分化阶段的lncRNAs。从12个样本中总共获得了1311382604条clean reads和25435个lncRNAs。通过两两比较,共鉴定出7433个差异表达基因(4698个lncRNAs和2735个mRNAs)。通过K均值聚类,将这7433个差异表达基因根据其表达模式分为11个簇。利用加权基因共表达网络分析,我们分别鉴定出与I0、I2、I4和I6阶段正相关的四个阶段特异性模块以及与I0和I2阶段负相关的两个阶段特异性模块。鉴定出了许多与肌内前脂肪细胞分化相关的知名和新通路。我们还在每个阶段特异性模块中鉴定出枢纽基因,并在Cytoscape中进行可视化。我们的分析揭示了许多高度连接的基因,包括XLOC_058593、BMP3、MYOD1和LAMP3。本研究为鸡lncRNA研究提供了宝贵资源,并增进了我们对鸡前脂肪细胞分化生物学的理解。

https://cdn.ncbi.nlm.nih.gov/pmc/blobs/85fc/5310915/b8da17789d9a/pone.0172389.g001.jpg

文献AI研究员

20分钟写一篇综述,助力文献阅读效率提升50倍。

立即体验

用中文搜PubMed

大模型驱动的PubMed中文搜索引擎

马上搜索

文档翻译

学术文献翻译模型,支持多种主流文档格式。

立即体验