Suppr超能文献

长链非编码RNA H19通过激活自噬诱导脑缺血再灌注损伤。

Long Non-coding RNA H19 Induces Cerebral Ischemia Reperfusion Injury via Activation of Autophagy.

作者信息

Wang Jue, Cao Bin, Han Dong, Sun Miao, Feng Juan

机构信息

Department of Neurology, Shengjing Hospital, Affiliated Hospital of China Medical University, Shen Yang, 110004, China.

出版信息

Aging Dis. 2017 Feb 1;8(1):71-84. doi: 10.14336/AD.2016.0530. eCollection 2017 Feb.

Abstract

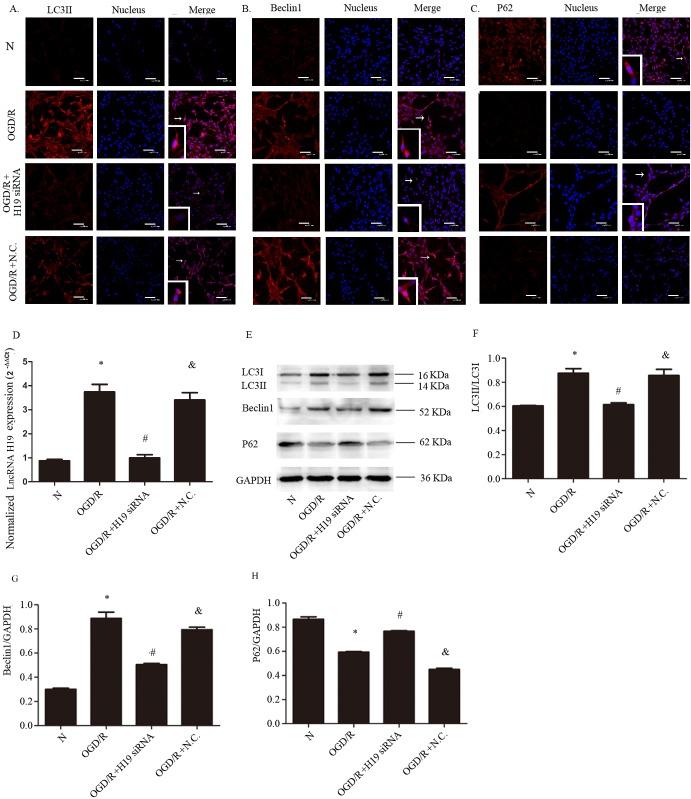
Long non-coding RNA H19 (lncRNA H19) was found to be upregulated by hypoxia, its expression and function have never been tested in cerebral ischemia and reperfusion (I/R) injury. This study intended to investigate the role of lncRNA H19 and H19 gene variation in cerebral I/R injury with focusing on its relationship with autophagy activation. Cerebral I/R was induced in rats by middle cerebral artery occlusion followed by reperfusion. SH-SY5Y cells were subjected to oxygen and glucose deprivation and reperfusion (OGD/R) to simulate I/R injury. Real-time PCR, flow cytometry, immunofluorescence and Western blot were used to evaluate the level of lncRNA H19, apoptosis, autophagy and some related proteins. The modified multiple ligase reaction was used to analyze the gene polymorphism of six SNPs in H19, rs217727, rs2067051, rs2251375, rs492994, rs2839698 and rs10732516 in ischemic stroke patients. We found that the expression of lncRNA H19 was upregulated by cerebral I/R in rats, as well as by OGD/R in vitro in the cells. Inhibition of lncRNA H19 and autophagy protected cells from OGD/R-induced death, respectively. Autophagy activation induced by OGD/R was prevented by H19 siRNA. Autophagy inducer, rapamycin, abolished lncRNA H19 effect. Furthermore, we found that lncRNA H19 inhibited autophagy through DUSP5-ERK1/2 axis. The result from blood samples of ischemic patients revealed that the variation of H19 gene increased the risk of ischemic stroke. Taken together, the results of present study suggest that LncRNA H19 could be a new therapeutic target of ischemic stroke.

摘要

长链非编码RNA H19(lncRNA H19)被发现可被缺氧上调,但其在脑缺血再灌注(I/R)损伤中的表达和功能尚未得到检测。本研究旨在探讨lncRNA H19及其基因变异在脑I/R损伤中的作用,重点关注其与自噬激活的关系。通过大脑中动脉闭塞再灌注诱导大鼠脑I/R。对SH-SY5Y细胞进行氧糖剥夺再灌注(OGD/R)以模拟I/R损伤。采用实时PCR、流式细胞术、免疫荧光和蛋白质印迹法评估lncRNA H19水平、细胞凋亡、自噬及一些相关蛋白。采用改良多重连接反应分析缺血性脑卒中患者H19基因中6个单核苷酸多态性(SNP),即rs217727、rs2067051、rs2251375、rs492994、rs2839698和rs10732516的基因多态性。我们发现,lncRNA H19的表达在大鼠脑I/R以及细胞体外OGD/R过程中均上调。抑制lncRNA H19和自噬分别可保护细胞免受OGD/R诱导的死亡。H19小干扰RNA可阻止OGD/R诱导的自噬激活。自噬诱导剂雷帕霉素可消除lncRNA H19的作用。此外,我们发现lncRNA H19通过双特异性磷酸酶5-细胞外调节蛋白激酶1/2(DUSP5-ERK1/2)轴抑制自噬。缺血患者血样结果显示,H19基因变异增加了缺血性脑卒中的风险。综上所述,本研究结果表明,lncRNA H19可能是缺血性脑卒中的一个新的治疗靶点。

https://cdn.ncbi.nlm.nih.gov/pmc/blobs/6d99/5287389/845bcbcc12d4/ad-8-1-71-g1.jpg

文献AI研究员

20分钟写一篇综述,助力文献阅读效率提升50倍。

立即体验

用中文搜PubMed

大模型驱动的PubMed中文搜索引擎

马上搜索

文档翻译

学术文献翻译模型,支持多种主流文档格式。

立即体验