Suppr超能文献

青蒿琥酯通过UCA1(miR-184的海绵)抑制前列腺癌细胞的活力和迁移能力。

Artesunate suppresses the viability and mobility of prostate cancer cells through UCA1, the sponge of miR-184.

作者信息

Zhou Yan, Wang Xiuju, Zhang Jianjun, He Aina, Wang Ya Ling, Han Kun, Su Yang, Yin Junyi, Lv Xiaobin, Hu Haiyan

机构信息

Oncology Department of Shanghai Jiao Tong University Affiliated Sixth People's Hospital of Shanghai, Shanghai, China, 200233.

Key Laboratory of Malignant Tumor Gene Regulation and Target Therapy of Guangdong Higher Education Institutes, Sun Yat-Sen Memorial Hospital, Sun Yat-Sen University, Guangzhou, Yuexiu District of Guangzhou City, Guangdong Province, China, 510282.

出版信息

Oncotarget. 2017 Mar 14;8(11):18260-18270. doi: 10.18632/oncotarget.15353.

Abstract

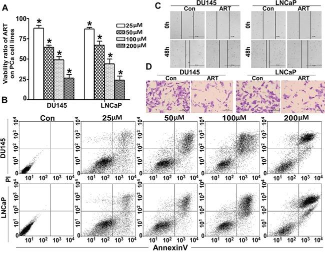
Artesunate (ART) is a sesquiterpene lactone isolated from the leafy portions of the Chinese herb Artemisia annua. Here, we evaluated the effect of ART on the prostate cancer (PCa) cell lines DU145 and LNCaP and explored its potential mechanisms. ART inhibited the viability and mobility of DU145 and LNCaP cells. Mechanistically, we found that UCA1, one of the most important lncRNAs in malignancies of the urinary system, may be a potential mediator contributing to the tumor suppressor function of ART. First, the UCA1 level was reduced significantly after being exposed to ART. In addition, UCA1 was up-regulated in prostate cancer tissues compared to hyperplastic prostatic tissues, and a higher UCA1 level predicted poor prognosis in PCa patients. Furthermore, reintroduction of UCA1 into PCa cells reversed the effect of ART on apoptosis and metastatic ability. Then we determined that the miR-184/Bcl-2 axis might be the downstream signaling pathway of UCA1 upon ART treatment. UCA1 binds to miR-184 through its seed sequences and may function as a sponge for miR-184.

摘要

青蒿琥酯(ART)是从中国草药青蒿的叶部分离出的一种倍半萜内酯。在此,我们评估了ART对前列腺癌细胞系DU145和LNCaP的作用,并探讨了其潜在机制。ART抑制了DU145和LNCaP细胞的活力和迁移能力。从机制上讲,我们发现UCA1是泌尿系统恶性肿瘤中最重要的长链非编码RNA之一,可能是ART发挥肿瘤抑制功能的潜在介质。首先,暴露于ART后,UCA1水平显著降低。此外,与前列腺增生组织相比,前列腺癌组织中UCA1上调,且较高的UCA1水平预示着前列腺癌患者预后不良。此外,将UCA1重新导入前列腺癌细胞可逆转ART对细胞凋亡和转移能力的影响。然后我们确定miR-184/Bcl-2轴可能是ART处理后UCA1的下游信号通路。UCA1通过其种子序列与miR-184结合,并可能作为miR-184的海绵发挥作用。

https://cdn.ncbi.nlm.nih.gov/pmc/blobs/4b82/5392325/19a947140b0e/oncotarget-08-18260-g001.jpg

文献AI研究员

20分钟写一篇综述,助力文献阅读效率提升50倍。

立即体验

用中文搜PubMed

大模型驱动的PubMed中文搜索引擎

马上搜索

文档翻译

学术文献翻译模型,支持多种主流文档格式。

立即体验