Suppr超能文献

乳腺癌细胞中miRNA-141的下调与细胞迁移和侵袭相关:涉及对ANP32E的靶向作用。

Downregulation of miRNA-141 in breast cancer cells is associated with cell migration and invasion: involvement of ANP32E targeting.

作者信息

Li Ping, Xu Tao, Zhou Xin, Liao Liangying, Pang Guolian, Luo Wan, Han Lu, Zhang Jiankun, Luo Xianyong, Xie Xiaobing, Zhu Kuichun

机构信息

Medical Laboratory Center, First Affiliated Hospital, Hunan University of Chinese Medicine, 95 Shaoshan Middle Road, Changsha, 410007, China.

Department of Emergency Medicine, First Affiliated Hospital, Hunan University of Chinese Medicine, 95 Shaoshan Middle Road, Changsha, 410007, China.

出版信息

Cancer Med. 2017 Mar;6(3):662-672. doi: 10.1002/cam4.1024. Epub 2017 Feb 21.

Abstract

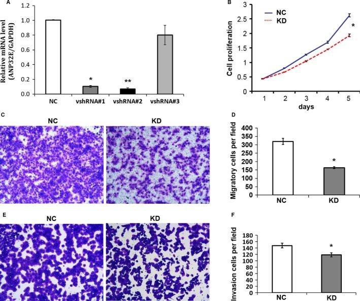
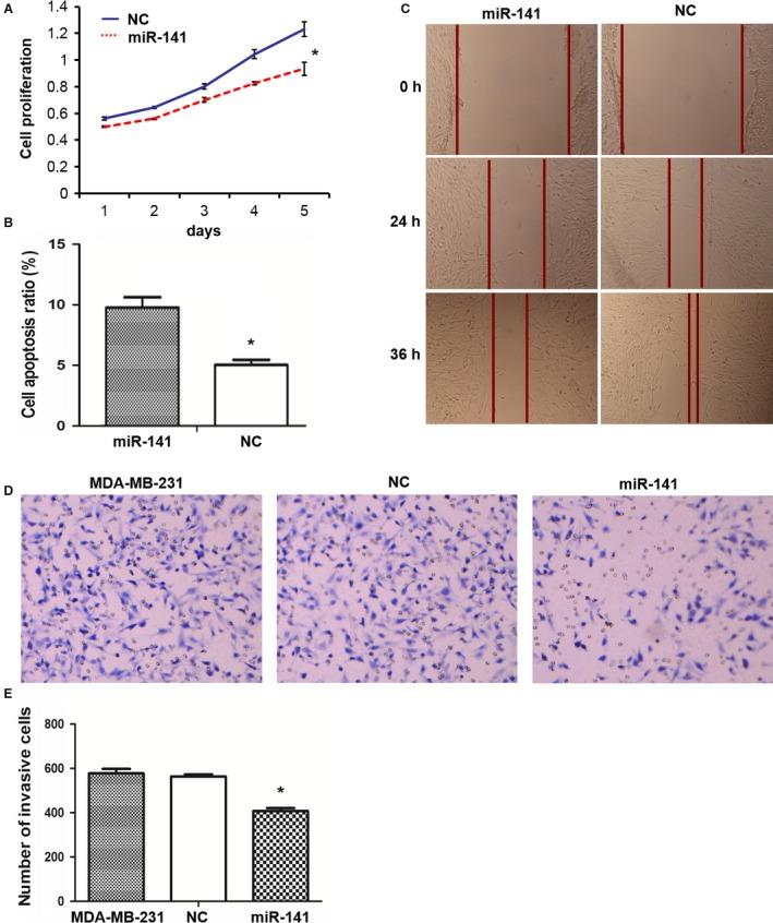
MicroRNAs (miRNAs) regulate many cellular activities, including cancer development, progression, and metastasis. Some miRNAs are involved in breast cancer (BC) migration and invasion, thus affect patients' prognosis. Microarray analysis was performed to compare miRNA expression in BC tissues, and results confirmed by qPCR. BC cell migration and invasion were studied in vitro with MDA-MB-231 cells using microplate transwell assays. miRNA targeting was investigated using luciferase assays, qPCR, and Western blot analysis in cells with overexpression of miRNA mimics. Knockdown of miRNA targets was performed using target siRNA lentiviral infection. Results show that microRNA-141 (miR-141) was downregulated in breast cancer tumor tissues compared with matched surrounding tissues. Downregulation of miR-141 expression correlated with tumor stage, lymph node involvement, and expressions of PCNA, Ki67, and HER2. Overexpression of miR-141 inhibited BC cell proliferation, migration, and invasion in vitro. ANP32E gene was selected as one putative target for further studies based on results from in silico analysis. Results from a dual-luciferase reporter system suggested ANP32E as a direct target of miR-141. Overexpression of miR-141 downregulated ANP32E expression at both mRNA and protein levels in BC cells. Knockdown of ANP32E inhibited BC cell proliferation, migration, and invasion in vitro, mimicking the effect of the overexpression of miR-141. Our study revealed important roles miR-141 plays in BC growth and metastasis. Moreover, for the first time, we identified ANP32E as one of the miR-141 targets, and demonstrated its involvement in the regulation of cell proliferation, migration, and invasion.

摘要

微小RNA(miRNA)调控许多细胞活动,包括癌症的发生、发展和转移。一些miRNA参与乳腺癌(BC)的迁移和侵袭,从而影响患者的预后。进行了微阵列分析以比较BC组织中的miRNA表达,并通过定量聚合酶链反应(qPCR)对结果进行了验证。使用微孔板Transwell实验在体外研究了MDA-MB-231细胞的BC细胞迁移和侵袭。在过表达miRNA模拟物的细胞中,使用荧光素酶实验、qPCR和蛋白质免疫印迹分析研究了miRNA靶向作用。使用靶向小干扰RNA(siRNA)慢病毒感染对miRNA靶标进行敲低。结果显示,与配对的周围组织相比,乳腺癌肿瘤组织中的微小RNA-141(miR-141)表达下调。miR-141表达下调与肿瘤分期、淋巴结受累以及增殖细胞核抗原(PCNA)、Ki67和人表皮生长因子受体2(HER2)的表达相关。miR-141的过表达在体外抑制了BC细胞的增殖、迁移和侵袭。基于计算机分析结果,选择核仁磷酸蛋白32E(ANP32E)基因作为进一步研究的一个假定靶标。双荧光素酶报告系统的结果表明ANP32E是miR-141的直接靶标。miR-141的过表达在mRNA和蛋白质水平上均下调了BC细胞中ANP32E的表达。敲低ANP32E在体外抑制了BC细胞的增殖、迁移和侵袭,模拟了miR-141过表达的作用。我们的研究揭示了miR-141在BC生长和转移中所起的重要作用。此外,我们首次鉴定出ANP32E是miR-141的靶标之一,并证明了其参与细胞增殖、迁移和侵袭的调控。

https://cdn.ncbi.nlm.nih.gov/pmc/blobs/1be0/5345683/2dd13594a125/CAM4-6-662-g001.jpg

文献AI研究员

20分钟写一篇综述,助力文献阅读效率提升50倍。

立即体验

用中文搜PubMed

大模型驱动的PubMed中文搜索引擎

马上搜索

文档翻译

学术文献翻译模型,支持多种主流文档格式。

立即体验