Suppr超能文献

通过调控代谢通路治疗类风湿关节炎中 TLR2 诱导的炎症反应

Resolution of TLR2-induced inflammation through manipulation of metabolic pathways in Rheumatoid Arthritis.

机构信息

Molecular Rheumatology, School of Medicine, Trinity Biomedical Sciences Institute, Trinity College Dublin, Dublin 2, Ireland.

Centre for Arthritis and Rheumatic Diseases, St. Vincent's University Hospital, Dublin, Ireland.

出版信息

Sci Rep. 2017 Feb 22;7:43165. doi: 10.1038/srep43165.

Abstract

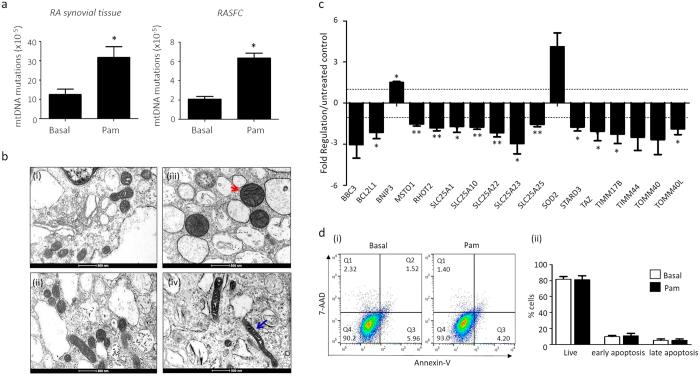
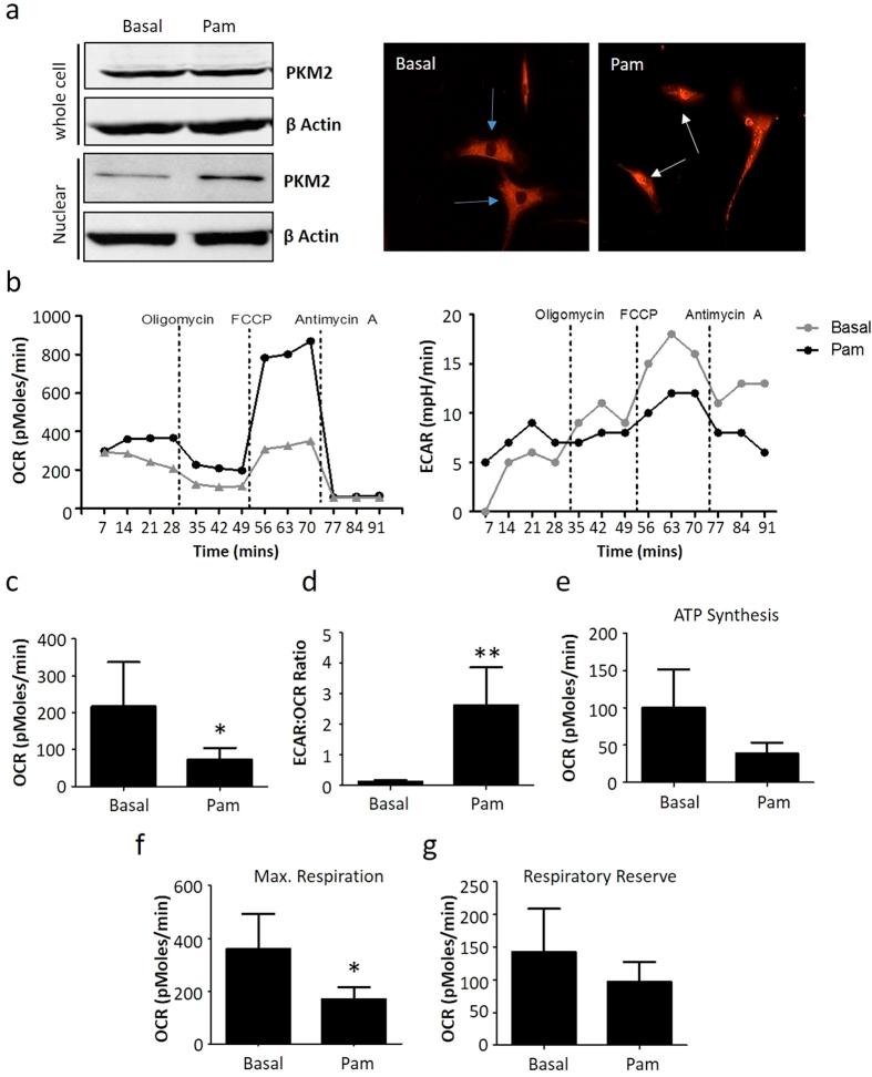
During inflammation, immune cells activated by toll-like receptors (TLRs) have the ability to undergo a bioenergetic switch towards glycolysis in a manner similar to that observed in tumour cells. While TLRs have been implicated in the pathogenesis of rheumatoid arthritis (RA), their role in regulating cellular metabolism in synovial cells, however, is still unknown. In this study, we investigated the effect of TLR2-activation on mitochondrial function and bioenergetics in primary RA-synovial fibroblast cells (RASFC), and further determined the role of glycolytic blockade on TLR2-induced inflammation in RASFC using glycolytic inhibitor 3-(3-pyridinyl)-1-(4-pyridinyl)-2-propen-1-one (3PO). We observed an increase in mitochondrial mutations, ROS and lipid peroxidation, paralleled by a decrease in the mitochondrial membrane potential in TLR2-stimulated RASFC. This was mirrored by differential regulation of key mitochondrial genes, coupled with alteration in mitochondrial morphology. TLR2-activation also regulated changes in the bioenergetic profile of RASFC, inducing PKM2 nuclear translocation, decreased mitochondrial respiration and ATP synthesis and increased glycolysis:respiration ratio, suggesting a metabolic switch. Finally, using 3PO, we demonstrated that glycolytic blockade reversed TLR2-induced pro-inflammatory mechanisms including invasion, migration, cytokine/chemokine secretion and signalling pathways. These findings support the concept of complex interplay between innate immunity, oxidative damage and oxygen metabolism in RA pathogenesis.

摘要

在炎症过程中,被 Toll 样受体 (TLR) 激活的免疫细胞能够像肿瘤细胞中观察到的那样,发生向糖酵解的生物能量转换。虽然 TLR 已被牵连到类风湿关节炎 (RA) 的发病机制中,但它们在调节滑膜细胞中细胞代谢的作用仍不清楚。在这项研究中,我们研究了 TLR2 激活对原发性 RA 滑膜成纤维细胞 (RASFC) 中线粒体功能和生物能量的影响,并进一步使用糖酵解抑制剂 3-(3-吡啶基)-1-(4-吡啶基)-2-丙烯-1-酮 (3PO) 确定了糖酵解阻断对 TLR2 诱导的 RASFC 炎症的作用。我们观察到 TLR2 刺激的 RASFC 中线粒体突变、ROS 和脂质过氧化增加,同时线粒体膜电位下降。这与关键线粒体基因的差异调节相匹配,伴随着线粒体形态的改变。TLR2 激活还调节了 RASFC 的生物能量谱的变化,诱导 PKM2 核易位、减少线粒体呼吸和 ATP 合成以及增加糖酵解:呼吸比,表明发生了代谢转换。最后,我们使用 3PO 证明了糖酵解阻断逆转了 TLR2 诱导的促炎机制,包括侵袭、迁移、细胞因子/趋化因子分泌和信号通路。这些发现支持先天免疫、氧化损伤和 RA 发病机制中氧代谢之间复杂相互作用的概念。

https://cdn.ncbi.nlm.nih.gov/pmc/blobs/e32b/5320554/1d77e7936208/srep43165-f1.jpg

文献AI研究员

20分钟写一篇综述,助力文献阅读效率提升50倍。

立即体验

用中文搜PubMed

大模型驱动的PubMed中文搜索引擎

马上搜索

文档翻译

学术文献翻译模型,支持多种主流文档格式。

立即体验