Suppr超能文献

TOPBP1通过协同募集53BP1在同源重组DNA修复中发挥保守作用。

TOPBP1 plays a conserved role in homologous recombination DNA repair through the coordinated recruitment of 53BP1.

作者信息

Liu Yi, Cussiol José Renato, Dibitetto Diego, Sims Jennie Rae, Twayana Shyam, Weiss Robert Samuel, Freire Raimundo, Marini Federica, Pellicioli Achille, Smolka Marcus Bustamante

机构信息

Department of Molecular Biology and Genetics, Weill Institute for Cell and Molecular Biology, Cornell University, Ithaca, NY 14853.

Department of Biosciences, University of Milan, 20133 Milan, Italy.

出版信息

J Cell Biol. 2017 Mar 6;216(3):623-639. doi: 10.1083/jcb.201607031. Epub 2017 Feb 22.

Abstract

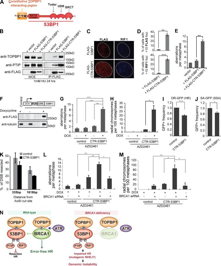
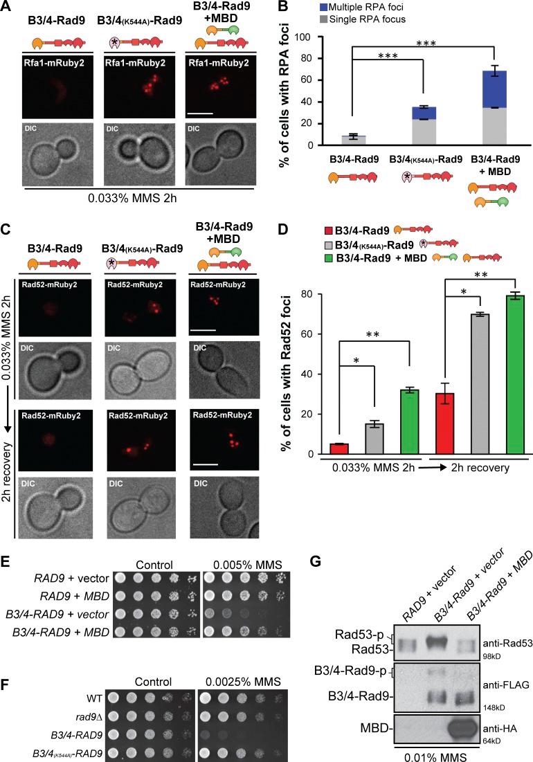
Genome maintenance and cancer suppression require homologous recombination (HR) DNA repair. In yeast and mammals, the scaffold protein TOPBP1 has been implicated in HR, although its precise function and mechanism of action remain elusive. In this study, we show that yeast Dpb11 plays an antagonistic role in recombination control through regulated protein interactions. Dpb11 mediates opposing roles in DNA end resection by coordinating both the stabilization and exclusion of Rad9 from DNA lesions. The Mec1 kinase promotes the pro-resection function of Dpb11 by mediating its interaction with the Slx4 scaffold. Human TOPBP1 engages in interactions with the anti-resection factor 53BP1 and the pro-resection factor BRCA1, suggesting that TOPBP1 also mediates opposing functions in HR control. Hyperstabilization of the 53BP1-TOPBP1 interaction enhances the recruitment of 53BP1 to nuclear foci in the S phase, resulting in impaired HR and the accumulation of chromosomal aberrations. Our results support a model in which TOPBP1 plays a conserved role in mediating a phosphoregulated circuitry for the control of recombinational DNA repair.

摘要

基因组维持和癌症抑制需要同源重组(HR)DNA修复。在酵母和哺乳动物中,支架蛋白TOPBP1与HR有关,尽管其确切功能和作用机制仍不清楚。在本研究中,我们表明酵母Dpb11通过调节蛋白质相互作用在重组控制中发挥拮抗作用。Dpb11通过协调Rad9在DNA损伤处的稳定和排除,在DNA末端切除中发挥相反作用。Mec1激酶通过介导Dpb11与Slx4支架的相互作用,促进Dpb11的促切除功能。人类TOPBP1与抗切除因子53BP1和促切除因子BRCA1相互作用,表明TOPBP1在HR控制中也介导相反的功能。53BP1-TOPBP1相互作用的超稳定增强了S期53BP1向核灶的募集,导致HR受损和染色体畸变积累。我们的结果支持一个模型,其中TOPBP1在介导磷酸化调节的电路以控制重组DNA修复中起保守作用。

https://cdn.ncbi.nlm.nih.gov/pmc/blobs/3cf3/5350513/f9d3fdd935ee/JCB_201607031_Fig1.jpg

文献AI研究员

20分钟写一篇综述,助力文献阅读效率提升50倍。

立即体验

用中文搜PubMed

大模型驱动的PubMed中文搜索引擎

马上搜索

文档翻译

学术文献翻译模型,支持多种主流文档格式。

立即体验