Suppr超能文献

由结构域III和结构域IV电压感应结构域对钠通道失活的调节。

Regulation of Na channel inactivation by the DIII and DIV voltage-sensing domains.

作者信息

Hsu Eric J, Zhu Wandi, Schubert Angela R, Voelker Taylor, Varga Zoltan, Silva Jonathan R

机构信息

Department of Biomedical Engineering, Washington University in St. Louis, St. Louis, MO 63130.

MTA-DE-NAP B Ion Channel Structure-Function Research Group, Research Center for Molecular Medicine (RCMM), University of Debrecen, Debrecen H-4032, Hungary.

出版信息

J Gen Physiol. 2017 Mar 6;149(3):389-403. doi: 10.1085/jgp.201611678. Epub 2017 Feb 23.

Abstract

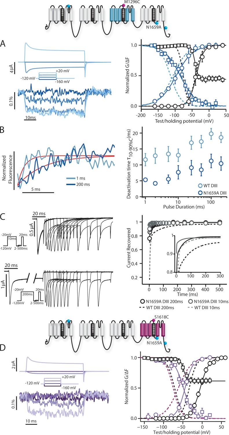
Functional eukaryotic voltage-gated Na (Na) channels comprise four domains (DI-DIV), each containing six membrane-spanning segments (S1-S6). Voltage sensing is accomplished by the first four membrane-spanning segments (S1-S4), which together form a voltage-sensing domain (VSD). A critical Na channel gating process, inactivation, has previously been linked to activation of the VSDs in DIII and DIV. Here, we probe this interaction by using voltage-clamp fluorometry to observe VSD kinetics in the presence of mutations at locations that have been shown to impair Na channel inactivation. These locations include the DIII-DIV linker, the DIII S4-S5 linker, and the DIV S4-S5 linker. Our results show that, within the 10-ms timeframe of fast inactivation, the DIV-VSD is the primary regulator of inactivation. However, after longer 100-ms pulses, the DIII-DIV linker slows DIII-VSD deactivation, and the rate of DIII deactivation correlates strongly with the rate of recovery from inactivation. Our results imply that, over the course of an action potential, DIV-VSDs regulate the onset of fast inactivation while DIII-VSDs determine its recovery.

摘要

功能性真核电压门控钠(Na)通道由四个结构域(DI - DIV)组成,每个结构域包含六个跨膜片段(S1 - S6)。电压传感由前四个跨膜片段(S1 - S4)完成,它们共同形成一个电压传感结构域(VSD)。一个关键的钠通道门控过程,即失活,此前已与DIII和DIV中的VSD激活相关联。在这里,我们通过使用电压钳荧光法来观察在已被证明会损害钠通道失活的位置存在突变时的VSD动力学,从而探究这种相互作用。这些位置包括DIII - DIV连接区、DIII S4 - S5连接区和DIV S4 - S5连接区。我们的结果表明,在快速失活的10毫秒时间范围内,DIV - VSD是失活的主要调节因子。然而,在更长的100毫秒脉冲后,DIII - DIV连接区减缓了DIII - VSD的失活,并且DIII失活的速率与从失活中恢复的速率密切相关。我们的结果表明,在动作电位过程中,DIV - VSD调节快速失活的起始,而DIII - VSD决定其恢复。

https://cdn.ncbi.nlm.nih.gov/pmc/blobs/7d9b/5339511/19396014446d/JGP_201611678_Fig1.jpg

文献AI研究员

20分钟写一篇综述,助力文献阅读效率提升50倍。

立即体验

用中文搜PubMed

大模型驱动的PubMed中文搜索引擎

马上搜索

文档翻译

学术文献翻译模型,支持多种主流文档格式。

立即体验