Suppr超能文献

转录起始与前体mRNA剪接之间的新联系:RNA结合组蛋白变体H2A.B.

A new link between transcriptional initiation and pre-mRNA splicing: The RNA binding histone variant H2A.B.

作者信息

Soboleva Tatiana A, Parker Brian J, Nekrasov Maxim, Hart-Smith Gene, Tay Ying Jin, Tng Wei-Quan, Wilkins Marc, Ryan Daniel, Tremethick David J

机构信息

The John Curtin School of Medical Research, The Australian National University, Canberra, Australia.

NSW Systems Biology Initiative, University of New South Wales, Sydney, Australia.

出版信息

PLoS Genet. 2017 Feb 24;13(2):e1006633. doi: 10.1371/journal.pgen.1006633. eCollection 2017 Feb.

Abstract

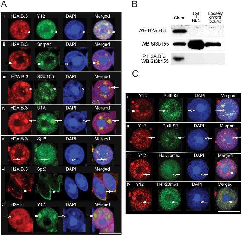
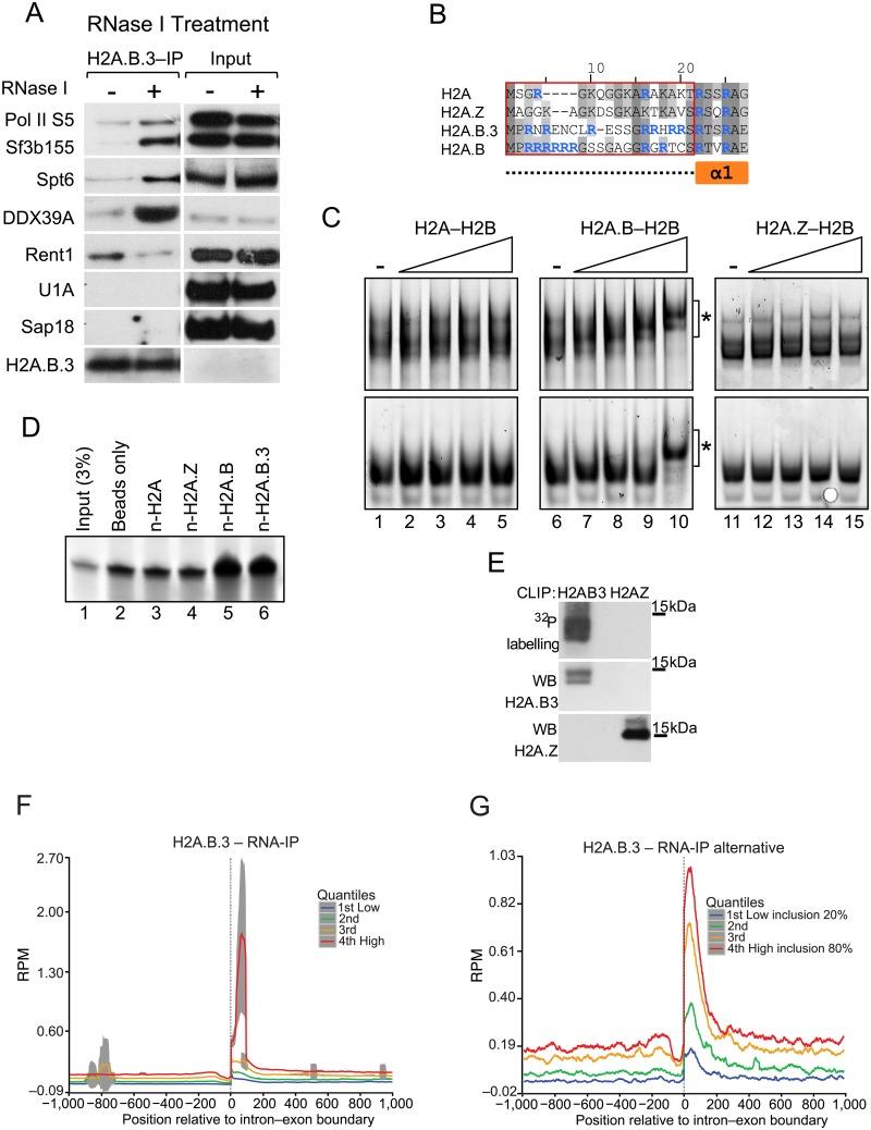
The replacement of histone H2A with its variant forms is critical for regulating all aspects of genome organisation and function. The histone variant H2A.B appeared late in evolution and is most highly expressed in the testis followed by the brain in mammals. This raises the question of what new function(s) H2A.B might impart to chromatin in these important tissues. We have immunoprecipitated the mouse orthologue of H2A.B, H2A.B.3 (H2A.Lap1), from testis chromatin and found this variant to be associated with RNA processing factors and RNA Polymerase (Pol) II. Most interestingly, many of these interactions with H2A.B.3 (Sf3b155, Spt6, DDX39A and RNA Pol II) were inhibited by the presence of endogenous RNA. This histone variant can bind to RNA directly in vitro and in vivo, and associates with mRNA at intron-exon boundaries. This suggests that the ability of H2A.B to bind to RNA negatively regulates its capacity to bind to these factors (Sf3b155, Spt6, DDX39A and RNA Pol II). Unexpectedly, H2A.B.3 forms highly decompacted nuclear subdomains of active chromatin that co-localizes with splicing speckles in male germ cells. H2A.B.3 ChIP-Seq experiments revealed a unique chromatin organization at active genes being not only enriched at the transcription start site (TSS), but also at the beginning of the gene body (but being excluded from the +1 nucleosome) compared to the end of the gene. We also uncover a general histone variant replacement process whereby H2A.B.3 replaces H2A.Z at intron-exon boundaries in the testis and the brain, which positively correlates with expression and exon inclusion. Taken together, we propose that a special mechanism of splicing may occur in the testis and brain whereby H2A.B.3 recruits RNA processing factors from splicing speckles to active genes following its replacement of H2A.Z.

摘要

用组蛋白H2A的变体形式替换H2A对调节基因组组织和功能的各个方面至关重要。组蛋白变体H2A.B在进化过程中出现较晚,在哺乳动物中,其在睾丸中表达最高,其次是大脑。这就提出了一个问题,即H2A.B可能会给这些重要组织中的染色质赋予哪些新功能。我们从小鼠睾丸染色质中免疫沉淀了H2A.B的直系同源物H2A.B.3(H2A.Lap1),发现该变体与RNA加工因子和RNA聚合酶(Pol)II相关。最有趣的是,许多与H2A.B.3的相互作用(Sf3b155、Spt6、DDX39A和RNA Pol II)会受到内源性RNA的抑制。这种组蛋白变体在体外和体内都能直接与RNA结合,并在内含子-外显子边界处与mRNA结合。这表明H2A.B与RNA结合的能力会对其与这些因子(Sf3b155、Spt6、DDX39A和RNA Pol II)结合的能力产生负调控。出乎意料的是,H2A.B.3在雄性生殖细胞中形成了高度解压缩的活性染色质核亚结构域,与剪接斑点共定位。H2A.B.3染色质免疫沉淀测序(ChIP-Seq)实验揭示了活性基因处独特的染色质组织,与基因末端相比,其不仅在转录起始位点(TSS)富集,而且在基因体起始处也富集(但不包括+1核小体)。我们还发现了一种普遍的组蛋白变体替换过程,即H2A.B.3在睾丸和大脑的内含子-外显子边界处替换H2A.Z,这与基因表达和外显子包含呈正相关。综上所述,我们提出在睾丸和大脑中可能发生一种特殊的剪接机制,即H2A.B.3在取代H2A.Z后,从剪接斑点招募RNA加工因子到活性基因处。

https://cdn.ncbi.nlm.nih.gov/pmc/blobs/9474/5345878/bae43e00a9e6/pgen.1006633.g001.jpg

文献AI研究员

20分钟写一篇综述,助力文献阅读效率提升50倍。

立即体验

用中文搜PubMed

大模型驱动的PubMed中文搜索引擎

马上搜索

文档翻译

学术文献翻译模型,支持多种主流文档格式。

立即体验