Suppr超能文献

表达血管内皮生长因子A(VEGF-A)的脂肪组织移植后显示出快速米色化和存活率提高,并赋予不依赖白细胞介素4(IL-4)的代谢改善。

VEGF-A-Expressing Adipose Tissue Shows Rapid Beiging and Enhanced Survival After Transplantation and Confers IL-4-Independent Metabolic Improvements.

作者信息

Park Jiyoung, Kim Min, Sun Kai, An Yu Aaron, Gu Xue, Scherer Philipp E

机构信息

Department of Internal Medicine, Touchstone Diabetes Center, University of Texas Southwestern Medical Center, Dallas, TX.

Department of Biological Sciences, School of Life Sciences, Ulsan National Institute of Science and Technology, Ulsan, South Korea.

出版信息

Diabetes. 2017 Jun;66(6):1479-1490. doi: 10.2337/db16-1081. Epub 2017 Mar 2.

Abstract

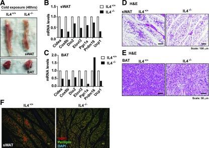
Adipocyte-derived vascular endothelial growth factor-A (VEGF-A) plays a crucial role in angiogenesis and contributes to adipocyte function and systemic metabolism, such as insulin resistance, chronic inflammation, and beiging of subcutaneous adipose tissue. Using a doxycycline-inducible adipocyte-specific VEGF-A-overexpressing mouse model, we investigated the dynamics of local VEGF-A effects on tissue beiging of adipose tissue transplants. VEGF-A overexpression in adipocytes triggers angiogenesis. We also observed a rapid appearance of beige fat cells in subcutaneous white adipose tissue as early as 2 days postinduction of VEGF-A. In contrast to conventional cold-induced beiging, VEGF-A-induced beiging is independent of interleukin-4. We subjected metabolically healthy VEGF-A-overexpressing adipose tissue to autologous transplantation. Transfer of subcutaneous adipose tissues taken from VEGF-A-overexpressing mice into diet-induced obese mice resulted in systemic metabolic benefits, associated with improved survival of adipocytes and a concomitant reduced inflammatory response. These effects of VEGF-A are tissue autonomous, inducing white adipose tissue beiging and angiogenesis within the transplanted tissue. Our findings indicate that manipulation of adipocyte functions with a bona fide angiogenic factor, such as VEGF-A, significantly improves the survival and volume retention of fat grafts and can convey metabolically favorable properties on the recipient on the basis of beiging.

摘要

脂肪细胞衍生的血管内皮生长因子-A(VEGF-A)在血管生成中起关键作用,并有助于脂肪细胞功能和全身代谢,如胰岛素抵抗、慢性炎症以及皮下脂肪组织的米色化。利用强力霉素诱导的脂肪细胞特异性VEGF-A过表达小鼠模型,我们研究了局部VEGF-A对脂肪组织移植组织米色化影响的动态变化。脂肪细胞中VEGF-A的过表达会触发血管生成。我们还观察到,早在VEGF-A诱导后2天,皮下白色脂肪组织中就迅速出现了米色脂肪细胞。与传统的冷诱导米色化不同,VEGF-A诱导的米色化不依赖于白细胞介素-4。我们将代谢健康的VEGF-A过表达脂肪组织进行自体移植。将取自VEGF-A过表达小鼠的皮下脂肪组织移植到饮食诱导的肥胖小鼠体内,产生了全身代谢益处,这与脂肪细胞存活率提高以及炎症反应同时减少有关。VEGF-A的这些作用是组织自主性的,可诱导移植组织内白色脂肪组织的米色化和血管生成。我们的研究结果表明,用真正的血管生成因子(如VEGF-A)操纵脂肪细胞功能,可显著提高脂肪移植的存活率和体积保留率,并可基于米色化赋予受体代谢有利特性。

https://cdn.ncbi.nlm.nih.gov/pmc/blobs/168c/5440018/df937e0c4016/db161081f2.jpg

文献AI研究员

20分钟写一篇综述,助力文献阅读效率提升50倍。

立即体验

用中文搜PubMed

大模型驱动的PubMed中文搜索引擎

马上搜索

文档翻译

学术文献翻译模型,支持多种主流文档格式。

立即体验