Suppr超能文献

间充质干细胞中血红素加氧酶-1的过表达增强其对体外视网膜细胞的保护作用,并减轻体内视网膜缺血/再灌注损伤对氧化应激的影响。

Overexpression of Heme Oxygenase-1 in Mesenchymal Stem Cells Augments Their Protection on Retinal Cells In Vitro and Attenuates Retinal Ischemia/Reperfusion Injury In Vivo against Oxidative Stress.

作者信息

Li Li, Du GaiPing, Wang DaJiang, Zhou Jin, Jiang Guomin, Jiang Hua

机构信息

Department of Ophthalmology, Jinan Military General Hospital, No. 25 Shifan Road, Tianqiao District, Jinan 250031, China; Department of Ophthalmology, The 88th Hospital of Chinese People's Liberation Army, No. 6 Hushan East Road, Tai'an 271000, China.

Department of Ophthalmology, 401 Hospital of Chinese People's Liberation Army, No. 22 Minjiang Road, Qingdao 266071, China.

出版信息

Stem Cells Int. 2017;2017:4985323. doi: 10.1155/2017/4985323. Epub 2017 Feb 1.

Abstract

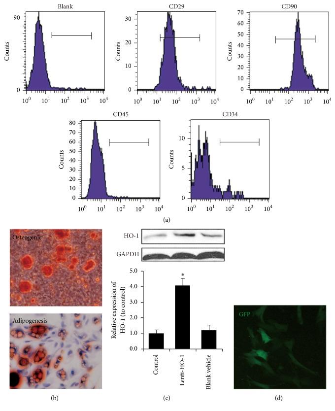
Retinal ischemia/reperfusion (I/R) injury, involving several ocular diseases, seriously threatens human ocular health, mainly treated by attenuating I/R-induced oxidative stress. Currently, mesenchymal stem cells (MSCs) could restore I/R-injured retina through paracrine secretion. Additionally, heme oxygenase-1 (HO-1) could ameliorate oxidative stress and thus retinal apoptosis, but the expression of HO-1 in MSC is limited. Here, we hypothesized that overexpression of HO-1 in MSC (MSC-HO-1) may significantly improve their retina-protective potentials. The overexpression of HO-1 in MSC was achieved by lentivirus transduction. Then, MSC or MSC-HO-1 was cocultured with retinal ganglion cells (RGC-5) in HO-simulated oxidative condition and their protection on RGC-5 was systemically valuated in vitro. Compared with MSC, MSC-HO-1 significantly attenuated HO-induced injury of RGC-5, including decrease in cellular ROS level and apoptosis, activation of antiapoptotic proteins p-Akt and Bcl-2, and blockage of proapoptotic proteins cleaved caspase 3 and Bax. In retinal I/R rats model, compared with control MSC, MSC-HO-1-treated retina significantly retrieved its structural thickness, reduced cell apoptosis, markedly attenuated retinal oxidative stress level, and largely regained the activities of typical antioxidant enzymes, SOD and CAT. Therefore, it could be concluded that overexpression of HO-1 provides a promising strategy to enhance the MSC-based therapy for I/R-related retinal injury.

摘要

视网膜缺血/再灌注(I/R)损伤涉及多种眼部疾病,严重威胁人类眼部健康,主要通过减轻I/R诱导的氧化应激进行治疗。目前,间充质干细胞(MSC)可通过旁分泌恢复I/R损伤的视网膜。此外,血红素加氧酶-1(HO-1)可改善氧化应激,从而减轻视网膜细胞凋亡,但MSC中HO-1的表达有限。在此,我们假设在MSC中过表达HO-1(MSC-HO-1)可能会显著提高其视网膜保护潜力。通过慢病毒转导实现MSC中HO-1的过表达。然后,将MSC或MSC-HO-1与视网膜神经节细胞(RGC-5)在HO模拟的氧化条件下共培养,并在体外系统评估它们对RGC-5的保护作用。与MSC相比,MSC-HO-1显著减轻了HO诱导的RGC-5损伤,包括细胞ROS水平降低和细胞凋亡减少、抗凋亡蛋白p-Akt和Bcl-2的激活以及促凋亡蛋白裂解的caspase 3和Bax的阻断。在视网膜I/R大鼠模型中,与对照MSC相比,经MSC-HO-1处理的视网膜显著恢复了其结构厚度,减少了细胞凋亡,显著减轻了视网膜氧化应激水平,并在很大程度上恢复了典型抗氧化酶SOD和CAT的活性。因此,可以得出结论,HO-1的过表达为增强基于MSC的I/R相关视网膜损伤治疗提供了一种有前景的策略。

https://cdn.ncbi.nlm.nih.gov/pmc/blobs/7e19/5309411/46c805f27304/SCI2017-4985323.001.jpg

文献AI研究员

20分钟写一篇综述,助力文献阅读效率提升50倍。

立即体验

用中文搜PubMed

大模型驱动的PubMed中文搜索引擎

马上搜索

文档翻译

学术文献翻译模型,支持多种主流文档格式。

立即体验