Suppr超能文献

DNA 甲基转移酶 DNMT3a 通过抑制初级传入神经元中的 Kcna2 促进神经病理性疼痛。

DNA methyltransferase DNMT3a contributes to neuropathic pain by repressing Kcna2 in primary afferent neurons.

机构信息

Department of Anesthesiology, New Jersey Medical School, Rutgers, The State University of New Jersey, Newark, New Jersey 07103, USA.

State Key Laboratory of Genetic Engineering, School of Life Sciences, Fudan University, Shanghai 200438, China.

出版信息

Nat Commun. 2017 Mar 8;8:14712. doi: 10.1038/ncomms14712.

Abstract

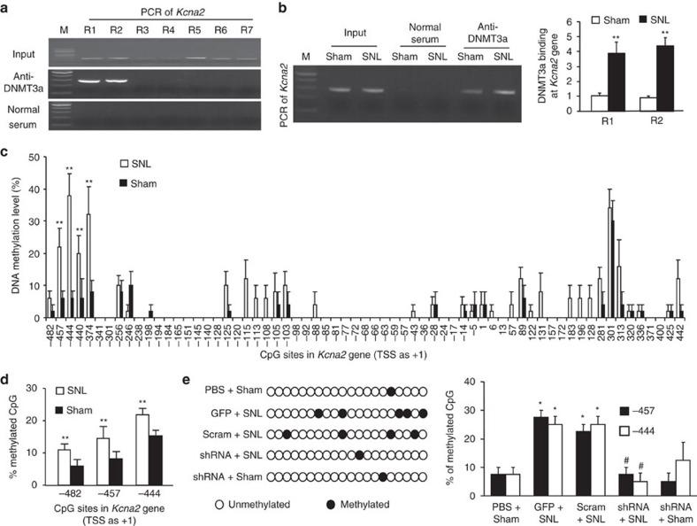
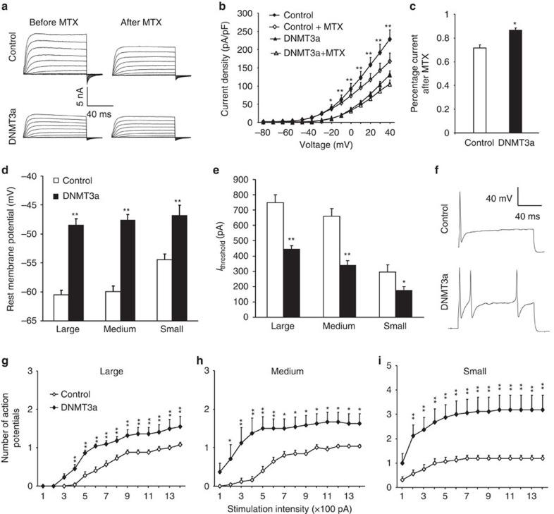
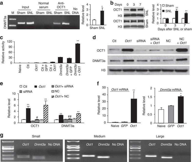
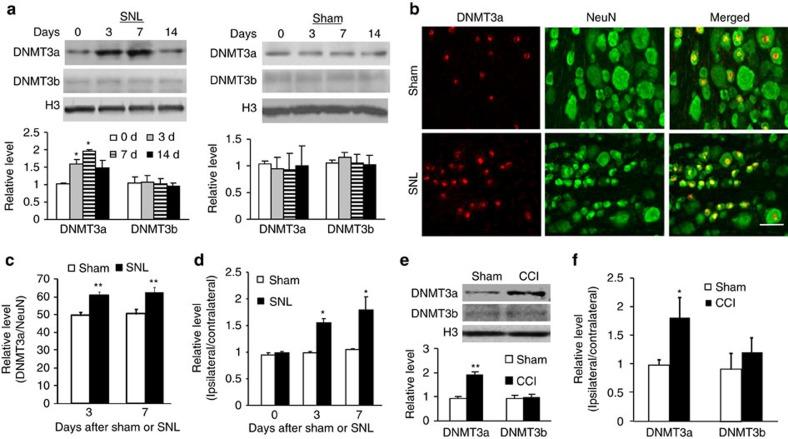
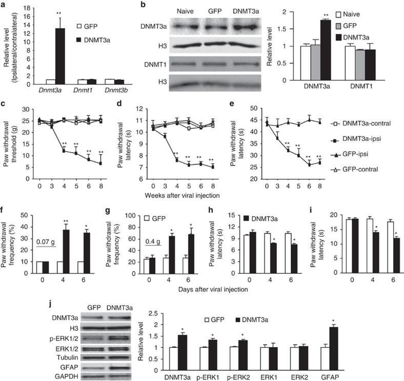
Nerve injury induces changes in gene transcription in dorsal root ganglion (DRG) neurons, which may contribute to nerve injury-induced neuropathic pain. DNA methylation represses gene expression. Here, we report that peripheral nerve injury increases expression of the DNA methyltransferase DNMT3a in the injured DRG neurons via the activation of the transcription factor octamer transcription factor 1. Blocking this increase prevents nerve injury-induced methylation of the voltage-dependent potassium (Kv) channel subunit Kcna2 promoter region and rescues Kcna2 expression in the injured DRG and attenuates neuropathic pain. Conversely, in the absence of nerve injury, mimicking this increase reduces the Kcna2 promoter activity, diminishes Kcna2 expression, decreases Kv current, increases excitability in DRG neurons and leads to spinal cord central sensitization and neuropathic pain symptoms. These findings suggest that DNMT3a may contribute to neuropathic pain by repressing Kcna2 expression in the DRG.

摘要

神经损伤会引起背根神经节(DRG)神经元中转录基因的变化,这可能导致神经损伤引起的神经性疼痛。DNA 甲基化抑制基因表达。本研究报告称,外周神经损伤通过激活转录因子八聚体转录因子 1 增加损伤的 DRG 神经元中 DNA 甲基转移酶 DNMT3a 的表达。阻断这种增加可防止电压依赖性钾 (Kv) 通道亚基 Kcna2 启动子区域的神经损伤诱导的甲基化,并挽救损伤的 DRG 中的 Kcna2 表达,减轻神经性疼痛。相反,在没有神经损伤的情况下,模拟这种增加会降低 Kcna2 启动子活性,减少 Kcna2 表达,降低 Kv 电流,增加 DRG 神经元的兴奋性,并导致脊髓中枢敏化和神经性疼痛症状。这些发现表明,DNMT3a 可能通过抑制 DRG 中的 Kcna2 表达来导致神经性疼痛。

https://cdn.ncbi.nlm.nih.gov/pmc/blobs/062a/5344974/192867b02ac8/ncomms14712-f1.jpg

文献AI研究员

20分钟写一篇综述,助力文献阅读效率提升50倍。

立即体验

用中文搜PubMed

大模型驱动的PubMed中文搜索引擎

马上搜索

文档翻译

学术文献翻译模型,支持多种主流文档格式。

立即体验