Suppr超能文献

小胶质细胞衍生的微粒在创伤性脑损伤后介导神经炎症。

Microglial-derived microparticles mediate neuroinflammation after traumatic brain injury.

作者信息

Kumar Alok, Stoica Bogdan A, Loane David J, Yang Ming, Abulwerdi Gelareh, Khan Niaz, Kumar Asit, Thom Stephen R, Faden Alan I

机构信息

Department of Anesthesiology, University of Maryland School of Medicine, Baltimore, MD, USA.

Shock, Trauma and Anesthesiology Research (STAR) Center, University of Maryland School of Medicine, Health Sciences Facility II (HSFII), #S247 20 Penn Street, Baltimore, MD, 21201, USA.

出版信息

J Neuroinflammation. 2017 Mar 15;14(1):47. doi: 10.1186/s12974-017-0819-4.

Abstract

BACKGROUND

Local and systemic inflammatory responses are initiated early after traumatic brain injury (TBI), and may play a key role in the secondary injury processes resulting in neuronal loss and neurological deficits. However, the mechanisms responsible for the rapid expansion of neuroinflammation and its long-term progression have yet to be elucidated. Here, we investigate the role of microparticles (MP), a member of the extracellular vesicle family, in the exchange of pro-inflammatory molecules between brain immune cells, as well as their transfer to the systemic circulation, as key pathways of inflammation propagation following brain trauma.

METHODS

Adult male C57BL/6 mice were subjected to controlled cortical impact TBI for 24 h, and enriched MP were isolated in the blood, while neuroinflammation was assessed in the TBI cortex. MP were characterized by flow cytometry, and MP content was assayed using gene and protein markers for pro-inflammatory mediators. Enriched MP co-cultured with BV2 or primary microglial cells were used for immune propagation assays. Enriched MP from BV2 microglia or CD11b-positive microglia from the TBI brain were stereotactically injected into the cortex of uninjured mice to evaluate MP-related seeding of neuroinflammation in vivo.

RESULTS

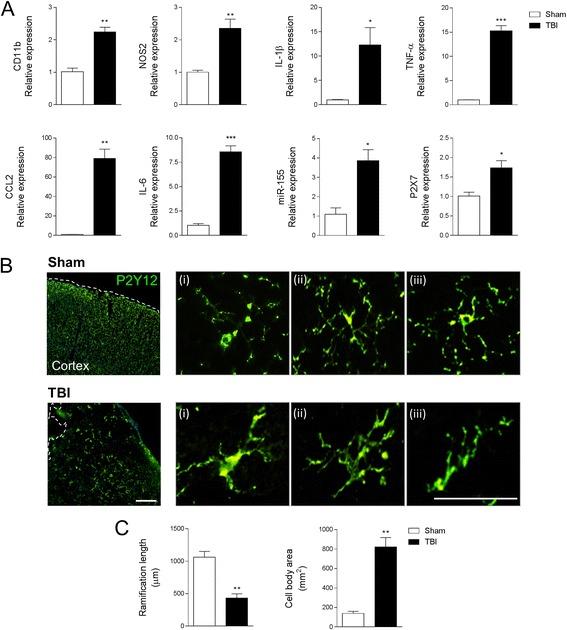
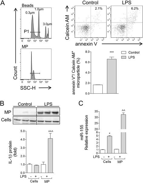
As the neuroinflammatory response is developing in the brain after TBI, microglial-derived MP are released into the circulation. Circulating enriched MP from the TBI animals can activate microglia in vitro. Lipopolysaccharide stimulation increases MP release from microglia in vitro and enhances their content of pro-inflammatory mediators, interleukin-1β and microRNA-155. Enriched MP from activated microglia in vitro or CD11b-isolated microglia/macrophage from the TBI brain ex vivo are sufficient to initiate neuroinflammation following their injection into the cortex of naïve (uninjured) animals.

CONCLUSIONS

These data provide further insights into the mechanisms underlying the development and dissemination of neuroinflammation after TBI. MP loaded with pro-inflammatory molecules initially released by microglia following trauma can activate additional microglia that may contribute to progressive neuroinflammatory response in the injured brain, as well as stimulate systemic immune responses. Due to their ability to independently initiate inflammatory responses, MP derived from activated microglia may provide a potential therapeutic target for other neurological disorders in which neuroinflammation may be a contributing factor.

摘要

背景

创伤性脑损伤(TBI)后早期即会引发局部和全身炎症反应,且可能在导致神经元丢失和神经功能缺损的继发性损伤过程中起关键作用。然而,神经炎症快速扩展及其长期进展的机制尚未阐明。在此,我们研究细胞外囊泡家族成员微颗粒(MP)在脑免疫细胞间促炎分子交换以及它们向体循环转移过程中的作用,将其作为脑外伤后炎症传播的关键途径。

方法

成年雄性C57BL/6小鼠接受控制性皮质撞击TBI 24小时,从血液中分离富集MP,同时评估TBI皮质中的神经炎症。通过流式细胞术对MP进行表征,并使用促炎介质的基因和蛋白质标志物检测MP含量。将富集的MP与BV2或原代小胶质细胞共培养用于免疫传播分析。将来自BV2小胶质细胞或TBI脑的CD11b阳性小胶质细胞的富集MP立体定向注射到未受伤小鼠的皮质中,以评估体内MP相关的神经炎症播种。

结果

TBI后随着脑内神经炎症反应的发展,小胶质细胞衍生的MP释放到循环中。来自TBI动物的循环富集MP可在体外激活小胶质细胞。脂多糖刺激可增加体外小胶质细胞的MP释放,并提高其促炎介质白细胞介素-1β和微小RNA-155的含量。体外活化小胶质细胞或TBI脑离体分离的CD11b小胶质细胞/巨噬细胞的富集MP注射到未受伤(天真的)动物皮质后足以引发神经炎症。

结论

这些数据为TBI后神经炎症发生和传播的潜在机制提供了进一步的见解。创伤后最初由小胶质细胞释放的载有促炎分子的MP可激活其他小胶质细胞,这可能导致受伤脑内进行性神经炎症反应,并刺激全身免疫反应。由于其独立引发炎症反应的能力,活化小胶质细胞衍生的MP可能为神经炎症可能是一个促成因素的其他神经系统疾病提供潜在的治疗靶点。

https://cdn.ncbi.nlm.nih.gov/pmc/blobs/e74c/5351060/c2c8f51e9197/12974_2017_819_Fig1_HTML.jpg

文献AI研究员

20分钟写一篇综述,助力文献阅读效率提升50倍。

立即体验

用中文搜PubMed

大模型驱动的PubMed中文搜索引擎

马上搜索

文档翻译

学术文献翻译模型,支持多种主流文档格式。

立即体验