Suppr超能文献

NaviGO:用于基因本体可视化以及功能相似性和连贯性分析的交互式工具。

NaviGO: interactive tool for visualization and functional similarity and coherence analysis with gene ontology.

作者信息

Wei Qing, Khan Ishita K, Ding Ziyun, Yerneni Satwica, Kihara Daisuke

机构信息

Department of Computer Science, Purdue University, West Lafayette, IN, 47907, USA.

Department of Biological Science, Purdue University, West Lafayette, IN, 47907, USA.

出版信息

BMC Bioinformatics. 2017 Mar 20;18(1):177. doi: 10.1186/s12859-017-1600-5.

Abstract

BACKGROUND

The number of genomics and proteomics experiments is growing rapidly, producing an ever-increasing amount of data that are awaiting functional interpretation. A number of function prediction algorithms were developed and improved to enable fast and automatic function annotation. With the well-defined structure and manual curation, Gene Ontology (GO) is the most frequently used vocabulary for representing gene functions. To understand relationship and similarity between GO annotations of genes, it is important to have a convenient pipeline that quantifies and visualizes the GO function analyses in a systematic fashion.

RESULTS

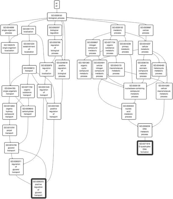
NaviGO is a web-based tool for interactive visualization, retrieval, and computation of functional similarity and associations of GO terms and genes. Similarity of GO terms and gene functions is quantified with six different scores including protein-protein interaction and context based association scores we have developed in our previous works. Interactive navigation of the GO function space provides intuitive and effective real-time visualization of functional groupings of GO terms and genes as well as statistical analysis of enriched functions.

CONCLUSIONS

We developed NaviGO, which visualizes and analyses functional similarity and associations of GO terms and genes. The NaviGO webserver is freely available at: http://kiharalab.org/web/navigo .

摘要

背景

基因组学和蛋白质组学实验的数量正在迅速增长,产生的数据量也在不断增加,这些数据正等待功能解读。人们开发并改进了许多功能预测算法,以实现快速自动的功能注释。基因本体论(Gene Ontology,GO)具有明确的结构且经过人工整理,是表示基因功能最常用的词汇表。为了理解基因的GO注释之间的关系和相似性,拥有一个方便的流程以系统的方式对GO功能分析进行量化和可视化非常重要。

结果

NaviGO是一个基于网络的工具,用于交互式可视化、检索以及计算GO术语和基因的功能相似性与关联性。GO术语和基因功能的相似性通过六种不同的分数进行量化,包括我们在之前工作中开发的蛋白质-蛋白质相互作用和基于上下文的关联分数。GO功能空间的交互式导航提供了对GO术语和基因功能分组的直观有效实时可视化以及富集功能的统计分析。

结论

我们开发了NaviGO,它可以可视化并分析GO术语和基因的功能相似性与关联性。NaviGO网络服务器可在以下网址免费获取:http://kiharalab.org/web/navigo

https://cdn.ncbi.nlm.nih.gov/pmc/blobs/ec2c/5359872/13c799add117/12859_2017_1600_Fig1_HTML.jpg

文献AI研究员

20分钟写一篇综述,助力文献阅读效率提升50倍。

立即体验

用中文搜PubMed

大模型驱动的PubMed中文搜索引擎

马上搜索

文档翻译

学术文献翻译模型,支持多种主流文档格式。

立即体验