Suppr超能文献

弓形虫中的乳酸脱氢酶控制毒力、缓殖子分化和慢性感染。

Lactate dehydrogenase in Toxoplasma gondii controls virulence, bradyzoite differentiation, and chronic infection.

作者信息

Abdelbaset Abdelbaset E, Fox Barbara A, Karram Mohamed H, Abd Ellah Mahmoud R, Bzik David J, Igarashi Makoto

机构信息

National Research Center for Protozoan Diseases, Obihiro University of Agriculture and Veterinary Medicine, Hokkaido, Japan.

Clinical laboratory diagnosis, Department of Animal medicine, Faculty of veterinary medicine, Assiut University, Assiut, Egypt.

出版信息

PLoS One. 2017 Mar 21;12(3):e0173745. doi: 10.1371/journal.pone.0173745. eCollection 2017.

Abstract

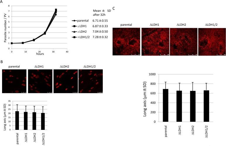
In the asexual stages, Toxoplasma gondii stage converts between acute phase rapidly replicating tachyzoites and chronic phase slowly dividing bradyzoites. Correspondingly, T. gondii differentially expresses two distinct genes and isoforms of the lactate dehydrogenase enzyme, expressing LDH1 exclusively in the tachyzoite stage and LDH2 preferentially in the bradyzoite stage. LDH catalyzes the interconversion of pyruvate and lactate in anaerobic growth conditions and is utilized for energy supply, however, the precise role of LDH1 and LDH2 in parasite biology in the asexual stages is still unclear. Here, we investigated the biological role of LDH1 and LDH2 in the asexual stages, and the vaccine strain potential of deletion mutants lacking LDH1, LDH2, or both genes (Δldh1, Δldh2 and Δldh1/2). Deletion of LDH1 reduced acute parasite virulence, impaired bradyzoite differentiation in vitro, and markedly reduced chronic stage cyst burdens in vivo. In contrast, deletion of LDH2 impaired chronic stage cyst burdens without affecting virulence or bradyzoite differentiation. Deletion of both LDH1 and LDH2 induced a more severe defect in chronic stage cyst burdens. These LDH mutant phenotypes were not associated with any growth defect. Vaccination of mice with a low dose of mutants deleted for LDH elicited effective protective immunity to lethal challenge infection, demonstrating the vaccine potential of LDH deletion mutants. These results suggest that lactate dehydrogenase in T. gondii controls virulence, bradyzoite differentiation, and chronic infection and reveals the potential of LDH mutants as vaccine strains.

摘要

在无性繁殖阶段,刚地弓形虫可在急性期快速复制的速殖子和慢性期缓慢分裂的缓殖子之间转换。相应地,刚地弓形虫差异表达两种不同的乳酸脱氢酶基因和同工型,仅在速殖子阶段表达LDH1,在缓殖子阶段优先表达LDH2。乳酸脱氢酶在厌氧生长条件下催化丙酮酸和乳酸的相互转化并用于能量供应,然而,LDH1和LDH2在无性繁殖阶段寄生虫生物学中的精确作用仍不清楚。在此,我们研究了LDH1和LDH2在无性繁殖阶段的生物学作用,以及缺乏LDH1、LDH2或两者基因(Δldh1、Δldh2和Δldh1/2)的缺失突变体的疫苗株潜力。缺失LDH1会降低急性寄生虫毒力,损害体外缓殖子分化,并显著降低体内慢性期包囊负荷。相比之下,缺失LDH2会损害慢性期包囊负荷,但不影响毒力或缓殖子分化。同时缺失LDH1和LDH2会导致慢性期包囊负荷出现更严重的缺陷。这些LDH突变体表型与任何生长缺陷均无关。用低剂量缺失LDH的突变体对小鼠进行疫苗接种可引发对致死性攻击感染的有效保护性免疫,证明了LDH缺失突变体的疫苗潜力。这些结果表明,刚地弓形虫中的乳酸脱氢酶控制毒力、缓殖子分化和慢性感染,并揭示了LDH突变体作为疫苗株的潜力。

https://cdn.ncbi.nlm.nih.gov/pmc/blobs/c63a/5360243/d72205b65f6b/pone.0173745.g001.jpg

文献AI研究员

20分钟写一篇综述,助力文献阅读效率提升50倍。

立即体验

用中文搜PubMed

大模型驱动的PubMed中文搜索引擎

马上搜索

文档翻译

学术文献翻译模型,支持多种主流文档格式。

立即体验