Suppr超能文献

LOXL2 通过激活 IRE1-XBP1 信号通路驱动上皮-间充质转化。

LOXL2 drives epithelial-mesenchymal transition via activation of IRE1-XBP1 signalling pathway.

机构信息

Departamento de Bioquímica, Universidad Autónoma de Madrid (UAM), Instituto de Investigaciones Biomédicas "Alberto Sols" (CSIC-UAM), IdiPAZ, CIBERONC, Madrid, Spain.

Fundación MD Anderson International, Madrid, Spain.

出版信息

Sci Rep. 2017 Mar 23;7:44988. doi: 10.1038/srep44988.

Abstract

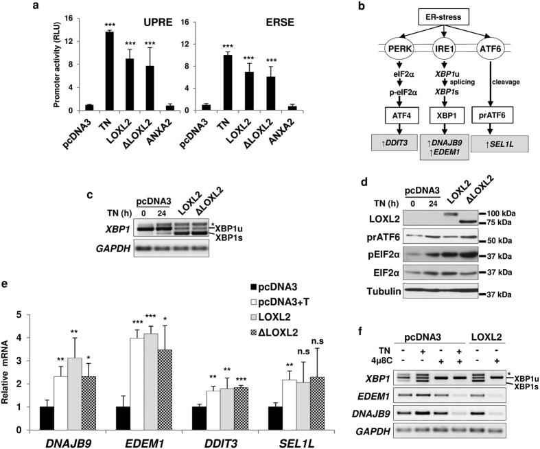
Epithelial-to-Mesenchymal Transition (EMT) is a key process contributing to the aggressiveness of cancer cells. EMT is triggered by activation of different transcription factors collectively known as EMT-TFs. Different cellular cues and cell signalling networks activate EMT at transcriptional and posttranscriptional level in different biological and pathological situations. Among them, overexpression of LOXL2 (lysyl oxidase-like 2) induces EMT independent of its catalytic activity. Remarkably, perinuclear/cytoplasmic accumulation of LOXL2 is a poor prognosis marker of squamous cell carcinomas and is associated to basal breast cancer metastasis by mechanisms no yet fully understood. Here, we report that overexpression of LOXL2 promotes its accumulation in the Endoplasmic Reticulum where it interacts with HSPA5 leading to activation of the IRE1-XBP1 signalling pathway of the ER-stress response. LOXL2-dependent IRE1-XBP1 activation induces the expression of several EMT-TFs: SNAI1, SNAI2, ZEB2 and TCF3 that are direct transcriptional targets of XBP1. Remarkably, inhibition of IRE1 blocks LOXL2-dependent upregulation of EMT-TFs thus hindering EMT induction.

摘要

上皮-间充质转化 (EMT) 是促进癌细胞侵袭性的关键过程。EMT 是由不同转录因子的激活触发的,这些转录因子统称为 EMT-TFs。在不同的生物学和病理情况下,不同的细胞信号和细胞信号网络在转录和转录后水平激活 EMT。其中,LOXL2(赖氨酰氧化酶样 2)的过表达独立于其催化活性诱导 EMT。值得注意的是,LOXL2 的核周/细胞质积累是鳞状细胞癌预后不良的标志物,并且通过尚未完全了解的机制与基底乳腺癌转移相关。在这里,我们报告 LOXL2 的过表达促进其在内质网中的积累,在那里它与 HSPA5 相互作用,导致内质网应激反应的 IRE1-XBP1 信号通路的激活。LOXL2 依赖性 IRE1-XBP1 激活诱导 EMT-TFs 的表达:SNAI1、SNAI2、ZEB2 和 TCF3,它们是 XBP1 的直接转录靶标。值得注意的是,IRE1 的抑制阻止了 LOXL2 依赖性 EMT-TFs 的上调,从而阻碍了 EMT 的诱导。

https://cdn.ncbi.nlm.nih.gov/pmc/blobs/821c/5362953/dc9c01c5e768/srep44988-f1.jpg

相似文献

4
Hepatitis C virus suppresses the IRE1-XBP1 pathway of the unfolded protein response.
J Biol Chem. 2004 Apr 23;279(17):17158-64. doi: 10.1074/jbc.M312144200. Epub 2004 Feb 11.
6
Mechanistic rationale for targeting the unfolded protein response in pre-B acute lymphoblastic leukemia.
Proc Natl Acad Sci U S A. 2014 May 27;111(21):E2219-28. doi: 10.1073/pnas.1400958111. Epub 2014 May 12.
8
9
A Molecular Mechanism for Turning Off IRE1α Signaling during Endoplasmic Reticulum Stress.
Cell Rep. 2020 Dec 29;33(13):108563. doi: 10.1016/j.celrep.2020.108563.
10
Bip-Yorkie interaction determines oncogenic and tumor-suppressive roles of Ire1/Xbp1s activation.
Proc Natl Acad Sci U S A. 2022 Oct 18;119(42):e2202133119. doi: 10.1073/pnas.2202133119. Epub 2022 Oct 10.

引用本文的文献

1
4
A stress paradox: the dual role of the unfolded protein response in the placenta.
Front Endocrinol (Lausanne). 2024 Dec 20;15:1525189. doi: 10.3389/fendo.2024.1525189. eCollection 2024.
5
β-Catenin mediated TAM phenotype promotes pancreatic cancer metastasis via the OSM/STAT3/LOXL2 axis.
Neoplasia. 2025 Feb;60:101096. doi: 10.1016/j.neo.2024.101096. Epub 2024 Dec 30.
6
Pulmonary lysyl oxidase expression and its role in seeding Lewis lung carcinoma cells.
Clin Exp Metastasis. 2024 Dec 23;42(1):7. doi: 10.1007/s10585-024-10325-y.
7
Homeostasis control in health and disease by the unfolded protein response.
Nat Rev Mol Cell Biol. 2025 Mar;26(3):193-212. doi: 10.1038/s41580-024-00794-0. Epub 2024 Nov 5.
8
Roles of X-box binding protein 1 in liver pathogenesis.
Clin Mol Hepatol. 2025 Jan;31(1):1-31. doi: 10.3350/cmh.2024.0441. Epub 2024 Oct 2.
9
A Comprehensive Review of Protein Biomarkers for Invasive Lung Cancer.
Curr Oncol. 2024 Aug 23;31(9):4818-4854. doi: 10.3390/curroncol31090360.

本文引用的文献

1
NCOA3 coactivator is a transcriptional target of XBP1 and regulates PERK-eIF2α-ATF4 signalling in breast cancer.
Oncogene. 2016 Nov 10;35(45):5860-5871. doi: 10.1038/onc.2016.121. Epub 2016 Apr 25.
2
Lysyl Oxidase Isoforms and Potential Therapeutic Opportunities for Fibrosis and Cancer.
Expert Opin Ther Targets. 2016 Aug;20(8):935-45. doi: 10.1517/14728222.2016.1151003. Epub 2016 Mar 3.
3
Protein misfolding in the endoplasmic reticulum as a conduit to human disease.
Nature. 2016 Jan 21;529(7586):326-35. doi: 10.1038/nature17041.
4
Enzymatic and non-enzymatic functions of the lysyl oxidase family in bone.
Matrix Biol. 2016 May-Jul;52-54:7-18. doi: 10.1016/j.matbio.2016.01.001. Epub 2016 Jan 6.
6
Epithelial-to-mesenchymal transition is not required for lung metastasis but contributes to chemoresistance.
Nature. 2015 Nov 26;527(7579):472-6. doi: 10.1038/nature15748. Epub 2015 Nov 11.
7
Epithelial-to-mesenchymal transition is dispensable for metastasis but induces chemoresistance in pancreatic cancer.
Nature. 2015 Nov 26;527(7579):525-530. doi: 10.1038/nature16064. Epub 2015 Nov 11.
8
Origin and evolution of lysyl oxidases.
Sci Rep. 2015 May 29;5:10568. doi: 10.1038/srep10568.
9
Divergent androgen regulation of unfolded protein response pathways drives prostate cancer.
EMBO Mol Med. 2015 Jun;7(6):788-801. doi: 10.15252/emmm.201404509.
10
XBP1 induces snail expression to promote epithelial- to-mesenchymal transition and invasion of breast cancer cells.
Cell Signal. 2015 Jan;27(1):82-9. doi: 10.1016/j.cellsig.2014.09.018. Epub 2014 Oct 2.

文献AI研究员

20分钟写一篇综述,助力文献阅读效率提升50倍。

立即体验

用中文搜PubMed

大模型驱动的PubMed中文搜索引擎

马上搜索

文档翻译

学术文献翻译模型,支持多种主流文档格式。

立即体验