Suppr超能文献

E3泛素连接酶Cbl-b通过维持多药耐药胃癌和乳腺癌细胞的上皮表型来预防肿瘤转移。

E3 Ubiquitin Ligase Cbl-b Prevents Tumor Metastasis by Maintaining the Epithelial Phenotype in Multiple Drug-Resistant Gastric and Breast Cancer Cells.

作者信息

Xu Ling, Zhang Ye, Qu Xiujuan, Che Xiaofang, Guo Tianshu, Cai Ying, Li Aodi, Li Danni, Li Ce, Wen Ti, Fan Yibo, Hou Kezuo, Ma Yanju, Hu Xuejun, Liu Yunpeng

机构信息

Department of Medical Oncology, the First Hospital of China Medical University, Shenyang 110001, China; Key Laboratory of Anticancer Drugs and Biotherapy of Liaoning Province, the First Hospital of China Medical University, Shenyang 110001, China.

Department of Medical Oncology, the First Hospital of China Medical University, Shenyang 110001, China; Key Laboratory of Anticancer Drugs and Biotherapy of Liaoning Province, the First Hospital of China Medical University, Shenyang 110001, China.

出版信息

Neoplasia. 2017 Apr;19(4):374-382. doi: 10.1016/j.neo.2017.01.011. Epub 2017 Mar 20.

Abstract

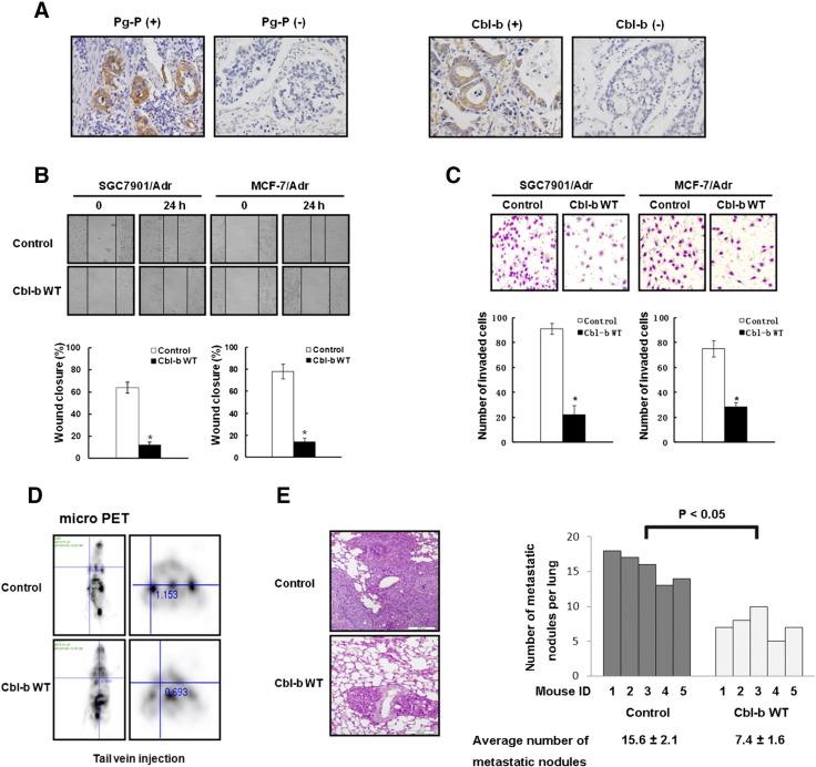
Multiple drug resistance (MDR) and metastasis are two major factors that contribute to the failure of cancer treatment. However, the relationship between MDR and metastasis has not been characterized. Additionally, the role of the E3 ubiquitin ligase Cbl-b in metastasis of MDR gastric and breast cancer is not well known. In the present study, we found that MDR gastric and breast cancer cells possess a typical mesenchymal phenotype and enhanced cell migration capacity. Additionally, Cbl-b is poorly expressed in MDR gastric and breast cancer cells. In MDR gastric adenocarcinoma tissues, gastric cancer patients with low Cbl-b expression were more likely to have tumor invasion (P=.016) and lymph node metastasis (P=.007). Moreover, overexpression of Cbl-b reduced cell migration in MDR cell cultures both in vitro and in vivo. Cbl-b overexpression also prevented EMT by inducing ubiquitination and degradation of EGFR, leading to inhibition of the EGFR-ERK/Akt-miR-200c-ZEB1 axis. However, further overexpression of EGFR on a background of Cbl-b overexpression restored both the mesenchymal phenotype and cell migration capacity of MDR gastric and breast cancer cells. These results suggest that Cbl-b is an important factor for maintenance of the epithelial phenotype and inhibition of cell migration in MDR gastric and breast cancer cells.

摘要

多药耐药(MDR)和转移是导致癌症治疗失败的两个主要因素。然而,MDR与转移之间的关系尚未明确。此外,E3泛素连接酶Cbl-b在MDR胃癌和乳腺癌转移中的作用尚不清楚。在本研究中,我们发现MDR胃癌和乳腺癌细胞具有典型的间充质表型且细胞迁移能力增强。此外,Cbl-b在MDR胃癌和乳腺癌细胞中低表达。在MDR胃腺癌组织中,Cbl-b表达低的胃癌患者更易发生肿瘤侵袭(P = 0.016)和淋巴结转移(P = 0.007)。此外,Cbl-b的过表达在体外和体内均降低了MDR细胞培养物中的细胞迁移。Cbl-b过表达还通过诱导表皮生长因子受体(EGFR)的泛素化和降解来阻止上皮-间质转化(EMT),从而抑制EGFR-ERK/Akt- miR-200c-ZEB1轴。然而,在Cbl-b过表达的背景下进一步过表达EGFR可恢复MDR胃癌和乳腺癌细胞的间充质表型和细胞迁移能力。这些结果表明,Cbl-b是维持MDR胃癌和乳腺癌细胞上皮表型及抑制细胞迁移的重要因素。

https://cdn.ncbi.nlm.nih.gov/pmc/blobs/8c45/5362152/b77ed64a746c/gr1.jpg

文献AI研究员

20分钟写一篇综述,助力文献阅读效率提升50倍。

立即体验

用中文搜PubMed

大模型驱动的PubMed中文搜索引擎

马上搜索

文档翻译

学术文献翻译模型,支持多种主流文档格式。

立即体验