Suppr超能文献

FGF7/FGFR2信号通过上调血小板反应蛋白-1促进人胃癌的侵袭和迁移。

FGF7/FGFR2 signal promotes invasion and migration in human gastric cancer through upregulation of thrombospondin-1.

作者信息

Huang Tingting, Wang Lei, Liu Dian, Li Piao, Xiong Huihua, Zhuang Liang, Sun Li, Yuan Xianglin, Qiu Hong

机构信息

Department of Oncology, Tongji Hospital, Tongji Medical College, Huazhong University of Science and Technology, Wuhan, Hubei 430030, P.R. China.

出版信息

Int J Oncol. 2017 May;50(5):1501-1512. doi: 10.3892/ijo.2017.3927. Epub 2017 Mar 22.

Abstract

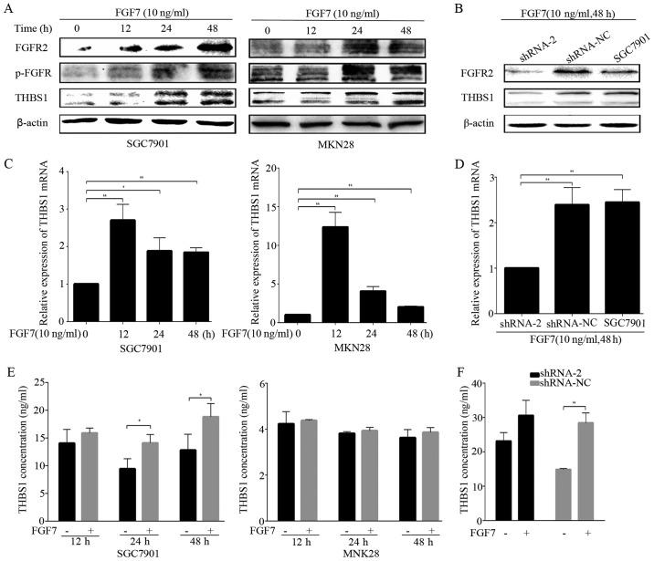
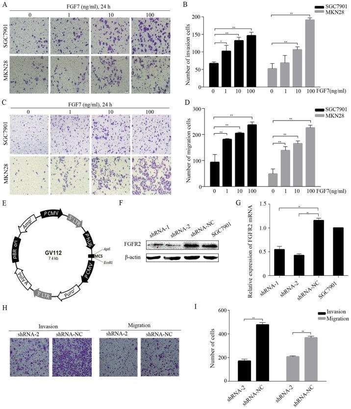
Fibroblast growth factor 7 (FGF7) is a mesenchyme-specific heparin-binding growth factor that binds FGF receptor 2 (FGFR2) to regulate numerous cellular and physiological processes. FGF7/FGFR2 signal is associated with gastric cancer progression. In the present study, we investigated the molecular mechanism by which FGF7/FGFR2 promotes invasion and migration in human gastric cancer. We first demonstrated that increased FGFR2 expression in human gastric cancer tissues was significantly associated with tumor depth and clinical stage in human gastric cancer tissues. Thrombospondin 1 (THBS1) is an extracellular glycoprotein that plays multiple roles in cell-matrix and cell-cell interactions. Increased expression of THBS1 significantly correlated with tumor differentiation. FGFR2 and THBS1 expression were both increased in cancer tissues as compared with adjacent normal tissues and their expression was positively correlated. In vitro, FGF7 stimulation of cell invasion and migration was partially suppressed by the FGFR2 knockdown. In addition, FGF7/FGFR2 upregulated THBS1, and cell invasion and migration were decreased by knockdown of THBS1. Furthermore, the PI3K/Akt/mTOR signaling pathway was predominantly responsible for FGF7/FGFR2-induced THBS1 upregulation. Taken together, our data suggest that FGF7/FGFR2/THBS1 is associated with the regulation of invasion and migration in human gastric cancer.

摘要

成纤维细胞生长因子7(FGF7)是一种间充质特异性肝素结合生长因子,它与成纤维细胞生长因子受体2(FGFR2)结合,以调节众多细胞和生理过程。FGF7/FGFR2信号与胃癌进展相关。在本研究中,我们探究了FGF7/FGFR2促进人胃癌侵袭和迁移的分子机制。我们首先证明,人胃癌组织中FGFR2表达增加与胃癌组织中的肿瘤深度和临床分期显著相关。血小板反应蛋白1(THBS1)是一种细胞外糖蛋白,在细胞-基质和细胞-细胞相互作用中发挥多种作用。THBS1表达增加与肿瘤分化显著相关。与相邻正常组织相比,癌组织中FGFR2和THBS1表达均增加,且它们的表达呈正相关。在体外,FGFR2基因敲低可部分抑制FGF7对细胞侵袭和迁移的刺激作用。此外,FGF7/FGFR2上调THBS1,敲低THBS1可减少细胞侵袭和迁移。此外,PI3K/Akt/mTOR信号通路主要负责FGF7/FGFR2诱导的THBS1上调。综上所述,我们的数据表明FGF7/FGFR2/THBS1与人胃癌侵袭和迁移的调节相关。

https://cdn.ncbi.nlm.nih.gov/pmc/blobs/dccc/5403236/57d286a88e7c/IJO-50-05-1501-g00.jpg

文献AI研究员

20分钟写一篇综述,助力文献阅读效率提升50倍。

立即体验

用中文搜PubMed

大模型驱动的PubMed中文搜索引擎

马上搜索

文档翻译

学术文献翻译模型,支持多种主流文档格式。

立即体验