Suppr超能文献

胰高血糖素样肽-1作用于缰核回避回路以控制尼古丁摄入。

GLP-1 acts on habenular avoidance circuits to control nicotine intake.

作者信息

Tuesta Luis M, Chen Zuxin, Duncan Alexander, Fowler Christie D, Ishikawa Masago, Lee Brian R, Liu Xin-An, Lu Qun, Cameron Michael, Hayes Matthew R, Kamenecka Theodore M, Pletcher Matthew, Kenny Paul J

机构信息

Department of Molecular Therapeutics, The Scripps Research Institute Jupiter, Florida, USA.

The Kellogg School of Science and Technology, The Scripps Research Institute, Jupiter, Florida, USA.

出版信息

Nat Neurosci. 2017 May;20(5):708-716. doi: 10.1038/nn.4540. Epub 2017 Apr 3.

Abstract

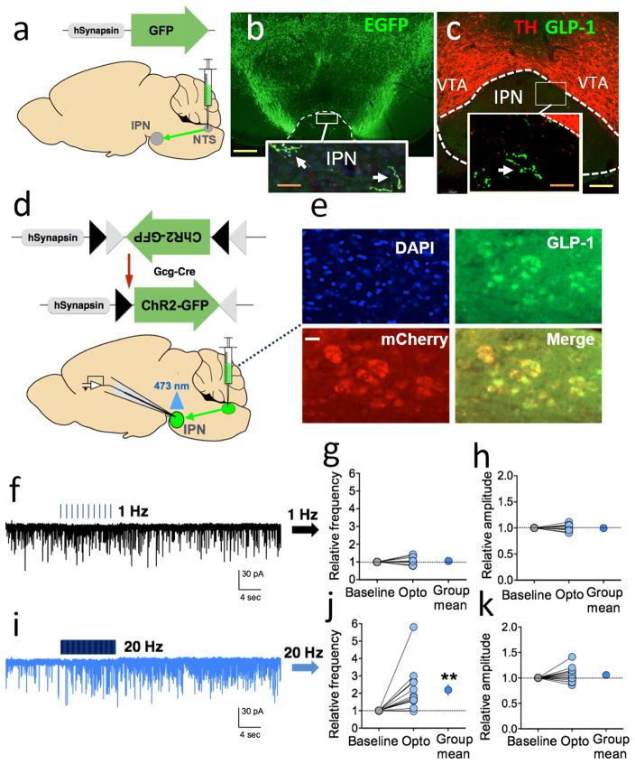
Tobacco smokers titrate their nicotine intake to avoid its noxious effects, sensitivity to which may influence vulnerability to tobacco dependence, yet mechanisms of nicotine avoidance are poorly understood. Here we show that nicotine activates glucagon-like peptide-1 (GLP-1) neurons in the nucleus tractus solitarius (NTS). The antidiabetic drugs sitagliptin and exenatide, which inhibit GLP-1 breakdown and stimulate GLP-1 receptors, respectively, decreased nicotine intake in mice. Chemogenetic activation of GLP-1 neurons in NTS similarly decreased nicotine intake. Conversely, Glp1r knockout mice consumed greater quantities of nicotine than wild-type mice. Using optogenetic stimulation, we show that GLP-1 excites medial habenular (MHb) projections to the interpeduncular nucleus (IPN). Activation of GLP-1 receptors in the MHb-IPN circuit abolished nicotine reward and decreased nicotine intake, whereas their knockdown or pharmacological blockade increased intake. GLP-1 neurons may therefore serve as 'satiety sensors' for nicotine that stimulate habenular systems to promote nicotine avoidance before its aversive effects are encountered.

摘要

吸烟者会调节他们的尼古丁摄入量以避免其有害影响,对尼古丁的敏感性可能会影响烟草依赖的易感性,但人们对尼古丁回避机制知之甚少。在这里,我们表明尼古丁可激活孤束核(NTS)中的胰高血糖素样肽-1(GLP-1)神经元。抗糖尿病药物西格列汀和艾塞那肽分别抑制GLP-1分解和刺激GLP-1受体,可减少小鼠的尼古丁摄入量。化学遗传学激活NTS中的GLP-1神经元同样会减少尼古丁摄入量。相反,Glp1r基因敲除小鼠比野生型小鼠摄入更多的尼古丁。通过光遗传学刺激,我们表明GLP-1可兴奋内侧缰核(MHb)向脚间核(IPN)的投射。激活MHb-IPN回路中的GLP-1受体可消除尼古丁奖赏并减少尼古丁摄入量,而敲低或药理阻断这些受体会增加摄入量。因此,GLP-1神经元可能充当尼古丁的“饱腹感传感器”,在遇到尼古丁的厌恶作用之前刺激缰核系统以促进尼古丁回避。

https://cdn.ncbi.nlm.nih.gov/pmc/blobs/f8ea/5541856/29b5ad4ff092/nihms857418f1.jpg

文献AI研究员

20分钟写一篇综述,助力文献阅读效率提升50倍。

立即体验

用中文搜PubMed

大模型驱动的PubMed中文搜索引擎

马上搜索

文档翻译

学术文献翻译模型,支持多种主流文档格式。

立即体验