Suppr超能文献

用新型细胞培养基克服体外光诱导细胞损伤。

Surpassing light-induced cell damage in vitro with novel cell culture media.

机构信息

Wellcome Trust-Medical Research Council Cambridge Stem Cell Institute & Department of Veterinary Medicine, University of Cambridge, Cambridge, CB2 1QR, United Kingdom.

Wellcome Trust-MRC Cambridge Stem Cell InstituteDepartment of Paediatrics, Cambridge Biomedical Campus, The Clifford Allbutt Building, Level 6, Hills Road, Cambridge, CB2 0AH, UK.

出版信息

Sci Rep. 2017 Apr 12;7(1):849. doi: 10.1038/s41598-017-00829-x.

Abstract

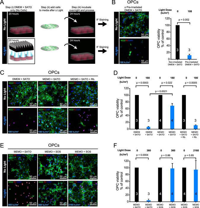
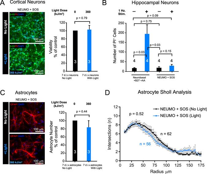
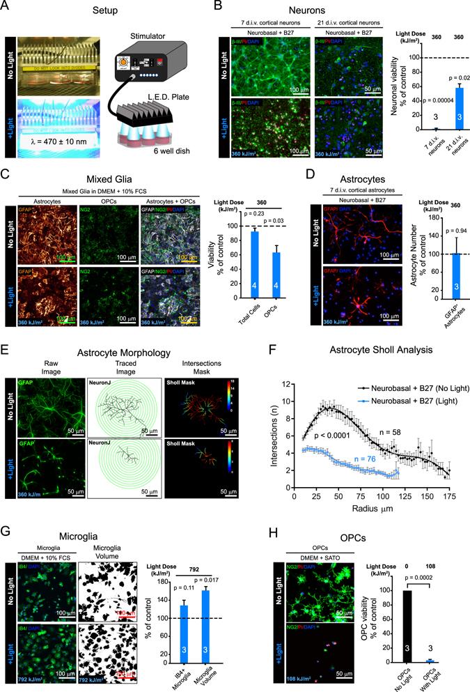
Light is extensively used to study cells in real time (live cell imaging), separate cells using fluorescence activated cell sorting (FACS) and control cellular functions with light sensitive proteins (Optogenetics). However, photo-sensitive molecules inside cells and in standard cell culture media generate toxic by-products that interfere with cellular functions and cell viability when exposed to light. Here we show that primary cells from the rat central nervous system respond differently to photo-toxicity, in that astrocytes and microglia undergo morphological changes, while in developing neurons and oligodendrocyte progenitor cells (OPCs) it induces cellular death. To prevent photo-toxicity and to allow for long-term photo-stimulation without causing cellular damage, we formulated new photo-inert media called MEMO and NEUMO, and an antioxidant rich and serum free supplement called SOS. These new media reduced the detrimental effects caused by light and allowed cells to endure up to twenty times more light exposure without adverse effects, thus bypassing the optical constraints previously limiting experiments.

摘要

光被广泛用于实时研究细胞(活细胞成像),使用荧光激活细胞分选(FACS)分离细胞,并用光敏感蛋白控制细胞功能(光遗传学)。然而,细胞内和标准细胞培养基中的光敏感分子会产生有毒副产物,当暴露在光下时会干扰细胞功能和细胞活力。在这里,我们表明来自大鼠中枢神经系统的原代细胞对光毒性的反应不同,星形胶质细胞和小胶质细胞发生形态变化,而在发育中的神经元和少突胶质前体细胞(OPC)中则诱导细胞死亡。为了防止光毒性并允许进行长期光刺激而不会造成细胞损伤,我们配制了称为 MEMO 和 NEUMO 的新型光惰性培养基,以及一种称为 SOS 的富含抗氧化剂和无血清的补充剂。这些新培养基减少了光造成的有害影响,并使细胞能够耐受多达二十倍的光暴露而没有不良影响,从而绕过了以前限制实验的光学限制。

https://cdn.ncbi.nlm.nih.gov/pmc/blobs/342e/5429800/233b880e60c7/41598_2017_829_Fig1_HTML.jpg

文献AI研究员

20分钟写一篇综述,助力文献阅读效率提升50倍。

立即体验

用中文搜PubMed

大模型驱动的PubMed中文搜索引擎

马上搜索

文档翻译

学术文献翻译模型,支持多种主流文档格式。

立即体验