Suppr超能文献

黄连素通过抑制糖尿病肾病模型KKAy小鼠的Notch/Snail信号通路对肾小管上皮-间充质转化的影响

Effect of berberine on the renal tubular epithelial-to-mesenchymal transition by inhibition of the Notch/snail pathway in diabetic nephropathy model KKAy mice.

作者信息

Yang Guannan, Zhao Zongjiang, Zhang Xinxue, Wu Amin, Huang Yawei, Miao Yonghui, Yang Meijuan

机构信息

School of Basic Medical Science, Beijing University of Chinese Medicine, Beijing, People's Republic of China.

出版信息

Drug Des Devel Ther. 2017 Mar 31;11:1065-1079. doi: 10.2147/DDDT.S124971. eCollection 2017.

Abstract

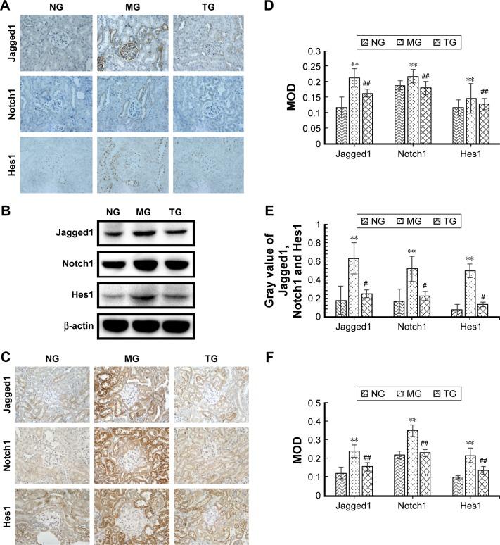
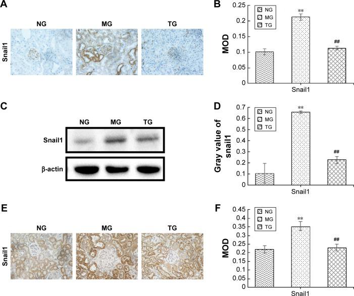
Renal tubular epithelial-to-mesenchymal transition (EMT) and renal tubular interstitial fibrosis are the main pathological changes of diabetic nephropathy (DN), which is a common cause of end-stage renal disease. Previous studies have suggested that berberine (BBR) has antifibrotic effects in the kidney and can reduce apoptosis and inhibit the EMT of podocytes in DN. However, the effect of BBR on the renal tubular EMT in DN and its mechanisms of action are unknown. This study was performed to explore the effects of BBR on the renal tubular EMT and the molecular mechanisms of BBR in DN model KKAy mice and on the high glucose (HG)-induced EMT in mouse renal tubular epithelial cells. Our results showed that, relative to the model mice, the mice in the treatment group had an improved general state and reduced blood glucose and 24-h urinary protein levels. Degradation of renal function was ameliorated by BBR. We also observed the protective effects of BBR on renal structural changes, including normalization of an index of renal interstitial fibrosis and kidney weight/body weight. Moreover, BBR suppressed the activation of the Notch/snail pathway and upregulated the α-SMA and E-cadherin levels in DN model KKAy mice. BBR was further found to prevent HG-induced EMT events and to inhibit the HG-induced expression of Notch pathway members and snail1 in mouse renal tubular epithelial cells. Our findings indicate that BBR has a therapeutic effect on DN, including its inhibition of the renal tubular EMT and renal interstitial fibrosis. Furthermore, the BBR-mediated EMT inhibition occurs through Notch/snail pathway regulation.

摘要

肾小管上皮-间充质转化(EMT)和肾小管间质纤维化是糖尿病肾病(DN)的主要病理变化,DN是终末期肾病的常见病因。以往研究表明,黄连素(BBR)在肾脏具有抗纤维化作用,可减少细胞凋亡并抑制DN中足细胞的EMT。然而,BBR对DN中肾小管EMT的作用及其作用机制尚不清楚。本研究旨在探讨BBR对DN模型KKAy小鼠肾小管EMT的影响以及BBR的分子机制,以及对高糖(HG)诱导的小鼠肾小管上皮细胞EMT的影响。我们的结果表明,与模型小鼠相比,治疗组小鼠的一般状态得到改善,血糖和24小时尿蛋白水平降低。BBR改善了肾功能的退化。我们还观察到BBR对肾脏结构变化的保护作用,包括肾间质纤维化指数和肾重/体重的正常化。此外,BBR抑制了DN模型KKAy小鼠Notch/snail通路的激活,并上调了α-SMA和E-钙黏蛋白水平。进一步发现BBR可预防HG诱导的EMT事件,并抑制HG诱导的小鼠肾小管上皮细胞中Notch通路成员和snail1的表达。我们的研究结果表明,BBR对DN具有治疗作用,包括抑制肾小管EMT和肾间质纤维化。此外,BBR介导的EMT抑制是通过Notch/snail通路调节发生的。

https://cdn.ncbi.nlm.nih.gov/pmc/blobs/bce8/5384688/48b2bc00d64a/dddt-11-1065Fig1.jpg

文献AI研究员

20分钟写一篇综述,助力文献阅读效率提升50倍。

立即体验

用中文搜PubMed

大模型驱动的PubMed中文搜索引擎

马上搜索

文档翻译

学术文献翻译模型,支持多种主流文档格式。

立即体验