Suppr超能文献

俄亥俄州立大学A9通过调节p38-JAK-STAT3信号通路抑制胰腺癌细胞系。

OSU-A9 inhibits pancreatic cancer cell lines by modulating p38-JAK-STAT3 signaling.

作者信息

Tsai Wan-Chi, Bai Li-Yuan, Chen Yi-Jin, Chu Po-Chen, Hsu Ya-Wen, Sargeant Aaron M, Weng Jing-Ru

机构信息

Department of Medical Laboratory Science and Biotechnology, Kaohsiung Medical University, Kaohsiung 80708, Taiwan.

Center for Infectious Disease and Cancer Research, Kaohsiung Medical University, Kaohsiung 80708, Taiwan.

出版信息

Oncotarget. 2017 Apr 25;8(17):29233-29246. doi: 10.18632/oncotarget.16450.

Abstract

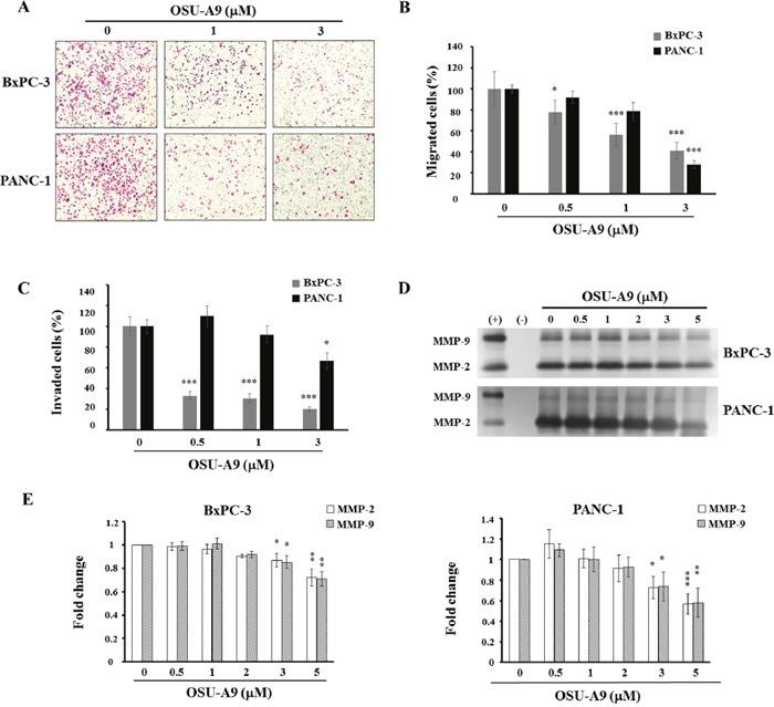
Pancreatic cancer is an aggressive malignancy that is the fourth leading cause of death worldwide. Since there is a dire need for novel and effective therapies to improve the poor survival rates of advanced pancreatic cancer patients, we analyzed the antitumor effects of OSU-A9, an indole-3-carbinol derivative, on pancreatic cancer cell lines in vitro and in vivo. OSU-A9 exhibited a stronger antitumor effect than gemcitabine on two pancreatic cancer cell lines, including gemcitabine-resistant PANC-1 cells. OSU-A9 treatment induced apoptosis, the down-regulation of Akt phosphorylation, up-regulation of p38 phosphorylation and decreased phosphorylation of JAK and STAT3. Cell migration and invasiveness assays showed that OSU-A9 reduced cancer cell aggressiveness and inhibited BxPC-3 xenograft growth in nude mice. These results suggest that OSU-A9 modulates the p38-JAK-STAT3 signaling module, thereby inducing cytotoxicity in pancreatic cancer cells. Continued evaluation of OSU-A9 as a potential therapeutic agent for pancreatic cancer thus appears warrented.

摘要

胰腺癌是一种侵袭性恶性肿瘤,是全球第四大致死原因。由于迫切需要新的有效疗法来提高晚期胰腺癌患者的低生存率,我们分析了吲哚 - 3 - 甲醇衍生物OSU - A9对胰腺癌细胞系的体内外抗肿瘤作用。在包括吉西他滨耐药的PANC - 1细胞在内的两种胰腺癌细胞系中,OSU - A9表现出比吉西他滨更强的抗肿瘤作用。OSU - A9处理诱导细胞凋亡、Akt磷酸化下调、p38磷酸化上调以及JAK和STAT3磷酸化降低。细胞迁移和侵袭试验表明,OSU - A9降低了癌细胞的侵袭性,并抑制了裸鼠体内BxPC - 3异种移植瘤的生长。这些结果表明,OSU - A9调节p38 - JAK - STAT3信号模块,从而在胰腺癌细胞中诱导细胞毒性。因此,继续评估OSU - A9作为胰腺癌潜在治疗药物似乎是有必要的。

https://cdn.ncbi.nlm.nih.gov/pmc/blobs/87cf/5438726/d412aefa00a3/oncotarget-08-29233-g001.jpg

文献AI研究员

20分钟写一篇综述,助力文献阅读效率提升50倍。

立即体验

用中文搜PubMed

大模型驱动的PubMed中文搜索引擎

马上搜索

文档翻译

学术文献翻译模型,支持多种主流文档格式。

立即体验