Suppr超能文献

来自柠檬香脂叶的血管生成抑制剂ALS-L1023通过调节内脏脂肪组织功能减轻高脂饮食诱导的非酒精性脂肪性肝病。

The Angiogenesis Inhibitor ALS-L1023 from Lemon-Balm Leaves Attenuates High-Fat Diet-Induced Nonalcoholic Fatty Liver Disease through Regulating the Visceral Adipose-Tissue Function.

作者信息

Kim Jeongjun, Lee Haerim, Lim Jonghoon, Oh Jaeho, Shin Soon Shik, Yoon Michung

机构信息

Department of Biomedical Engineering, Mokwon University, Daejeon 35349, Korea.

Department of Formula Sciences, College of Korean Medicine, Dongeui University, Busan 47340, Korea.

出版信息

Int J Mol Sci. 2017 Apr 17;18(4):846. doi: 10.3390/ijms18040846.

Abstract

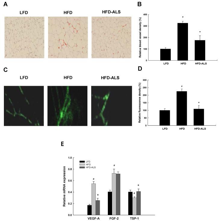
Similar to neoplastic tissues, growth and development of adipose tissue are thought to be angiogenesis-dependent. Since visceral adipose tissue (VAT) is associated with development and progression of nonalcoholic fatty liver disease (NAFLD), we hypothesized that angiogenesis inhibition would attenuate obesity-induced NAFLD. We fed C57BL/6J mice a low-fat diet (LFD, chow 10% kcal fat), a high-fat diet (HFD, 45% kcal fat) or HFD supplemented with the lemon-balm extract ALS-L1023 (HFD-ALS) for 15 weeks. ALS-L1023 reduced endothelial cell-tube formation in vitro. HFD increased VAT angiogenesis and induced weight gains including body weight, VAT mass and visceral adipocyte size compared with LFD. However, HFD-ALS led to weight reductions without affecting calorie intake compared with HFD. HFD-ALS also reduced serum ALT and AST levels and improved lipid metabolism. HFD-ALS suppressed steatosis, infiltration of inflammatory cells, and accumulation of collagen in livers. HFD-ALS modulated hepatic expression of genes involved in lipid metabolism, inflammation, fibrosis, antioxidation, and apoptosis. Concomitantly, analysis of VAT function revealed that HFD-ALS led to fewer CD68-positive macrophage numbers and lower expression of inflammatory cytokines compared with HFD. Our findings show that the anti-angiogenic herbal extract ALS-L1023 attenuates NAFLD by targeting VAT during obesity, suggesting that angiogenesis inhibitors could aid in the treatment and prevention of obesity-induced human NAFLD.

摘要

与肿瘤组织类似,脂肪组织的生长和发育被认为依赖于血管生成。由于内脏脂肪组织(VAT)与非酒精性脂肪性肝病(NAFLD)的发生和进展相关,我们推测抑制血管生成会减轻肥胖诱导的NAFLD。我们给C57BL/6J小鼠喂食低脂饮食(LFD,10%千卡脂肪的普通饲料)、高脂饮食(HFD,45%千卡脂肪)或补充了香蜂草提取物ALS-L1023的高脂饮食(HFD-ALS),持续15周。ALS-L1023在体外减少了内皮细胞管的形成。与LFD相比,HFD增加了VAT血管生成,并导致体重增加,包括体重、VAT质量和内脏脂肪细胞大小。然而,与HFD相比,HFD-ALS导致体重减轻,而不影响卡路里摄入量。HFD-ALS还降低了血清ALT和AST水平,并改善了脂质代谢。HFD-ALS抑制了肝脏中的脂肪变性、炎症细胞浸润和胶原蛋白积累。HFD-ALS调节了肝脏中参与脂质代谢、炎症、纤维化、抗氧化和细胞凋亡的基因表达。同时,对VAT功能的分析表明,与HFD相比,HFD-ALS导致CD68阳性巨噬细胞数量减少,炎症细胞因子表达降低。我们的研究结果表明,抗血管生成草药提取物ALS-L1023通过在肥胖期间靶向VAT减轻NAFLD,这表明血管生成抑制剂可能有助于治疗和预防肥胖诱导的人类NAFLD。

https://cdn.ncbi.nlm.nih.gov/pmc/blobs/eaf4/5412430/2e0a4ffb3e0f/ijms-18-00846-g001.jpg

文献AI研究员

20分钟写一篇综述,助力文献阅读效率提升50倍。

立即体验

用中文搜PubMed

大模型驱动的PubMed中文搜索引擎

马上搜索

文档翻译

学术文献翻译模型,支持多种主流文档格式。

立即体验