Suppr超能文献

RHEB在调节间充质干细胞向软骨和骨再生分化命运中的作用

Role of RHEB in Regulating Differentiation Fate of Mesenchymal Stem Cells for Cartilage and Bone Regeneration.

作者信息

Ashraf Sajjad, Han In-Bo, Park Hansoo, Lee Soo-Hong

机构信息

Department of Biomedical Science, CHA University, Seongnam-si 463-400, Korea.

School of Integrative Engineering, Chung-Ang University, Seoul 156-863, Korea.

出版信息

Int J Mol Sci. 2017 Apr 24;18(4):880. doi: 10.3390/ijms18040880.

Abstract

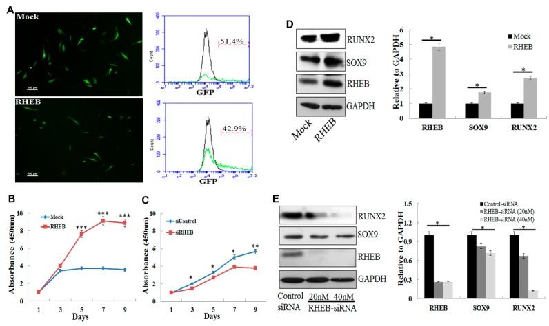
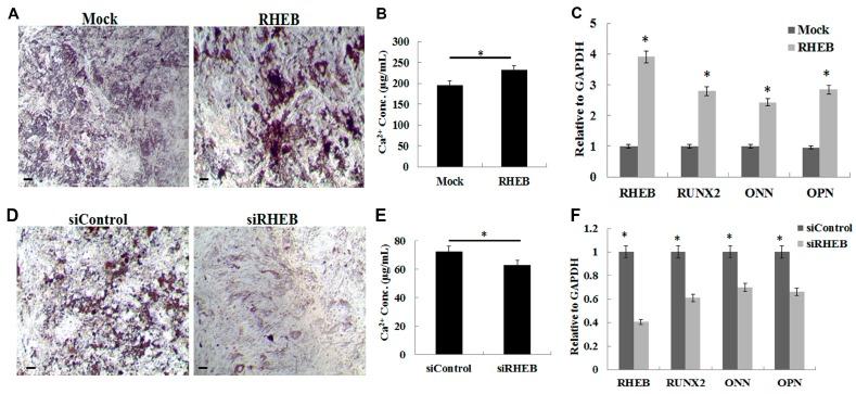
Advances in mesenchymal stem cells (MSCs) and cell replacement therapies are promising approaches to treat cartilage and bone defects since substantial differentiation capacities of MSCs match the demands of tissue regeneration. Our understanding of the dynamic process requiring indispensable differentiation of MSCs remains limited. Herein, we describe the role of RHEB (Ras homolog enriched in brain) regulating gene signature for differentiation of human adipose derived mesenchymal stem cells (ASCs) into chondrogenic, osteogenic, and adipogenic lineages. RHEB-overexpression increases the proliferation of the ASCs. RHEB enhances the chondrogenic differentiation of ASCs in 3D culture via upregulation of SOX9 with concomitant increase in glycosaminoglycans (GAGs), and type II collagen (COL2). RHEB increases the osteogenesis via upregulation of runt related transcription factor 2 (RUNX2) with an increase in the calcium and phosphate contents. RHEB also increases the expression of osteogenic markers, osteonectin and osteopontin. RHEB knockdown ASCs were incapable of expressing sufficient SRY (Sex determining region Y)-box 9 (SOX9) and RUNX2, and therefore had decreased chondrogenic and osteogenic differentiation. RHEB-overexpression impaired ASCs differentiation into adipogenic lineage, through downregulation of CCAAT/enhancer binding protein beta (C/EBPβ). Conversely, RHEB knockdown abolished the negative regulation of adipogenesis. We demonstrate that RHEB is a novel regulator, with a critical role in ASCs lineage determination, and RHEB-modulated ASCs may be useful as a cell therapy for cartilage and bone defect treatments.

摘要

间充质干细胞(MSCs)和细胞替代疗法的进展是治疗软骨和骨缺损的有前景的方法,因为MSCs的显著分化能力符合组织再生的需求。我们对MSCs不可或缺的分化所需动态过程的理解仍然有限。在此,我们描述了RHEB(富含脑的Ras同源物)在调节人脂肪来源间充质干细胞(ASCs)向软骨生成、成骨和成脂谱系分化的基因特征中的作用。RHEB过表达增加了ASCs的增殖。RHEB通过上调SOX9增强了三维培养中ASCs的软骨生成分化,同时糖胺聚糖(GAGs)和II型胶原(COL2)增加。RHEB通过上调 runt 相关转录因子 2(RUNX2)增加了成骨作用,钙和磷含量也增加。RHEB还增加了成骨标志物骨连接蛋白和骨桥蛋白的表达。RHEB敲低的ASCs无法表达足够的SRY(性别决定区Y)-盒9(SOX9)和RUNX2,因此软骨生成和成骨分化降低。RHEB过表达通过下调CCAAT/增强子结合蛋白β(C/EBPβ)损害了ASCs向脂肪生成谱系的分化。相反,RHEB敲低消除了对脂肪生成的负调控。我们证明RHEB是一种新型调节因子,在ASCs谱系决定中起关键作用,并且RHEB调节的ASCs可能作为软骨和骨缺损治疗的细胞疗法有用。

https://cdn.ncbi.nlm.nih.gov/pmc/blobs/dca2/5412461/7dd3e8543792/ijms-18-00880-g001.jpg

文献AI研究员

20分钟写一篇综述,助力文献阅读效率提升50倍。

立即体验

用中文搜PubMed

大模型驱动的PubMed中文搜索引擎

马上搜索

文档翻译

学术文献翻译模型,支持多种主流文档格式。

立即体验