Suppr超能文献

NANOG 磷酸化在多能性和重编程中的上下文相关功能。

Context-Dependent Functions of NANOG Phosphorylation in Pluripotency and Reprogramming.

机构信息

The Black Family Stem Cell Institute, Icahn School of Medicine at Mount Sinai, New York, NY 10029, USA; The Graduate School of Biomedical Sciences, Icahn School of Medicine at Mount Sinai, New York, NY 10029, USA; Department of Cell, Developmental, and Regenerative Biology, Icahn School of Medicine at Mount Sinai, New York, NY 10029, USA.

The Black Family Stem Cell Institute, Icahn School of Medicine at Mount Sinai, New York, NY 10029, USA; Department of Cell, Developmental, and Regenerative Biology, Icahn School of Medicine at Mount Sinai, New York, NY 10029, USA.

出版信息

Stem Cell Reports. 2017 May 9;8(5):1115-1123. doi: 10.1016/j.stemcr.2017.03.023. Epub 2017 Apr 27.

Abstract

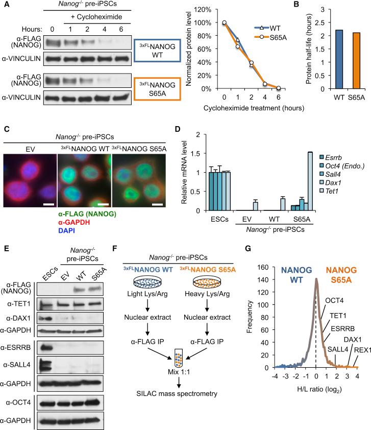
The core pluripotency transcription factor NANOG is critical for embryonic stem cell (ESC) self-renewal and somatic cell reprogramming. Although NANOG is phosphorylated at multiple residues, the role of NANOG phosphorylation in ESC self-renewal is incompletely understood, and no information exists regarding its functions during reprogramming. Here we report our findings that NANOG phosphorylation is beneficial, although nonessential, for ESC self-renewal, and that loss of phosphorylation enhances NANOG activity in reprogramming. Mutation of serine 65 in NANOG to alanine (S65A) alone has the most significant impact on increasing NANOG reprogramming capacity. Mechanistically, we find that pluripotency regulators (ESRRB, OCT4, SALL4, DAX1, and TET1) are transcriptionally primed and preferentially associated with NANOG S65A at the protein level due to presumed structural alterations in the N-terminal domain of NANOG. These results demonstrate that a single phosphorylation site serves as a critical interface for controlling context-dependent NANOG functions in pluripotency and reprogramming.

摘要

核心多能转录因子 NANOG 对于胚胎干细胞(ESC)自我更新和体细胞重编程至关重要。尽管 NANOG 在多个残基处发生磷酸化,但 NANOG 磷酸化在 ESC 自我更新中的作用尚不完全清楚,并且在重编程过程中其功能也没有相关信息。在这里,我们报告了我们的发现,即 NANOG 磷酸化有利于 ESC 自我更新,尽管不是必需的,而磷酸化的丧失会增强 NANOG 在重编程中的活性。将 NANOG 的丝氨酸 65 突变为丙氨酸(S65A)单独对提高 NANOG 重编程能力的影响最大。从机制上讲,我们发现由于 NANOG 氨基端结构域的假定结构改变,多能调控因子(ESRRB、OCT4、SALL4、DAX1 和 TET1)在转录上被激活,并优先与 NANOG S65A 相关联。这些结果表明,一个磷酸化位点作为一个关键界面,用于控制多能性和重编程中依赖上下文的 NANOG 功能。

https://cdn.ncbi.nlm.nih.gov/pmc/blobs/a0fa/5425684/3826d1c20ee8/fx1.jpg

文献AI研究员

20分钟写一篇综述,助力文献阅读效率提升50倍。

立即体验

用中文搜PubMed

大模型驱动的PubMed中文搜索引擎

马上搜索

文档翻译

学术文献翻译模型,支持多种主流文档格式。

立即体验