Suppr超能文献

T细胞浸润和克隆性与软组织肉瘤患者程序性细胞死亡蛋白1和程序性死亡配体1的表达相关。

T-cell infiltration and clonality correlate with programmed cell death protein 1 and programmed death-ligand 1 expression in patients with soft tissue sarcomas.

作者信息

Pollack Seth M, He Qianchuan, Yearley Jennifer H, Emerson Ryan, Vignali Marissa, Zhang Yuzheng, Redman Mary W, Baker Kelsey K, Cooper Sara, Donahue Bailey, Loggers Elizabeth T, Cranmer Lee D, Spraker Matthew B, Seo Y David, Pillarisetty Venu G, Ricciotti Robert W, Hoch Benjamin L, McClanahan Terrill K, Murphy Erin, Blumenschein Wendy M, Townson Steven M, Benzeno Sharon, Riddell Stanley R, Jones Robin L

机构信息

Clinical Research Division, Fred Hutchinson Cancer Research Center, Seattle, Washington.

Department of Medicine, University of Washington, Seattle, Washington.

出版信息

Cancer. 2017 Sep 1;123(17):3291-3304. doi: 10.1002/cncr.30726. Epub 2017 May 2.

Abstract

BACKGROUND

Patients with metastatic sarcomas have poor outcomes and although the disease may be amenable to immunotherapies, information regarding the immunologic profiles of soft tissue sarcoma (STS) subtypes is limited.

METHODS

The authors identified patients with the common STS subtypes: leiomyosarcoma, undifferentiated pleomorphic sarcoma (UPS), synovial sarcoma (SS), well-differentiated/dedifferentiated liposarcoma, and myxoid/round cell liposarcoma. Gene expression, immunohistochemistry for programmed cell death protein (PD-1) and programmed death-ligand 1 (PD-L1), and T-cell receptor Vβ gene sequencing were performed on formalin-fixed, paraffin-embedded tumors from 81 patients. Differences in liposarcoma subsets also were evaluated.

RESULTS

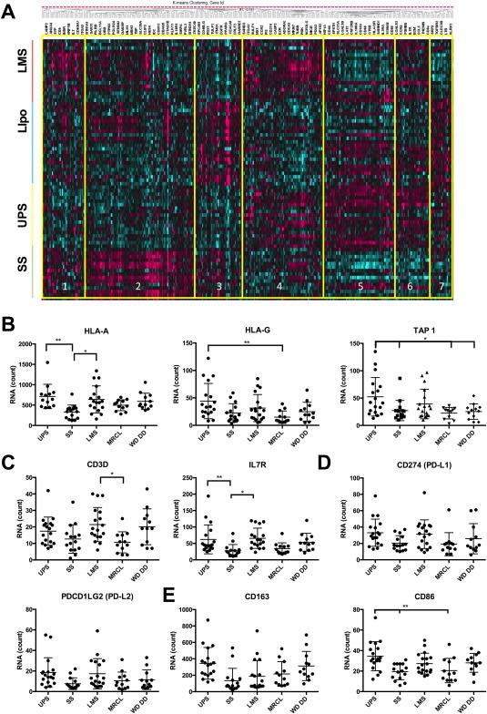
UPS and leiomyosarcoma had high expression levels of genes related to antigen presentation and T-cell infiltration. UPS were found to have higher levels of PD-L1 (P≤.001) and PD-1 (P≤.05) on immunohistochemistry and had the highest T-cell infiltration based on T-cell receptor sequencing, significantly more than SS, which had the lowest (P≤.05). T-cell infiltrates in UPS also were more oligoclonal compared with SS and liposarcoma (P≤.05). A model adjusted for STS histologic subtype found that for all sarcomas, T-cell infiltration and clonality were highly correlated with PD-1 and PD-L1 expression levels (P≤.01).

CONCLUSIONS

In the current study, the authors provide the most detailed overview of the immune microenvironment in sarcoma subtypes to date. UPS, which is a more highly mutated STS subtype, provokes a substantial immune response, suggesting that it may be well suited to treatment with immune checkpoint inhibitors. The SS and liposarcoma subsets are less mutated but do express immunogenic self-antigens, and therefore strategies to improve antigen presentation and T-cell infiltration may allow for successful immunotherapy in patients with these diagnoses. Cancer 2017;123:3291-304. © 2017 The Authors. Cancer published by Wiley Periodicals, Inc. on behalf of American Cancer Society. This is an open access article under the terms of the Creative Commons Attribution NonCommercial License, which permits use, distribution and reproduction in any medium, provided the original work is properly cited and is not used for commercial purposes.

摘要

背景

转移性肉瘤患者预后较差,尽管该疾病可能适合免疫治疗,但关于软组织肉瘤(STS)亚型免疫特征的信息有限。

方法

作者确定了患有常见STS亚型的患者:平滑肌肉瘤、未分化多形性肉瘤(UPS)、滑膜肉瘤(SS)、高分化/去分化脂肪肉瘤以及黏液样/圆形细胞脂肪肉瘤。对81例患者福尔马林固定、石蜡包埋肿瘤进行基因表达、程序性细胞死亡蛋白(PD-1)和程序性死亡配体1(PD-L1)免疫组化以及T细胞受体Vβ基因测序。还评估了脂肪肉瘤亚组的差异。

结果

UPS和平滑肌肉瘤具有与抗原呈递和T细胞浸润相关的高基因表达水平。免疫组化发现UPS的PD-L1(P≤0.001)和PD-1(P≤0.05)水平较高,基于T细胞受体测序其T细胞浸润最高,显著高于浸润最低的SS(P≤0.05)。与SS和脂肪肉瘤相比,UPS中的T细胞浸润也更具寡克隆性(P≤0.05)。针对STS组织学亚型调整的模型发现,对于所有肉瘤,T细胞浸润和克隆性与PD-1和PD-L1表达水平高度相关(P≤0.01)。

结论

在当前研究中,作者提供了迄今为止肉瘤亚型免疫微环境最详细的概述。UPS是一种突变程度更高的STS亚型,可引发强烈免疫反应,表明它可能非常适合免疫检查点抑制剂治疗。SS和脂肪肉瘤亚组突变较少,但确实表达免疫原性自身抗原,因此改善抗原呈递和T细胞浸润的策略可能使这些诊断患者成功接受免疫治疗。《癌症》2017年;123:3291 - 304。© 2017作者。《癌症》由威利期刊公司代表美国癌症协会出版。这是一篇根据知识共享署名非商业性许可条款的开放获取文章,允许在任何媒介中使用、分发和复制,前提是正确引用原始作品且不用于商业目的。

https://cdn.ncbi.nlm.nih.gov/pmc/blobs/a29f/5573955/768f52639289/CNCR-123-3291-g001.jpg

文献AI研究员

20分钟写一篇综述,助力文献阅读效率提升50倍。

立即体验

用中文搜PubMed

大模型驱动的PubMed中文搜索引擎

马上搜索

文档翻译

学术文献翻译模型,支持多种主流文档格式。

立即体验