Suppr超能文献

进口牛肉中金黄色葡萄球菌和凝固酶阴性葡萄球菌的抗菌药物耐药性及毒力特征

Antimicrobial resistance and virulence characterization of Staphylococcus aureus and coagulase-negative staphylococci from imported beef meat.

作者信息

Osman Kamelia, Alvarez-Ordóñez Avelino, Ruiz Lorena, Badr Jihan, ElHofy Fatma, Al-Maary Khalid S, Moussa Ihab M I, Hessain Ashgan M, Orabi Ahmed, Saad Alaa, Elhadidy Mohamed

机构信息

Department of Microbiology, Faculty of Veterinary Medicine, Cairo University, Giza, Egypt.

Department of Food Hygiene and Technology and Institute of Food Science and Technology, University of León, León, Spain.

出版信息

Ann Clin Microbiol Antimicrob. 2017 May 10;16(1):35. doi: 10.1186/s12941-017-0210-4.

Abstract

BACKGROUND

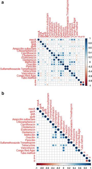
The objectives of this study were to characterize the diversity and magnitude of antimicrobial resistance among Staphylococcus species recovered from imported beef meat sold in the Egyptian market and the potential mechanisms underlying the antimicrobial resistance phenotypes including harboring of resistance genes (mecA, cfr, gyrA, gyrB, and grlA) and biofilm formation.

RESULTS

The resistance gene mecA was detected in 50% of methicillin-resistant non-Staphylococcus aureus isolates (4/8). Interestingly, our results showed that: (i) resistance genes mecA, gyrA, gyrB, grlA, and cfr were absent in Staphylococcus hominis and Staphylococcus hemolyticus isolates, although S. hominis was phenotypically resistant to methicillin (MR-non-S. aureus) while S. hemolyticus was resistant to vancomycin only; (ii) S. aureus isolates did not carry the mecA gene (100%) and were phenotypically characterized as methicillin- susceptible S. aureus (MSS); and (iii) the resistance gene mecA was present in one isolate (1/3) of Staphylococcus lugdunensis that was phenotypically characterized as methicillin-susceptible non-S. aureus (MSNSA).

CONCLUSIONS

Our findings highlight the potential risk for consumers, in the absence of actionable risk management information systems, of imported foods and advice a strict implementation of international standards by different venues such as CODEX to avoid the increase in prevalence of coagulase positive and coagulase negative Staphylococcus isolates and their antibiotic resistance genes in imported beef meat at the Egyptian market.

摘要

背景

本研究的目的是描述从埃及市场销售的进口牛肉中分离出的葡萄球菌属细菌的抗菌药物耐药性的多样性和程度,以及耐药表型背后的潜在机制,包括耐药基因(mecA、cfr、gyrA、gyrB和grlA)的携带情况和生物膜形成。

结果

在50%的耐甲氧西林非金黄色葡萄球菌分离株(4/8)中检测到耐药基因mecA。有趣的是,我们的结果表明:(i)人葡萄球菌和溶血葡萄球菌分离株中不存在耐药基因mecA、gyrA、gyrB、grlA和cfr,尽管人葡萄球菌在表型上对甲氧西林耐药(耐甲氧西林非金黄色葡萄球菌),而溶血葡萄球菌仅对万古霉素耐药;(ii)金黄色葡萄球菌分离株不携带mecA基因(100%),在表型上被鉴定为甲氧西林敏感金黄色葡萄球菌(MSS);(iii)在一株路邓葡萄球菌分离株(1/3)中存在耐药基因mecA,该分离株在表型上被鉴定为甲氧西林敏感非金黄色葡萄球菌(MSNSA)。

结论

我们的研究结果强调了在缺乏可行的风险管理信息系统的情况下,进口食品对消费者的潜在风险,并建议不同场所(如食品法典委员会)严格执行国际标准,以避免埃及市场进口牛肉中凝固酶阳性和凝固酶阴性葡萄球菌分离株及其抗生素耐药基因的流行率增加。

https://cdn.ncbi.nlm.nih.gov/pmc/blobs/8075/5424316/0404fee7db27/12941_2017_210_Fig1_HTML.jpg

文献AI研究员

20分钟写一篇综述,助力文献阅读效率提升50倍。

立即体验

用中文搜PubMed

大模型驱动的PubMed中文搜索引擎

马上搜索

文档翻译

学术文献翻译模型,支持多种主流文档格式。

立即体验