Suppr超能文献

茉莉酸甲酯通过抑制糖酵解导致肝癌细胞坏死和凋亡,并抑制小鼠肿瘤生长。

Methyl jasmonate leads to necrosis and apoptosis in hepatocellular carcinoma cells via inhibition of glycolysis and represses tumor growth in mice.

作者信息

Li Jingjing, Chen Kan, Wang Fan, Dai Weiqi, Li Sainan, Feng Jiao, Wu Liwei, Liu Tong, Xu Shizan, Xia Yujing, Lu Jie, Zhou Yingqun, Xu Ling, Guo Chuanyong

机构信息

Department of Gastroenterology, Shanghai Tenth People's Hospital, Tongji University School of Medicine, Shanghai 200072, China.

Department of Gastroenterology, Shanghai Tenth Hospital, School of Clinical Medicine of Nanjing Medical University, Shanghai 200072, China.

出版信息

Oncotarget. 2017 Jul 11;8(28):45965-45980. doi: 10.18632/oncotarget.17469.

Abstract

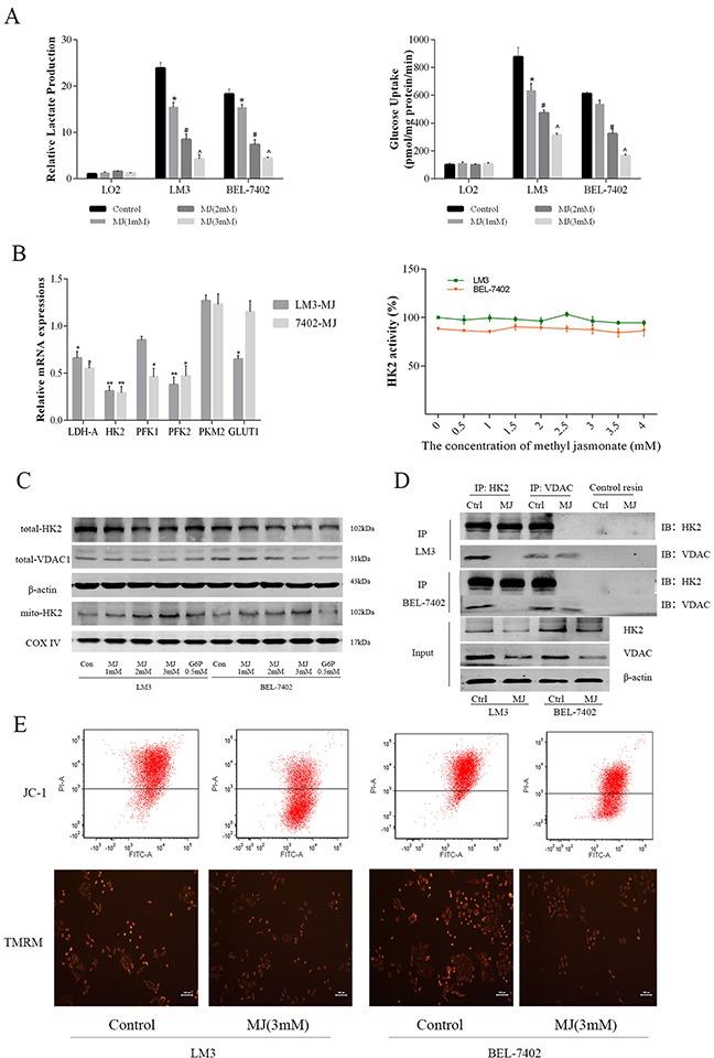
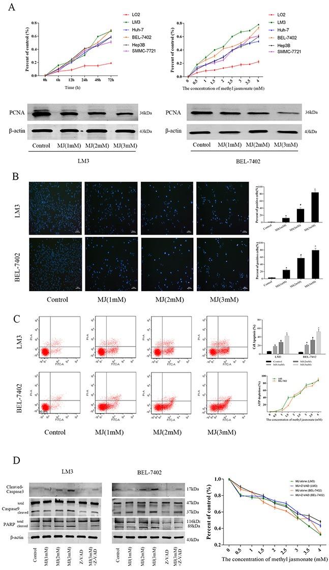
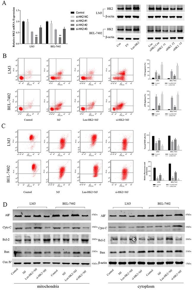
Methyl jasmonate has recently been found to have anti-cancer activity. Methyl jasmonate detached hexokinase 2 from a voltage dependent anion channel causing a reduction in mitochondrial transmembrane potential that led to the release of cytochrome C and apoptosis inducing factor resulting in intrinsic apoptosis. Blocked adenosine triphosphate synthesis caused by mitochondrial injury hampered oxidative phosphorylation and led to cell necrosis. The results were applied to the in vivo treatment of nude mice with a satisfactory effect. Collectively, our results suggest that methyl jasmonate may be an adjuvant therapy for liver tumors due to its mechanism in cancer cells compared to that in normal cells: The major function is to inhibit glycolysis instead of changing aerobic metabolism.

摘要

最近发现茉莉酸甲酯具有抗癌活性。茉莉酸甲酯使己糖激酶2与电压依赖性阴离子通道分离,导致线粒体跨膜电位降低,进而导致细胞色素C和凋亡诱导因子释放,引发内源性凋亡。线粒体损伤导致的三磷酸腺苷合成受阻妨碍了氧化磷酸化,进而导致细胞坏死。这些结果应用于裸鼠的体内治疗,效果令人满意。总体而言,我们的结果表明,与正常细胞相比,茉莉酸甲酯在癌细胞中的作用机制使其可能成为肝肿瘤的辅助治疗药物:其主要功能是抑制糖酵解而非改变有氧代谢。

https://cdn.ncbi.nlm.nih.gov/pmc/blobs/3bbf/5542241/ec0f668d621c/oncotarget-08-45965-g001.jpg

文献AI研究员

20分钟写一篇综述,助力文献阅读效率提升50倍。

立即体验

用中文搜PubMed

大模型驱动的PubMed中文搜索引擎

马上搜索

文档翻译

学术文献翻译模型,支持多种主流文档格式。

立即体验