Suppr超能文献

与tRNA丰度相关的沉默多态性对蛋白质功能的改变。

Alteration of protein function by a silent polymorphism linked to tRNA abundance.

作者信息

Kirchner Sebastian, Cai Zhiwei, Rauscher Robert, Kastelic Nicolai, Anding Melanie, Czech Andreas, Kleizen Bertrand, Ostedgaard Lynda S, Braakman Ineke, Sheppard David N, Ignatova Zoya

机构信息

Biochemistry, Institute of Biochemistry and Biology, University of Potsdam, Potsdam, Germany.

School of Physiology, Pharmacology and Neuroscience, University of Bristol, Bristol, United Kingdom.

出版信息

PLoS Biol. 2017 May 16;15(5):e2000779. doi: 10.1371/journal.pbio.2000779. eCollection 2017 May.

Abstract

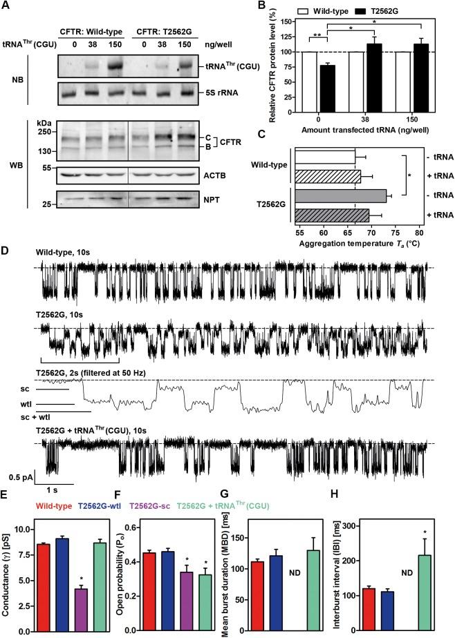
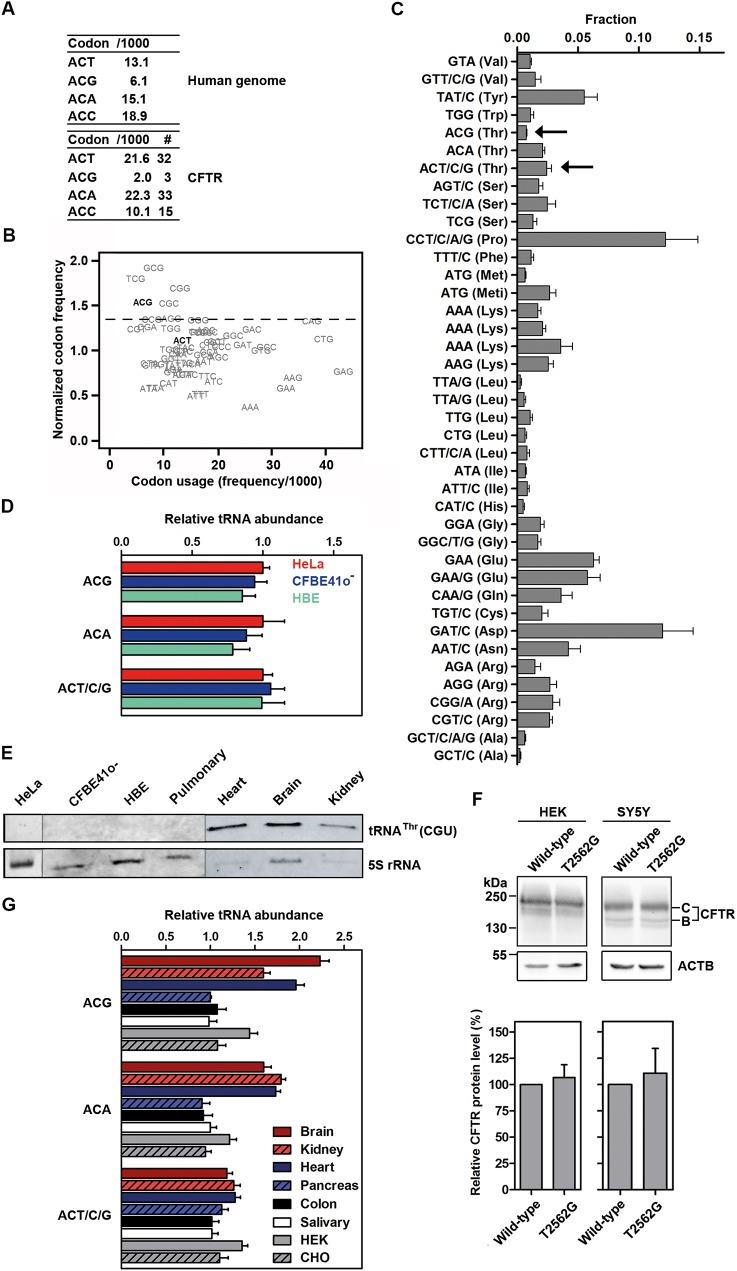
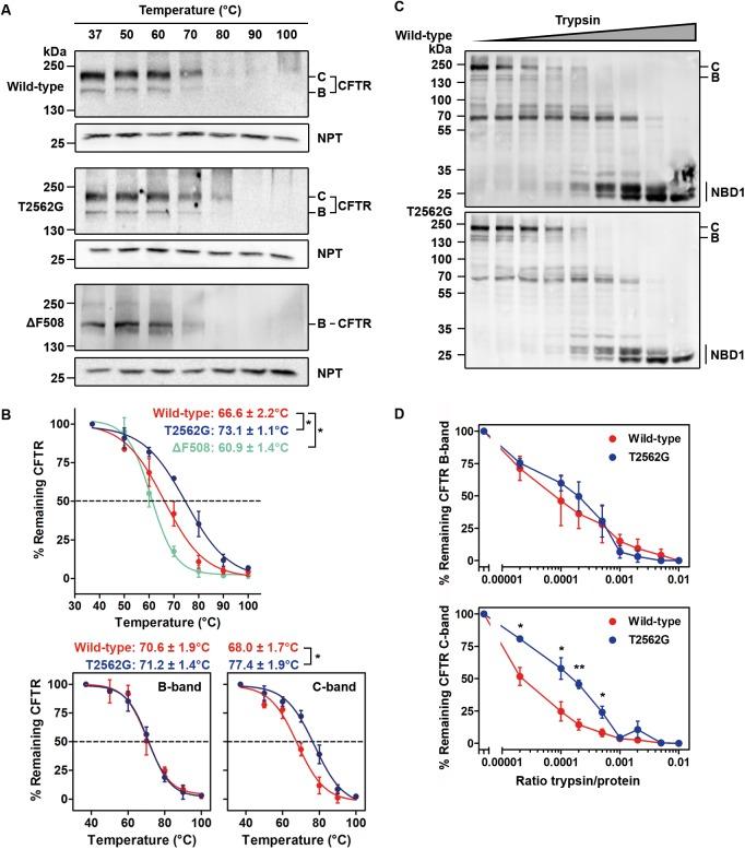
Synonymous single nucleotide polymorphisms (sSNPs) are considered neutral for protein function, as by definition they exchange only codons, not amino acids. We identified an sSNP that modifies the local translation speed of the cystic fibrosis transmembrane conductance regulator (CFTR), leading to detrimental changes to protein stability and function. This sSNP introduces a codon pairing to a low-abundance tRNA that is particularly rare in human bronchial epithelia, but not in other human tissues, suggesting tissue-specific effects of this sSNP. Up-regulation of the tRNA cognate to the mutated codon counteracts the effects of the sSNP and rescues protein conformation and function. Our results highlight the wide-ranging impact of sSNPs, which invert the programmed local speed of mRNA translation and provide direct evidence for the central role of cellular tRNA levels in mediating the actions of sSNPs in a tissue-specific manner.

摘要

同义单核苷酸多态性(sSNPs)被认为对蛋白质功能呈中性,因为根据定义,它们仅交换密码子,而非氨基酸。我们鉴定出一个能改变囊性纤维化跨膜传导调节因子(CFTR)局部翻译速度的sSNP,导致蛋白质稳定性和功能发生有害变化。这个sSNP引入了一种与低丰度tRNA的密码子配对,这种配对在人支气管上皮细胞中尤为罕见,但在其他人体组织中并非如此,这表明该sSNP具有组织特异性效应。与突变密码子对应的tRNA的上调可抵消sSNP的影响,并挽救蛋白质构象和功能。我们的结果突出了sSNPs的广泛影响,其逆转了mRNA翻译的程序化局部速度,并为细胞tRNA水平以组织特异性方式介导sSNPs的作用的核心作用提供了直接证据。

https://cdn.ncbi.nlm.nih.gov/pmc/blobs/2c44/5433685/6bd7bc51248d/pbio.2000779.g001.jpg

文献AI研究员

20分钟写一篇综述,助力文献阅读效率提升50倍。

立即体验

用中文搜PubMed

大模型驱动的PubMed中文搜索引擎

马上搜索

文档翻译

学术文献翻译模型,支持多种主流文档格式。

立即体验